Suppr超能文献

在临床前模型中,抑制上皮细胞YAP-TEAD/LOX信号通路可减轻肺纤维化。

Inhibition of epithelial cell YAP-TEAD/LOX signaling attenuates pulmonary fibrosis in preclinical models.

作者信息

Wagner Darcy Elizabeth, Alsafadi Hani N, Mitash Nilay, Justet Aurelien, Hu Qianjiang, Pineda Ricardo, Staab-Weijnitz Claudia, Korfei Martina, Gvazava Nika, Wannemo Kristin, Onwuka Ugochi, Mozurak Molly, Estrada-Bernal Adriana, Cala-Garcia Juan, Mutze Katrin, Costa Rita, Bölükbas Deniz, Stegmayr John, Skronska-Wasek Wioletta, Klee Stephan, Ota Chiharu, Baarsma Hoeke A, Wang Jingtao, Sembrat John, Hilgendorff Anne, Ding Jun, Günther Andreas, Chambers Rachel, Rosas Ivan, de Langhe Stijn, Kaminski Naftali, Lehmann Mareike, Eickelberg Oliver, Königshoff Melanie

机构信息

Lund Stem Cell Center, Faculty of Medicine, Lund University, Lund, Sweden.

Lung Bioengineering and Regeneration, Department of Experimental Medical Sciences, Faculty of Medicine Lund University, Lund, Sweden.

出版信息

Nat Commun. 2025 Aug 2;16(1):7099. doi: 10.1038/s41467-025-61795-x.

Abstract

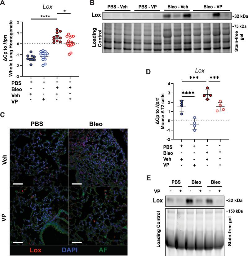
Idiopathic pulmonary fibrosis (IPF) is a progressive and lethal disease characterized by excessive extracellular matrix deposition. Current IPF therapies slow disease progression but do not stop or reverse it. The (myo)fibroblasts are thought to be the main cellular contributors to excessive extracellular matrix production in IPF. Here we show that fibrotic alveolar type II cells regulate production and crosslinking of extracellular matrix via the co-transcriptional activator YAP. YAP leads to increased expression of Lysl oxidase (LOX) and subsequent LOX-mediated crosslinking by fibrotic alveolar type II cells. Pharmacological YAP inhibition via verteporfin reverses fibrotic alveolar type II cell reprogramming and LOX expression in experimental lung fibrosis in vivo and in human fibrotic tissue ex vivo. We thus identify YAP-TEAD/LOX inhibition in alveolar type II cells as a promising potential therapy for IPF patients.

摘要

特发性肺纤维化(IPF)是一种以细胞外基质过度沉积为特征的进行性致命疾病。目前的IPF治疗方法可减缓疾病进展,但无法阻止或逆转病情。(肌)成纤维细胞被认为是IPF中细胞外基质过度产生的主要细胞来源。在此,我们表明,纤维化的II型肺泡细胞通过共转录激活因子YAP调节细胞外基质的产生和交联。YAP导致赖氨酰氧化酶(LOX)表达增加,并随后由纤维化的II型肺泡细胞介导LOX交联。通过维替泊芬对YAP进行药理学抑制可在体内实验性肺纤维化和体外人纤维化组织中逆转纤维化的II型肺泡细胞重编程和LOX表达。因此,我们确定抑制II型肺泡细胞中的YAP-TEAD/LOX是一种有前景的IPF患者潜在治疗方法。

https://cdn.ncbi.nlm.nih.gov/pmc/blobs/e8b2/12318044/4d04234eff36/41467_2025_61795_Fig1_HTML.jpg

文献检索

告别复杂PubMed语法,用中文像聊天一样搜索,搜遍4000万医学文献。AI智能推荐,让科研检索更轻松。

立即免费搜索

文件翻译

保留排版,准确专业,支持PDF/Word/PPT等文件格式,支持 12+语言互译。

免费翻译文档

深度研究

AI帮你快速写综述,25分钟生成高质量综述,智能提取关键信息,辅助科研写作。

立即免费体验