Suppr超能文献

3' 端连接测序是一种灵敏的方法,用于检测由引导编辑器诱导的脱靶活性潜在位点处的DNA切口。

3'-end ligation sequencing is a sensitive method to detect DNA nicks at potential sites of off-target activity induced by prime editors.

作者信息

Stewart-Ornstein Jacob, Irby Matthew J, Lilieholm Marina K, Laprise Dylan, Collier Maria D, Aunins Thomas, Harjanto Dewi, Chang Aaron N, Reyon Deepak, Duffield Jeremy S

机构信息

Prime Medicine Incorporated, Cambridge, Massachusetts 02141, USA

Prime Medicine Incorporated, Cambridge, Massachusetts 02141, USA.

出版信息

Genome Res. 2025 Sep 2;35(9):2064-2075. doi: 10.1101/gr.280164.124.

Abstract

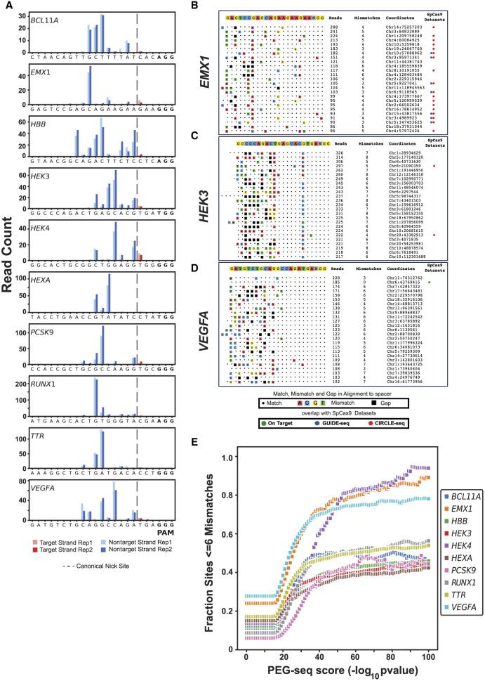
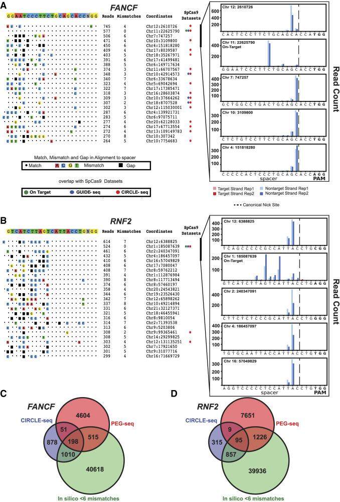
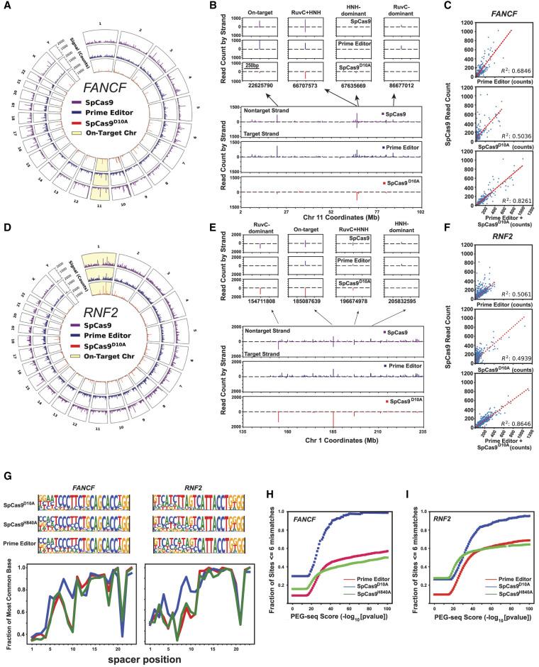
Gene editing makes precise changes in DNA to restore normal function or expression of genes; however, the advancement of gene editing to the clinic is limited by the potential genotoxicity of off-target editing. To comprehensively identify potential sites in the genome that may be recognized by gene editing agents, in vitro approaches, in which the editor is combined with human genomic DNA and sites where editing may occur are identified biochemically, are important tools. Existing biochemical approaches for off-target discovery recognize double-stranded breaks generated by nuclease-based gene editors such as SpCas9, but novel approaches are needed for new editing modalities, such as prime editing, that nick one strand of DNA. To fill this gap, we have developed 3'-end ligation sequencing (PEG-seq), which can identify prime editor-induced nicks throughout the genome on in vitro digested human genomic DNA to identify potential off-target sites. Here we show that PEG-seq is an important addition to the off-target detection toolkit, enabling off-target discovery for DNA nicking gene editors such as prime editors.

摘要

基因编辑可对DNA进行精确改变,以恢复基因的正常功能或表达;然而,基因编辑技术向临床的推进受到脱靶编辑潜在基因毒性的限制。为了全面识别基因组中可能被基因编辑试剂识别的潜在位点,体外方法是重要工具,即将编辑试剂与人类基因组DNA相结合,并通过生化方法确定可能发生编辑的位点。现有的用于发现脱靶的生化方法可识别基于核酸酶的基因编辑工具(如SpCas9)产生的双链断裂,但对于新的编辑方式(如引导编辑,其可切割DNA的一条链),则需要新的方法。为了填补这一空白,我们开发了3'端连接测序(PEG-seq)技术,该技术可在体外消化的人类基因组DNA上识别引导编辑试剂在全基因组范围内诱导产生的切口,从而确定潜在的脱靶位点。在此我们表明,PEG-seq是脱靶检测工具包的一项重要补充,可用于发现如引导编辑这类DNA切口基因编辑试剂的脱靶情况。

https://cdn.ncbi.nlm.nih.gov/pmc/blobs/91bf/12401060/835395dcb77d/2064f01.jpg

文献检索

告别复杂PubMed语法,用中文像聊天一样搜索,搜遍4000万医学文献。AI智能推荐,让科研检索更轻松。

立即免费搜索

文件翻译

保留排版,准确专业,支持PDF/Word/PPT等文件格式,支持 12+语言互译。

免费翻译文档

深度研究

AI帮你快速写综述,25分钟生成高质量综述,智能提取关键信息,辅助科研写作。

立即免费体验