Suppr超能文献

给予热灭活的果糖杆菌OS-1010可减轻高脂饮食诱导的小鼠代谢疾病。

Administration of heat killed Fructobacillus fructosus OS-1010 attenuates metabolic disease induced by high fat diet in mice.

作者信息

Nakano Yoshiyuki, Nakamura Ryosuke, Tanaka Hina, Tokimoto Yuji, Masuda Yuna, Emoto Noriaki, Nishikawa Kouji, Idogaki Hideaki

机构信息

Innovation Center, Osaka Soda Co., Ltd, 9 Ohtakasu-cho, Amagasaki, Hyogo, 660-0842, Japan.

Laboratory of Clinical Pharmaceutical Science, Kobe Pharmaceutical University, 4-19-1 Motoyamakitamachi, Higashinada, Kobe, Hyogo, 658-8558, Japan.

出版信息

Sci Rep. 2025 Aug 9;15(1):29217. doi: 10.1038/s41598-025-14312-5.

Abstract

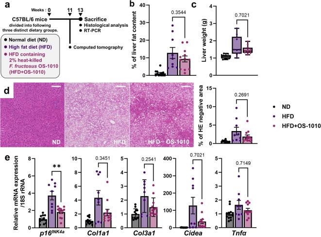
Heat-killed Fructobacillus fructosus OS-1010 reportedly enhance the number and membrane potential of mitochondria in muscle cell C2C12 in vitro. However, there are no reports on the effects of this strain on mitochondria or the resulting effects on the body in animal models. In this study, we investigated the effects of heat-killed F. fructosus OS-1010 on obesity and other metabolic abnormalities and muscle weakness in mice with high-fat diet (HFD)-induced sarcopenic obesity. C57BL/6 mice were fed HFD supplemented with heat-killed F. fructosus OS-1010 for 13 weeks. The HFD-induced body weight gain was significantly reduced. Additionally, there was a significant decrease in alanine aminotransferase levels, improvement in serum lipid profiles, and a reduction in non-alcoholic fatty liver disease (NAFLD) progression. Skeletal muscle weakness was also mitigated, with changes in gene expression in the quadriceps indicating suppression of intramuscular fat accumulation, and enhancement of mitochondrial density. The findings of this study suggest that heat-killed F. fructosus OS-1010 functions as an anti-obesity postbiotic, potentially benefiting both NAFLD and muscle weakness associated with obesity.

摘要

据报道,热灭活的果糖杆菌OS-1010可提高体外培养的肌肉细胞C2C12中线粒体的数量和膜电位。然而,关于该菌株对动物模型中线粒体的影响以及对机体产生的影响尚无相关报道。在本研究中,我们调查了热灭活的果糖杆菌OS-1010对高脂饮食(HFD)诱导的少肌性肥胖小鼠肥胖及其他代谢异常和肌肉无力的影响。给C57BL/6小鼠喂食添加了热灭活的果糖杆菌OS-1010的高脂饮食13周。高脂饮食诱导的体重增加显著减少。此外,丙氨酸转氨酶水平显著降低,血脂谱得到改善,非酒精性脂肪性肝病(NAFLD)进展减缓。骨骼肌无力也得到缓解,股四头肌基因表达的变化表明肌肉内脂肪积累受到抑制,线粒体密度增加。本研究结果表明,热灭活的果糖杆菌OS-1010作为一种抗肥胖后生元发挥作用,可能对NAFLD和与肥胖相关的肌肉无力均有益处。

https://cdn.ncbi.nlm.nih.gov/pmc/blobs/2703/12335443/b9e60098658d/41598_2025_14312_Fig1_HTML.jpg

文献检索

告别复杂PubMed语法,用中文像聊天一样搜索,搜遍4000万医学文献。AI智能推荐,让科研检索更轻松。

立即免费搜索

文件翻译

保留排版,准确专业,支持PDF/Word/PPT等文件格式,支持 12+语言互译。

免费翻译文档

深度研究

AI帮你快速写综述,25分钟生成高质量综述,智能提取关键信息,辅助科研写作。

立即免费体验