• 文献检索
  • 文档翻译
  • 深度研究
  • 学术资讯
  • Suppr Zotero 插件Zotero 插件
  • 邀请有礼
  • 套餐&价格
  • 历史记录
应用&插件
Suppr Zotero 插件Zotero 插件浏览器插件Mac 客户端Windows 客户端微信小程序
定价
高级版会员购买积分包购买API积分包
服务
文献检索文档翻译深度研究API 文档MCP 服务
关于我们
关于 Suppr公司介绍联系我们用户协议隐私条款
关注我们

Suppr 超能文献

核心技术专利:CN118964589B侵权必究
粤ICP备2023148730 号-1Suppr @ 2026

文献检索

告别复杂PubMed语法,用中文像聊天一样搜索,搜遍4000万医学文献。AI智能推荐,让科研检索更轻松。

立即免费搜索

文件翻译

保留排版,准确专业,支持PDF/Word/PPT等文件格式,支持 12+语言互译。

免费翻译文档

深度研究

AI帮你快速写综述,25分钟生成高质量综述,智能提取关键信息,辅助科研写作。

立即免费体验

低麸质饮食会减少健康成年人体内肠道微生物群中潜在有益细菌的数量。

A Low-Gluten Diet Reduces the Abundance of Potentially Beneficial Bacteria in Healthy Adult Gut Microbiota.

作者信息

Delmas Eve, Bingula Rea, Del'homme Christophe, Meunier Nathalie, Caille Aurélie, Lyon-Belgy Noëlle, Richard Ruddy, Do Couto Maria Gloria, Wittrant Yohann, Bernalier-Donadille Annick

机构信息

UMR454 MEDIS, Université Clermont Auvergne/INRAE, 63000 Clermont-Ferrand, France.

UMR 1019 Nutrition Humaine, Université Clermont Auvergne/INRAE, 63000 Clermont-Ferrand, France.

出版信息

Nutrients. 2025 Jul 22;17(15):2389. doi: 10.3390/nu17152389.

DOI:10.3390/nu17152389
PMID:40805974
原文链接:https://pmc.ncbi.nlm.nih.gov/articles/PMC12348050/
Abstract

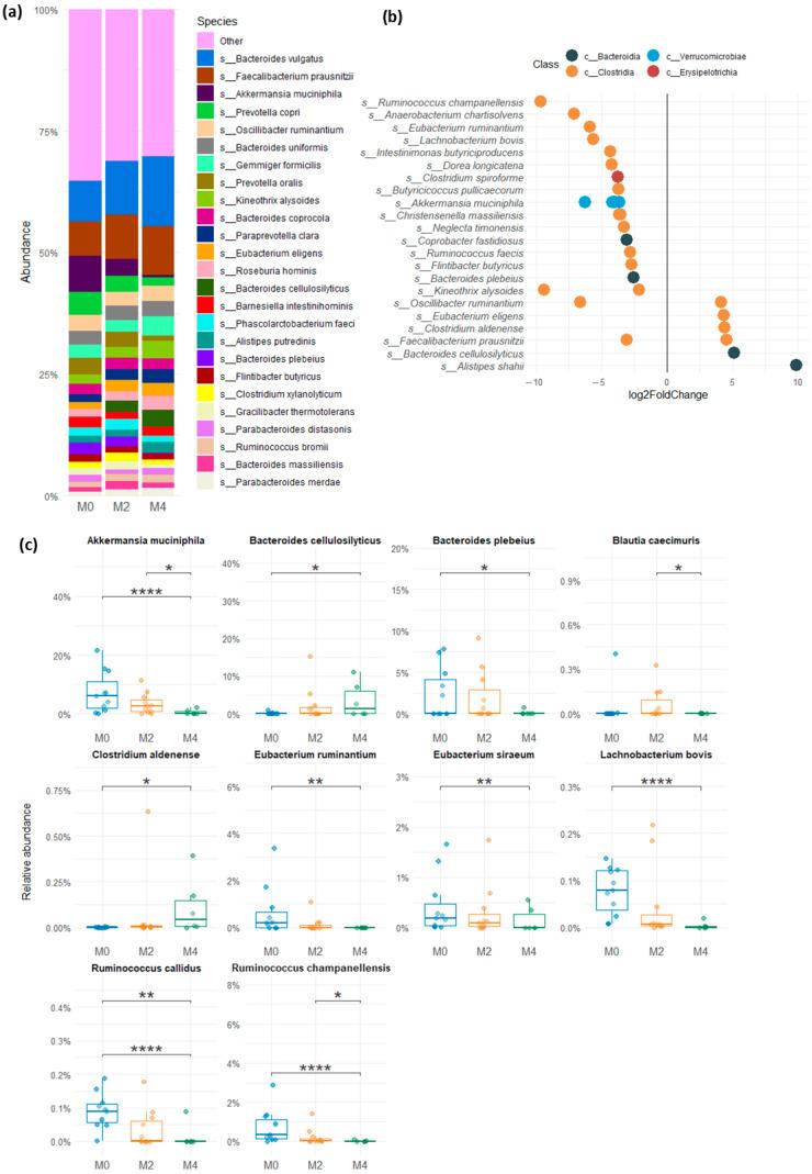
An increasing number of apparently healthy individuals are adhering to a gluten-free lifestyle without any underlying medical indications, although the evidence for the health benefits in these individuals remains unclear. Although it has already been shown that a low- or gluten-free diet alters the gut microbiota, few studies have examined the effects of this diet on healthy subjects. Therefore, our aim was to evaluate whether and how a prolonged low-gluten diet impacts gut microbiota composition and function in healthy adults, bearing in mind its intimate link to the host's health. Forty healthy volunteers habitually consuming a gluten-containing diet (HGD, high-gluten diet) were included in a randomised control trial consisting of two successive 8-week dietary intervention periods on a low-gluten diet (LGD). After each 8-week period, gut microbiota composition was assessed by 16S rRNA gene sequencing, molecular quantification by qPCR, and a cultural approach, while its metabolic capacity was evaluated through measuring faecal fermentative metabolites by H NMR. A prolonged period of LGD for 16 weeks reduced gut microbiota richness and decreased the relative abundance of bacterial species with previously reported potential health benefits such as and sp. A decrease in certain plant cell wall polysaccharide-degrading species was also observed. While there was no major modification affecting the main short-chain fatty acid profiles, the concentration of the intermediate metabolite, ethanol, was increased in faecal samples. A 16-week LGD significantly altered both composition and metabolic production of the gut microbiota in healthy individuals, towards a more dysbiotic profile previously linked to adverse effects on the host's health. Therefore, the evaluation of longer-term LDG would consolidate these results and enable a more in-depth examination of its impact on the host's physiology, immunity, and metabolism.

摘要

越来越多表面健康的人在没有任何潜在医学指征的情况下坚持无麸质生活方式,尽管这些人健康获益的证据仍不明确。虽然已经表明低麸质或无麸质饮食会改变肠道微生物群,但很少有研究考察这种饮食对健康受试者的影响。因此,我们的目的是评估长期低麸质饮食是否以及如何影响健康成年人的肠道微生物群组成和功能,同时牢记其与宿主健康的密切联系。40名习惯性食用含麸质饮食(HGD,高麸质饮食)的健康志愿者被纳入一项随机对照试验,该试验包括两个连续8周的低麸质饮食(LGD)干预期。在每个8周周期后,通过16S rRNA基因测序、qPCR分子定量和培养方法评估肠道微生物群组成,同时通过1H NMR测量粪便发酵代谢物来评估其代谢能力。16周的长期LGD降低了肠道微生物群的丰富度,并降低了先前报道具有潜在健康益处的细菌物种(如 和 菌属)的相对丰度。还观察到某些植物细胞壁多糖降解物种减少。虽然主要短链脂肪酸谱没有重大改变,但粪便样本中中间代谢物乙醇的浓度增加。16周的LGD显著改变了健康个体肠道微生物群的组成和代谢产物,使其向先前与对宿主健康产生不利影响相关的更失调状态转变。因此,对长期LGD的评估将巩固这些结果,并能更深入地考察其对宿主生理、免疫和代谢的影响。

https://cdn.ncbi.nlm.nih.gov/pmc/blobs/c893/12348050/efd364e8b401/nutrients-17-02389-g008.jpg
https://cdn.ncbi.nlm.nih.gov/pmc/blobs/c893/12348050/b3007c273a17/nutrients-17-02389-g001.jpg
https://cdn.ncbi.nlm.nih.gov/pmc/blobs/c893/12348050/c5c33f2b9ae0/nutrients-17-02389-g002.jpg
https://cdn.ncbi.nlm.nih.gov/pmc/blobs/c893/12348050/7095075ecc33/nutrients-17-02389-g003.jpg
https://cdn.ncbi.nlm.nih.gov/pmc/blobs/c893/12348050/57110bbcbdbd/nutrients-17-02389-g004.jpg
https://cdn.ncbi.nlm.nih.gov/pmc/blobs/c893/12348050/949bb780dab7/nutrients-17-02389-g005.jpg
https://cdn.ncbi.nlm.nih.gov/pmc/blobs/c893/12348050/03c36ebcff2c/nutrients-17-02389-g006.jpg
https://cdn.ncbi.nlm.nih.gov/pmc/blobs/c893/12348050/5dfeca833fe1/nutrients-17-02389-g007.jpg
https://cdn.ncbi.nlm.nih.gov/pmc/blobs/c893/12348050/efd364e8b401/nutrients-17-02389-g008.jpg
https://cdn.ncbi.nlm.nih.gov/pmc/blobs/c893/12348050/b3007c273a17/nutrients-17-02389-g001.jpg
https://cdn.ncbi.nlm.nih.gov/pmc/blobs/c893/12348050/c5c33f2b9ae0/nutrients-17-02389-g002.jpg
https://cdn.ncbi.nlm.nih.gov/pmc/blobs/c893/12348050/7095075ecc33/nutrients-17-02389-g003.jpg
https://cdn.ncbi.nlm.nih.gov/pmc/blobs/c893/12348050/57110bbcbdbd/nutrients-17-02389-g004.jpg
https://cdn.ncbi.nlm.nih.gov/pmc/blobs/c893/12348050/949bb780dab7/nutrients-17-02389-g005.jpg
https://cdn.ncbi.nlm.nih.gov/pmc/blobs/c893/12348050/03c36ebcff2c/nutrients-17-02389-g006.jpg
https://cdn.ncbi.nlm.nih.gov/pmc/blobs/c893/12348050/5dfeca833fe1/nutrients-17-02389-g007.jpg
https://cdn.ncbi.nlm.nih.gov/pmc/blobs/c893/12348050/efd364e8b401/nutrients-17-02389-g008.jpg

相似文献

1
A Low-Gluten Diet Reduces the Abundance of Potentially Beneficial Bacteria in Healthy Adult Gut Microbiota.低麸质饮食会减少健康成年人体内肠道微生物群中潜在有益细菌的数量。
Nutrients. 2025 Jul 22;17(15):2389. doi: 10.3390/nu17152389.
2
Prescription of Controlled Substances: Benefits and Risks管制药品的处方:益处与风险
3
Effects of a veterinary gastrointestinal diet on fecal characteristics, metabolites, and microbiota concentrations of adult cats treated with metronidazole.兽医肠胃饮食对接受甲硝唑治疗的成年猫的粪便特征、代谢物和微生物群落浓度的影响。
J Anim Sci. 2024 Jan 3;102. doi: 10.1093/jas/skae274.
4
The association between gut microbiota composition and cardiometabolic parameters in healthy adults.健康成年人肠道微生物群组成与心脏代谢参数之间的关联。
BMC Microbiol. 2025 Aug 14;25(1):505. doi: 10.1186/s12866-025-04261-4.
5
Impact of an abrupt change from dry to canned diet on digestive function and gut microbiota in dogs.犬类饮食从干粮突然转变为罐头食品对消化功能和肠道微生物群的影响。
J Anim Sci. 2025 Jan 4;103. doi: 10.1093/jas/skaf143.
6
Effects of a gluten-reduced or gluten-free diet for the primary prevention of cardiovascular disease.减少或无麸质饮食对心血管疾病一级预防的影响。
Cochrane Database Syst Rev. 2022 Feb 24;2(2):CD013556. doi: 10.1002/14651858.CD013556.pub2.
7
Dietary Approaches to Stop Hypertension (DASH) for the primary and secondary prevention of cardiovascular diseases.用于心血管疾病一级和二级预防的饮食预防高血压(DASH)方案。
Cochrane Database Syst Rev. 2025 May 6;5(5):CD013729. doi: 10.1002/14651858.CD013729.pub2.
8
Aspects of Genetic Diversity, Host Specificity and Public Health Significance of Single-Celled Intestinal Parasites Commonly Observed in Humans and Mostly Referred to as 'Non-Pathogenic'.人类常见且大多被称为“非致病性”的单细胞肠道寄生虫的遗传多样性、宿主特异性及公共卫生意义
APMIS. 2025 Sep;133(9):e70036. doi: 10.1111/apm.70036.
9
The impact of early-life exposures on growth and adult gut microbiome composition is dependent on genetic strain and parent- of- origin.生命早期暴露对生长和成年肠道微生物群组成的影响取决于遗传菌株和亲本来源。
Microbiome. 2025 Jun 16;13(1):143. doi: 10.1186/s40168-025-02130-w.
10
Associations Between Gut Microbiota, Short-Chain Fatty Acids, and High-Salt Diet-Induced Hypertension in Rats.大鼠肠道微生物群、短链脂肪酸与高盐饮食诱导的高血压之间的关联
Curr Med Sci. 2025 Jul 17. doi: 10.1007/s11596-025-00077-5.

本文引用的文献

1
Potential Effects of the Different Matrices to Enhance the Polyphenolic Content and Antioxidant Activity in Gluten-Free Bread.不同基质对提高无麸质面包中多酚含量和抗氧化活性的潜在影响
Foods. 2023 Dec 8;12(24):4415. doi: 10.3390/foods12244415.
2
Increased fecal ethanol and enriched ethanol-producing gut bacteria , , and in nonalcoholic steatohepatitis.非酒精性脂肪性肝炎中粪便乙醇增加和产乙醇肠道细菌富集, , 和 。
Front Cell Infect Microbiol. 2023 Nov 16;13:1279354. doi: 10.3389/fcimb.2023.1279354. eCollection 2023.
3
Interaction of Pyrogallol-Containing Polyphenols with Mucin Reinforces Intestinal Mucus Barrier Properties.
含邻苯三酚的多酚与黏蛋白的相互作用增强肠道黏液屏障特性。
J Agric Food Chem. 2022 Aug 3;70(30):9536-9546. doi: 10.1021/acs.jafc.2c03564. Epub 2022 Jul 19.
4
Nutritional Imbalances in Adult Celiac Patients Following a Gluten-Free Diet.成人乳糜泻患者在遵循无麸质饮食后的营养失衡。
Nutrients. 2021 Aug 21;13(8):2877. doi: 10.3390/nu13082877.
5
Engineered : A promising agent against diseases (Review).工程化的:一种有前景的抗疾病药物(综述)
Exp Ther Med. 2020 Dec;20(6):285. doi: 10.3892/etm.2020.9415. Epub 2020 Oct 29.
6
Gut Microbiota Metabolites in NAFLD Pathogenesis and Therapeutic Implications.非酒精性脂肪性肝病发病机制中的肠道微生物群代谢产物及治疗意义。
Int J Mol Sci. 2020 Jul 23;21(15):5214. doi: 10.3390/ijms21155214.
7
Effect of Gluten-Free Diet on Gut Microbiota Composition in Patients with Celiac Disease and Non-Celiac Gluten/Wheat Sensitivity.无麸质饮食对乳糜泻和非乳糜泻麸质/小麦敏感性患者肠道微生物组成的影响。
Nutrients. 2020 Jun 19;12(6):1832. doi: 10.3390/nu12061832.
8
Reclassification of the and clades as gen. nov. and gen. nov., including reclassification of 15 taxa.将 和 枝孢属归入 新属 和 新属,包括重新分类 15 个分类单元。
Int J Syst Evol Microbiol. 2020 Jan;70(1):23-34. doi: 10.1099/ijsem.0.003698.
9
Supplementation with Akkermansia muciniphila in overweight and obese human volunteers: a proof-of-concept exploratory study.在超重和肥胖的人类志愿者中补充 Akkermansia muciniphila:概念验证性探索性研究。
Nat Med. 2019 Jul;25(7):1096-1103. doi: 10.1038/s41591-019-0495-2. Epub 2019 Jul 1.
10
A low-gluten diet induces changes in the intestinal microbiome of healthy Danish adults.低麸质饮食可改变健康丹麦成年人的肠道微生物组。
Nat Commun. 2018 Nov 13;9(1):4630. doi: 10.1038/s41467-018-07019-x.