Suppr超能文献

具有双pleckstrin同源结构域2的ArfGAP促进培养的新生心肌细胞肥大。

ArfGAP with Dual Pleckstrin Homology Domains 2 Promotes Hypertrophy of Cultured Neonatal Cardiomyocytes.

作者信息

Berthiaume Jonathan, Dumont Audrey-Ann, Dumont Lauralyne, Roy Marie-Frédérique, Giguère Hugo, Auger-Messier Mannix

机构信息

Département de Médecine-Service de Cardiologie, Centre de Recherche du CHUS, Faculté de Médecine et des Sciences de la Santé, Université de Sherbrooke, Sherbrooke, QC J1H 5N4, Canada.

Institut de Pharmacologie de Sherbrooke, Université de Sherbrooke, Sherbrooke, QC J1H 5N4, Canada.

出版信息

Int J Mol Sci. 2025 Aug 6;26(15):7588. doi: 10.3390/ijms26157588.

Abstract

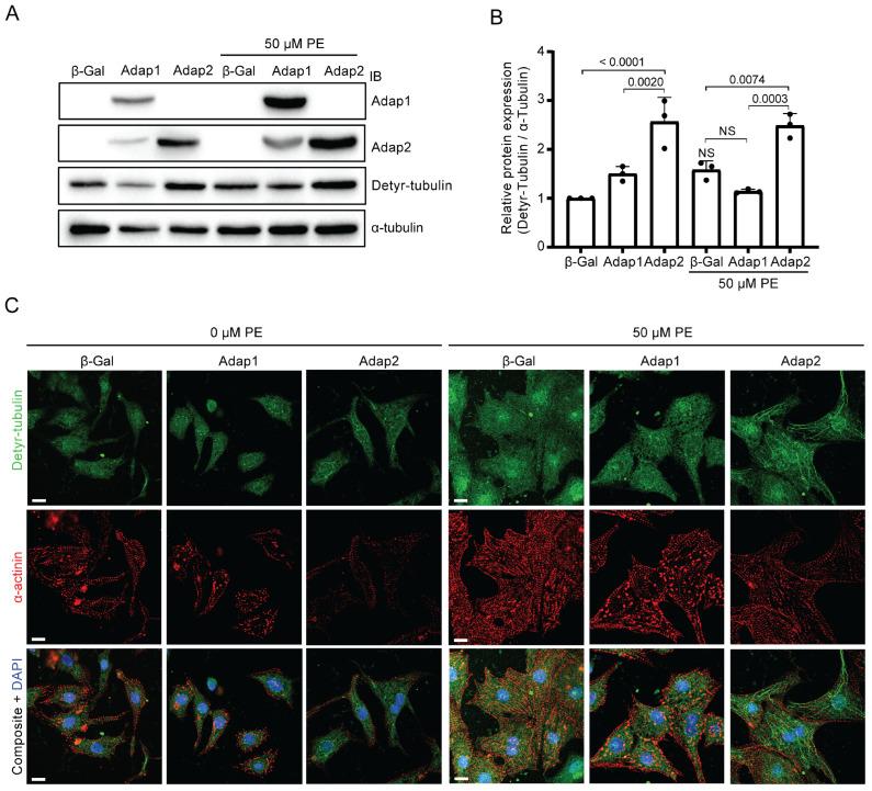
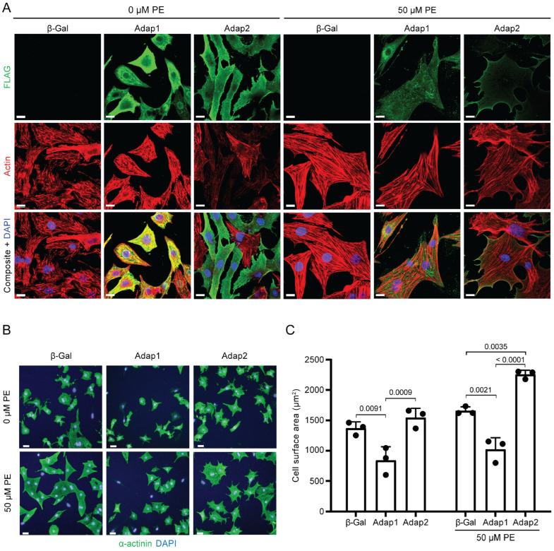
Cardiomyocyte hypertrophy is regulated by several factors, including the ADP-ribosylation factor (Arf) family of small G proteins, among others. For instance, ArfGAP with dual pleckstrin homology domains 1 (Adap1) exerts an anti-hypertrophic effect in cultured cardiomyocytes. Its homologous protein, Adap2, is also expressed in the heart but its role remains elusive. To elucidate its function, we investigated the effects of adenoviral-mediated overexpression of Adap2 in cultured neonatal rat ventricular myocytes under both basal and pro-hypertrophic conditions, employing a range of microscopy and biochemical techniques. Despite minimal detection in neonatal rat hearts, Adap2 was found to be well expressed in adult rat hearts, being predominantly localized at the membrane fraction. In contrast to Adap1, overexpression of Adap2 provokes the robust accumulation of β1-integrin at the cellular surface of cultured cardiomyocytes. Interestingly, overexpressed Adap2 relocalizes at the sarcolemma and increases the size of cardiomyocytes upon phenylephrine stimulation, despite attenuating Erk1/2 phosphorylation and gene expression. Under these same conditions, cardiomyocytes overexpressing Adap2 also express higher level of detyrosinated tubulin, a marker of hypertrophic response. These findings provide new insights into the pro-hypertrophic function of Adap2 in cardiomyocytes.

摘要

心肌细胞肥大受多种因素调控,其中包括小G蛋白的ADP核糖基化因子(Arf)家族等。例如,具有双pleckstrin同源结构域1的ArfGAP(Adap1)在培养的心肌细胞中发挥抗肥大作用。其同源蛋白Adap2也在心脏中表达,但其作用仍不清楚。为了阐明其功能,我们采用一系列显微镜和生化技术,研究了腺病毒介导的Adap2在基础和促肥大条件下对培养的新生大鼠心室肌细胞的过表达影响。尽管在新生大鼠心脏中检测到的Adap2极少,但发现其在成年大鼠心脏中表达良好,主要定位于膜部分。与Adap1相反,Adap2的过表达会促使β1整合素在培养的心肌细胞表面大量积累。有趣的是,过表达的Adap2在苯肾上腺素刺激后重新定位于肌膜,并增加心肌细胞大小,尽管会减弱Erk1/2磷酸化和基因表达。在相同条件下,过表达Adap2的心肌细胞也表达更高水平的去酪氨酸微管蛋白,这是肥大反应的一个标志物。这些发现为Adap2在心肌细胞中的促肥大功能提供了新的见解。

https://cdn.ncbi.nlm.nih.gov/pmc/blobs/478e/12347555/91618f0b9d98/ijms-26-07588-g001.jpg

文献检索

告别复杂PubMed语法,用中文像聊天一样搜索,搜遍4000万医学文献。AI智能推荐,让科研检索更轻松。

立即免费搜索

文件翻译

保留排版,准确专业,支持PDF/Word/PPT等文件格式,支持 12+语言互译。

免费翻译文档

深度研究

AI帮你快速写综述,25分钟生成高质量综述,智能提取关键信息,辅助科研写作。

立即免费体验