Suppr超能文献

生物能量活性水凝胶驱动细胞外基质合成以修复软骨。

Bioenergetic-active hydrogel drives extracellular matrix synthesis for cartilage repair.

作者信息

Jiang Shangtong, Lan Ziyang, Zhang Xin, Liu Xulong, Xu Jun, Chen Yanhao, Li Jiaqi, Chen Chen, Liu Danni, Chen Minghao, Wang Jianglin, Du Yingying, Zhang Shengmin

机构信息

Department of Biomedical Engineering, Huazhong University of Science and Technology, Wuhan, 430074, China.

Advanced Biomaterials and Tissue Engineering Center, Huazhong University of Science and Technology, Wuhan, 430074, China.

出版信息

Bioact Mater. 2025 Aug 11;54:34-46. doi: 10.1016/j.bioactmat.2025.07.043. eCollection 2025 Dec.

Abstract

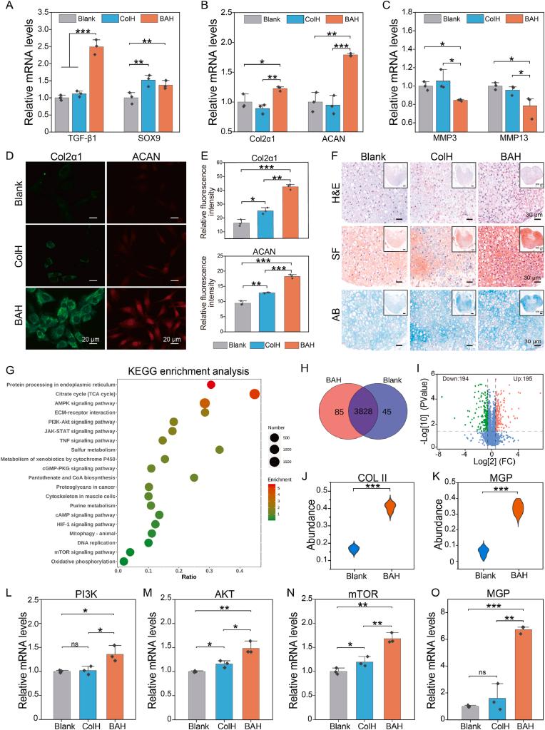
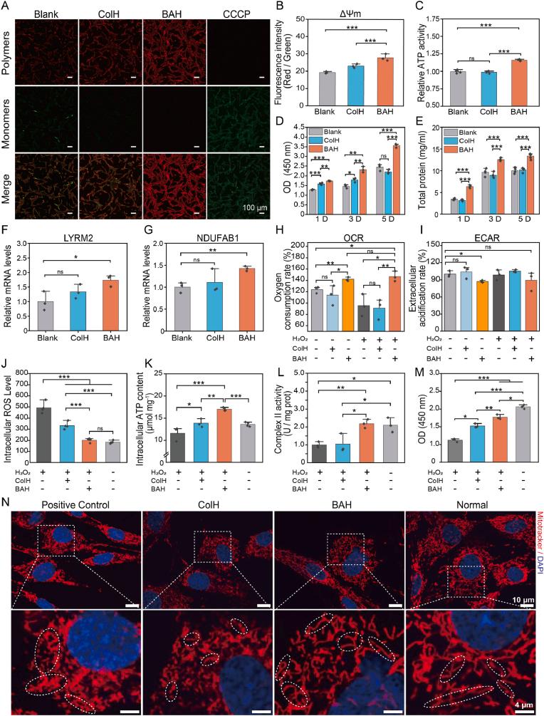
Bioenergy plays a fundamental role in cartilage anabolic processes such as extracellular matrix (ECM) synthesis. The design of bioenergetic-active materials for accelerating these processes provides a prospective strategy for cartilage repair. A biodegradable bioenergetic-active hydrogel (BAH) was designed with injectability and photo-crosslinking capability. By enhancing mitochondrial membrane potential (ΔΨm) and adenosine 3-triphosphate (ATP) production, BAH elevated the cellular energy metabolic state of chondrocytes. Additionally, BAH rescued chondrocytes from oxidative stress, evidenced by restored ATP levels, declined ROS production, and improved mitochondrial morphology. BAH upregulated and gene expression to 189 % and 138 % of the ColH group, respectively, and promoted the hyaline-like chondroid ECM synthesis in 3D-cultured microtissues. Furthermore, in a rabbit cartilage defect model, BAH significantly enhanced ECM synthesis with a characteristic chondrocyte arrangement resembling native articular cartilage. Immunohistochemical analysis revealed that BAH greatly enhanced ACAN and type II collagen production to 356 % and 205 % of the collagen hydrogel (ColH) group after 12 weeks. The current work demonstrated that BAH drove ECM synthesis and accelerated cartilage repair through modulating energy metabolism, presenting a promising therapeutic approach for articular cartilage injuries.

摘要

生物能量在软骨合成代谢过程(如细胞外基质(ECM)合成)中发挥着重要作用。设计具有生物能量活性的材料来加速这些过程,为软骨修复提供了一种前瞻性策略。设计了一种具有可注射性和光交联能力的可生物降解生物能量活性水凝胶(BAH)。通过增强线粒体膜电位(ΔΨm)和三磷酸腺苷(ATP)生成,BAH提高了软骨细胞的细胞能量代谢状态。此外,BAH使软骨细胞免受氧化应激,这表现为ATP水平恢复、活性氧生成减少以及线粒体形态改善。BAH分别将和基因表达上调至ColH组的189%和138%,并促进了三维培养微组织中类透明软骨样ECM的合成。此外,在兔软骨缺损模型中,BAH显著增强了ECM合成,其软骨细胞排列特征类似于天然关节软骨。免疫组织化学分析显示,12周后,BAH使ACAN和II型胶原蛋白生成大幅增加,分别达到胶原蛋白水凝胶(ColH)组的356%和205%。当前研究表明,BAH通过调节能量代谢驱动ECM合成并加速软骨修复,为关节软骨损伤提供了一种有前景的治疗方法。

https://cdn.ncbi.nlm.nih.gov/pmc/blobs/7b99/12358662/4e59e2bca3e4/ga1.jpg

文献检索

告别复杂PubMed语法,用中文像聊天一样搜索,搜遍4000万医学文献。AI智能推荐,让科研检索更轻松。

立即免费搜索

文件翻译

保留排版,准确专业,支持PDF/Word/PPT等文件格式,支持 12+语言互译。

免费翻译文档

深度研究

AI帮你快速写综述,25分钟生成高质量综述,智能提取关键信息,辅助科研写作。

立即免费体验