Suppr超能文献

G-四链体稳定化诱导B淋巴细胞中着丝粒周围重复DNA序列的DNA断裂。

G-quadruplex stabilization induces DNA breaks in pericentromeric repetitive DNA sequences in B lymphocytes.

作者信息

Waisertreiger Irina, Ayele Kalkidan, Elshaikh Mehad Hilal, Barlow Jacqueline H

机构信息

Department of Microbiology and Molecular Genetics, University of California Davis, Davis, CA 95616.

出版信息

Proc Natl Acad Sci U S A. 2025 Aug 26;122(34):e2506939122. doi: 10.1073/pnas.2506939122. Epub 2025 Aug 20.

Abstract

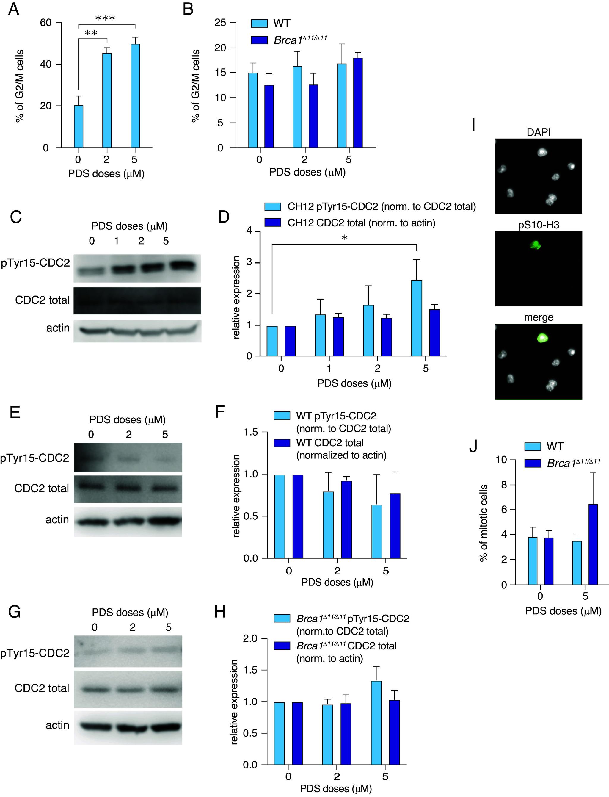
DNA secondary G-quadruplex (G4) structures can impair and even obstruct DNA replication. Defects in processing G4 structures are associated with replication stress, a common property of both B cell cancers and hyperproliferative premalignant cells. Genome instability arising from replication stress is a hallmark of cancer and strongly contributes to the chromosome rearrangements in B cell cancers. Here, we define the impact of G4-stabilizing ligands on generating genome instability in primary and malignant B cells. Treatment with the G4-stabilizing compound pyridostatin (PDS) causes breaks and chromosome rearrangements at ribosomal DNA and pericentromeric major satellite regions in both mouse primary B cell culture and CH12 lymphoma cells. PDS also causes extensive pericentromeric DNA damage in immortalized human B cell lines. Remarkably, PDS causes high level of tetraploid metaphase cells correlated with high level of dicentric chromosomes specifically in primary but not in CH12 B cells. Unlike primary B cells, CH12 cells undergo checkpoint activation and strong G2/M arrest in response to PDS treatment thus preventing tetraploid appearance. Altogether, these results highlight the difference between primary and malignant B cells in response to PDS, revealing the therapeutic potential of G4-stabilizing drugs to selectively suppress tumor cell growth and proliferation.

摘要

DNA二级G-四链体(G4)结构会损害甚至阻碍DNA复制。处理G4结构的缺陷与复制应激相关,这是B细胞癌和过度增殖的癌前细胞的共同特性。由复制应激引起的基因组不稳定是癌症的一个标志,并强烈促成B细胞癌中的染色体重排。在这里,我们确定了G4稳定配体对原代和恶性B细胞中基因组不稳定产生的影响。用G4稳定化合物吡啶硫胺素(PDS)处理会在小鼠原代B细胞培养物和CH12淋巴瘤细胞的核糖体DNA和着丝粒周围主要卫星区域导致断裂和染色体重排。PDS还会在永生化的人B细胞系中引起广泛的着丝粒周围DNA损伤。值得注意的是,PDS会导致高水平的四倍体中期细胞,这与高水平的双着丝粒染色体相关,特别是在原代B细胞中,而在CH12 B细胞中则不然。与原代B细胞不同,CH12细胞在PDS处理后会经历检查点激活和强烈的G2/M期阻滞,从而防止四倍体出现。总之,这些结果突出了原代和恶性B细胞对PDS反应的差异,揭示了G4稳定药物选择性抑制肿瘤细胞生长和增殖的治疗潜力。

https://cdn.ncbi.nlm.nih.gov/pmc/blobs/5911/12403082/0e4d96e81ced/pnas.2506939122fig01.jpg

文献检索

告别复杂PubMed语法,用中文像聊天一样搜索,搜遍4000万医学文献。AI智能推荐,让科研检索更轻松。

立即免费搜索

文件翻译

保留排版,准确专业,支持PDF/Word/PPT等文件格式,支持 12+语言互译。

免费翻译文档

深度研究

AI帮你快速写综述,25分钟生成高质量综述,智能提取关键信息,辅助科研写作。

立即免费体验