Suppr超能文献

位阻酚抗氧化剂PMC(2,2,5,7,8-五甲基-6-色满醇)对氧化型低密度脂蛋白诱导的人视网膜色素上皮细胞毒性的挽救机制

The Mechanism of PMC (2,2,5,7,8-Pentamethyl-6-chromanol), a Sterically Hindered Phenol Antioxidant, in Rescuing Oxidized Low-Density-Lipoprotein-Induced Cytotoxicity in Human Retinal Pigment Epithelial Cells.

作者信息

Chaudhary Suman, Moon Jean, Hu Zhengping, Kriukov Emil, Pestun Sergio, Baranov Petr Y, Ng Yin-Shan Eric, D'Amore Patricia A

机构信息

Schepens Eye Research Institute of Massachusetts Eye and Ear, Boston, MA 02114, USA.

Department of Ophthalmology, Harvard Medical School, Boston, MA 02115, USA.

出版信息

Antioxidants (Basel). 2025 Aug 14;14(8):996. doi: 10.3390/antiox14080996.

Abstract

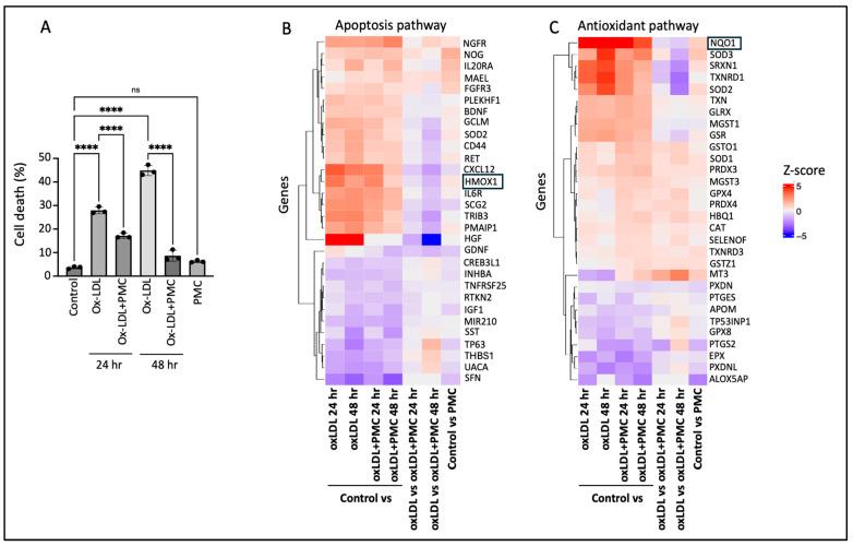
Geographic atrophy or late-stage dry age-related macular degeneration (AMD) is characterized by drusen deposition and progressive retinal pigment epithelium (RPE) degeneration, leading to irreversible vision loss. The formation of drusen leads to dyshomeostasis, oxidative stress, and irreversible damage to the RPE. In this study, we used an in vitro model of oxidized low-density lipoprotein (ox-LDL)-induced human RPE damage/death to investigate the mechanism through which a sterically hindered phenol antioxidant compound, PMC (2,2,5,7,8-pentamethyl-6-chromanol), protects the RPE against ox-LDL-induced damage. We show that PMC exerts its protective effect by preventing the upregulation of stress-responsive heme oxygenase-1 (/HO-1) and NAD(P)H: quinone oxidoreductase (NQO1) at the mRNA and protein levels. This effect was due to PMC's blockade of ROS generation, which in turn blocked nuclear translocation of the nuclear factor erythroid 2-related factor 2 (Nrf2) transcription factor, ultimately preventing the upregulation of antioxidant response elements (AREs), including and NQO1. The key role of HO-1 was demonstrated when the protective effect of PMC was inhibited by the knockdown of . Additionally, PMC treatment under different experimental conditions and at different time points revealed that the continuous presence of PMC is required for the optimal protection against ox-LDL-induced cytotoxicity, defining the cellular pharmacokinetics of this molecule. Our data demonstrate the involvement of a key antioxidant pathway through which PMC mitigates the oxidative stress induced by ox-LDL and provides a potential therapeutic strategy for suppressing RPE degeneration/damage during AMD progression.

摘要

地图样萎缩或晚期干性年龄相关性黄斑变性(AMD)的特征是玻璃膜疣沉积和视网膜色素上皮(RPE)进行性变性,导致不可逆的视力丧失。玻璃膜疣的形成导致内环境稳态失调、氧化应激以及对RPE的不可逆损伤。在本研究中,我们使用氧化型低密度脂蛋白(ox-LDL)诱导的人RPE损伤/死亡的体外模型,来研究一种空间位阻酚类抗氧化剂化合物PMC(2,2,5,7,8-五甲基-6-色满醇)保护RPE免受ox-LDL诱导损伤的机制。我们发现,PMC通过在mRNA和蛋白质水平上阻止应激反应性血红素加氧酶-1(/HO-1)和NAD(P)H:醌氧化还原酶(NQO1)的上调来发挥其保护作用。这种作用是由于PMC对活性氧生成的阻断,这反过来又阻断了核因子红细胞2相关因子2(Nrf2)转录因子的核转位,最终阻止了包括和NQO1在内的抗氧化反应元件(AREs)的上调。当通过敲低抑制PMC的保护作用时,证明了HO-1的关键作用。此外,在不同实验条件和不同时间点进行的PMC处理表明,持续存在PMC对于最佳保护免受ox-LDL诱导的细胞毒性是必需的,这确定了该分子的细胞药代动力学。我们的数据证明了一条关键抗氧化途径的参与,通过该途径PMC减轻了ox-LDL诱导的氧化应激,并为抑制AMD进展过程中的RPE变性/损伤提供了一种潜在的治疗策略。

https://cdn.ncbi.nlm.nih.gov/pmc/blobs/0512/12382756/80b9273ee097/antioxidants-14-00996-g001.jpg

文献检索

告别复杂PubMed语法,用中文像聊天一样搜索,搜遍4000万医学文献。AI智能推荐,让科研检索更轻松。

立即免费搜索

文件翻译

保留排版,准确专业,支持PDF/Word/PPT等文件格式,支持 12+语言互译。

免费翻译文档

深度研究

AI帮你快速写综述,25分钟生成高质量综述,智能提取关键信息,辅助科研写作。

立即免费体验