Sweeney Jack, Richardson Noel, Carroll Paula, White P J, Roche Emilie, O'Donnell Shane
The National Centre for Men's Health, Department of Health and Sports Sciences, South East Technological University, Kilkenny Road Campus, Kilkenny Road, R93 V960 Carlow, Ireland.
Int J Environ Res Public Health. 2025 Aug 20;22(8):1306. doi: 10.3390/ijerph22081306.
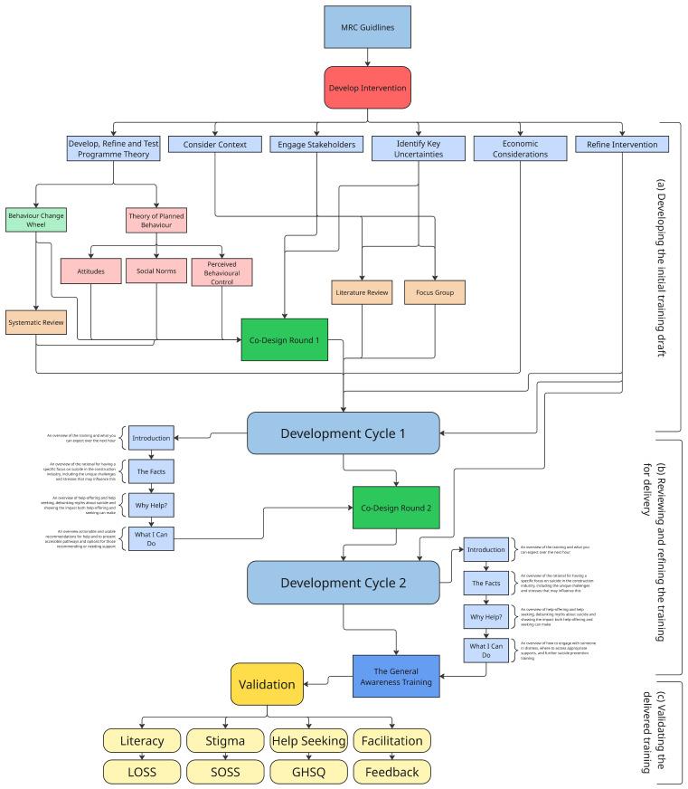
Suicide is a leading cause of death among construction workers, particularly younger and lower-skilled employees. Barriers such as stigma, low mental health literacy, and traditional masculine norms hinder help-seeking in this male-dominated sector. Few mental health interventions are tailored to this context. This study developed a co-designed, theory-informed training to improve mental health literacy, reduce stigma, and increase help-seeking among construction workers in Ireland. Using the Medical Research Council's framework, the training was developed with the Theory of Planned Behavior (TPB), Behavior Change Techniques, and extensive stakeholder co-design. Two systematic reviews, a broad literature review, and focus groups with industry managers informed the content and structure. The training will be pilot-tested using validated measures: the Literacy of Suicide Scale (LOSS), the Stigma of Suicide Scale (SOSS), and the General Help-Seeking Questionnaire (GHSQ), the results of which will be the subject of a separate study. CAIRDE is a promising, evidence-based training that addresses key mental health barriers in Irish construction. Embedding the TPB within a co-design methodology has resulted in the development of a training program that is underpinned by theoretical fidelity and cultural relevance and provides a framework for other male-dominated industries to draw upon. Future work should address remaining challenges related to stigma and help-seeking, and explore broader implementation through integration into mandatory safety training.
自杀是建筑工人死亡的主要原因之一,尤其是年轻和技能较低的员工。诸如耻辱感、心理健康素养低下以及传统男性规范等障碍阻碍了这个男性主导行业中的员工寻求帮助。很少有心理健康干预措施是针对这种情况量身定制的。本研究开发了一种共同设计、理论指导的培训,以提高爱尔兰建筑工人的心理健康素养、减少耻辱感并增加寻求帮助的行为。利用医学研究理事会的框架,结合计划行为理论(TPB)、行为改变技术以及广泛的利益相关者共同设计来开发该培训。两项系统评价、一项广泛的文献综述以及与行业经理进行的焦点小组讨论为培训内容和结构提供了依据。该培训将使用经过验证的测量工具进行试点测试:自杀素养量表(LOSS)、自杀耻辱感量表(SOSS)和一般寻求帮助问卷(GHSQ),其结果将作为另一项单独研究的主题。CAIRDE是一项有前景的、基于证据的培训,它解决了爱尔兰建筑业关键的心理健康障碍。将TPB嵌入共同设计方法中,促成了一个培训项目的开发,该项目以理论保真度和文化相关性为基础,并为其他男性主导行业提供了一个可借鉴的框架。未来的工作应应对与耻辱感和寻求帮助相关的剩余挑战,并通过纳入强制性安全培训来探索更广泛的实施。