Zhao Yanpin, Han Yong, Yuan Chao, Yang Yang, Long Yong, Xiao Wen
College of Animal Science, Guizhou University, Guiyang, China.
Institute of Animal Husbandry and Veterinary Sciences, Guizhou Academy of Agricultural Sciences, Guiyang, China.
Front Vet Sci. 2025 Aug 13;12:1573093. doi: 10.3389/fvets.2025.1573093. eCollection 2025.
Copy number variation (CNV) is a common form of genomic structural variation arising from genome sequence rearrangements, which primarily involves variations in the copy number of large genomic segments. This study focuses on performing selection signal analysis of CNVs to identify candidate loci and genes associated with litter size in Guizhou Black goat.
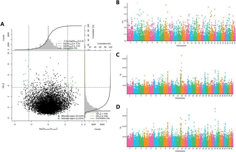
Sample selection: 30 Guizhou Black goats were divided into high-lambing and low-lambing groups based on their continuous lambing records. Genetic analysis: Phylogenetic tree construction and principal component analysis (PCA) were performed to assess genetic differences between the two groups. Selection signal indicators: Genetic differentiation index (FST) and nucleotide diversity (θπ) were used as indicators for identifying selection signals. CNV identification: 180 CNVs associated with litter size were identified through selection signal analysis. Functional annotation: Candidate genes within these CNVs were annotated, and further analysis was conducted using Gene Ontology (GO) and KEGG pathway enrichment methods.
Genetic differentiation: Phylogenetic tree construction and PCA revealed significant differences in genetic structure between the high-lambing and low-lambing groups. CNV identification: 180 CNVs were found to be associated with litter size. Candidate genes: Functional annotation of the CNVs identified 49 candidate genes. Pathway enrichment: GO and KEGG pathway analysis revealed significant enrichment of these genes in several reproduction-related biological pathways, including the Hippo signaling pathway, steroid hormone biosynthesis, and retinol metabolism.
This study provides novel insights into the genetic mechanisms underlying prolificacy in Guizhou Black goats. The identification of CNVs associated with litter size offers potential targets for genomic selection breeding, which could be used to improve reproductive traits in this breed. The enriched pathways, such as the Hippo signaling pathway, steroid hormone biosynthesis, and retinol metabolism, suggest that these biological processes may play a critical role in regulating fertility and reproductive efficiency in goats. The findings highlight the potential for utilizing CNVs as markers for improving reproductive performance in livestock breeding programs.
拷贝数变异(CNV)是基因组结构变异的一种常见形式,源于基因组序列重排,主要涉及大基因组片段拷贝数的变化。本研究聚焦于对贵州黑山羊的拷贝数变异进行选择信号分析,以鉴定与产羔数相关的候选基因座和基因。
样本选择:根据连续产羔记录,将30只贵州黑山羊分为高产羔组和低产羔组。遗传分析:构建系统发育树和进行主成分分析(PCA),以评估两组之间的遗传差异。选择信号指标:使用遗传分化指数(FST)和核苷酸多样性(θπ)作为鉴定选择信号的指标。拷贝数变异鉴定:通过选择信号分析鉴定出180个与产羔数相关的拷贝数变异。功能注释:对这些拷贝数变异中的候选基因进行注释,并使用基因本体论(GO)和KEGG通路富集方法进行进一步分析。
遗传分化:系统发育树构建和PCA显示高产羔组和低产羔组之间的遗传结构存在显著差异。拷贝数变异鉴定:发现180个拷贝数变异与产羔数相关。候选基因:对拷贝数变异的功能注释鉴定出49个候选基因。通路富集:GO和KEGG通路分析显示这些基因在几个与繁殖相关的生物学通路中显著富集,包括Hippo信号通路、类固醇激素生物合成和视黄醇代谢。
本研究为贵州黑山羊多产性的遗传机制提供了新的见解。与产羔数相关的拷贝数变异的鉴定为基因组选择育种提供了潜在目标,可用于改善该品种的繁殖性状。富集的通路,如Hippo信号通路、类固醇激素生物合成和视黄醇代谢,表明这些生物学过程可能在调节山羊的生育力和繁殖效率中起关键作用。研究结果突出了利用拷贝数变异作为标记来改善家畜育种计划中繁殖性能的潜力。