Suppr超能文献

由KAT8介导的组蛋白H3K27乙酰化维持对虾中由灭活的白斑综合征病毒诱导的抗病毒训练免疫。

Histone H3K27 acetylation mediated by KAT8 maintains antiviral trained immunity in shrimp induced by inactivated white spot syndrome virus.

作者信息

Lv Li-Xia, Zhang Peng, Ma Ying, Sun Yue, Wang Hao, Zhao Xiao-Fan, Wang Jin-Xing

机构信息

Shandong Provincial Key Laboratory of Animal Cells and Developmental Biology, School of Life Sciences, Shandong University, Qingdao, Shandong, China.

State Key Laboratory of Microbial Technology, Shandong University, Qingdao, Shandong, China.

出版信息

Commun Biol. 2025 Aug 30;8(1):1314. doi: 10.1038/s42003-025-08767-5.

Abstract

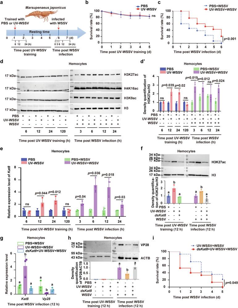
Shrimp aquaculture is critically important for global food security, but viral diseases like white spot syndrome virus (WSSV) cause devastating economic losses, highlighting the urgent need for effective disease control strategies. While trained immunity has been observed in invertebrates like shrimp after exposure to pathogens, the underlying molecular mechanisms remain elusive. Here we reveal that lysine acetyltransferase KAT8-mediated histone H3K27ac is critical for antiviral defense in shrimp Marsupenaeus japonicus. We demonstrate that ultraviolet-inactivated WSSV (UV-WSSV) induces antiviral trained immunity in the shrimp via KAT8-dependent H3K27ac. UV-WSSV training enhances glycolysis and the tricarboxylic acid (TCA) cycle, increasing acetyl-CoA production. This acetyl-CoA fuels KAT8 activity, depositing H3K27ac marks at the promoter of the NF-κB-like transcription factor Dorsal. This epigenetic modification upregulates Dorsal expression, leading to the enhanced production of the antiviral cytokine Vago5 and antimicrobial peptides (AMPs) upon subsequent WSSV challenge. Furthermore, H3K27ac directly activates key glycolytic genes (Hk2, Pk, Ldh), creating a feedforward loop that sustains metabolic reprogramming. Our work reveals a conserved KAT8-H3K27ac axis driving trained immunity in invertebrates through integrated metabolic-epigenetic crosstalk, analogous to mammalian systems. These findings provide a crucial theoretical foundation for developing antiviral vaccines and sustainable immunostimulants to control disease in shrimp aquaculture.

摘要

对虾养殖对全球粮食安全至关重要,但像白斑综合征病毒(WSSV)这样的病毒性疾病会造成毁灭性的经济损失,凸显了对有效疾病控制策略的迫切需求。虽然在对虾等无脊椎动物接触病原体后已观察到训练免疫现象,但其潜在的分子机制仍不清楚。在这里,我们揭示赖氨酸乙酰转移酶KAT8介导的组蛋白H3K27ac对日本囊对虾的抗病毒防御至关重要。我们证明紫外线灭活的WSSV(UV-WSSV)通过KAT8依赖性H3K27ac在对虾中诱导抗病毒训练免疫。UV-WSSV训练增强糖酵解和三羧酸(TCA)循环,增加乙酰辅酶A的产生。这种乙酰辅酶A为KAT8活性提供能量,在类NF-κB转录因子Dorsal的启动子处沉积H3K27ac标记。这种表观遗传修饰上调Dorsal的表达,导致在随后的WSSV攻击时抗病毒细胞因子Vago5和抗菌肽(AMPs)的产生增加。此外,H3K27ac直接激活关键的糖酵解基因(Hk2、Pk、Ldh),形成一个前馈环,维持代谢重编程。我们的工作揭示了一个保守的KAT8-H3K27ac轴,通过整合的代谢-表观遗传串扰驱动无脊椎动物的训练免疫,类似于哺乳动物系统。这些发现为开发抗病毒疫苗和可持续免疫刺激剂以控制对虾养殖中的疾病提供了关键的理论基础。

https://cdn.ncbi.nlm.nih.gov/pmc/blobs/af60/12398525/cbc458951723/42003_2025_8767_Fig1_HTML.jpg

文献AI研究员

20分钟写一篇综述,助力文献阅读效率提升50倍。

立即体验

用中文搜PubMed

大模型驱动的PubMed中文搜索引擎

马上搜索

文档翻译

学术文献翻译模型,支持多种主流文档格式。

立即体验