Suppr超能文献

轧制压下率对锌镁合金力学、腐蚀、成骨及抗菌性能的影响

The Influence of Rolling Reduction on the Mechanical, Corrosion, Osteogenic, and Antibacterial Properties of Zn-Mg Alloys.

作者信息

Xie Yonghong, Dong Cuilan, Liu Zan, Yi Yinzhi, Zhou Yijun

机构信息

Hunan Provincial Key Laboratory of Pediatric Orthopedics, Department of Orthopeadics, Hunan Children's Hospital, Changsha, Hunan 410007, P. R. China.

Hunan Provincial Key Laboratory of Pediatric Orthopedics, Department of Nursing, Hunan Children's Hospital, Changsha, Hunan 410007, P. R. China.

出版信息

ACS Omega. 2025 Aug 16;10(33):37141-37153. doi: 10.1021/acsomega.5c01732. eCollection 2025 Aug 26.

Abstract

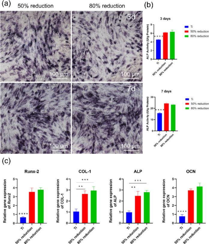
Biodegradable zinc (Zn) alloys are promising biodegradable metals owing to their appropriate in vivo degradation rate. To address the problem of low mechanical properties of pure Zn, magnesium (Mg) is added into Zn to develop Zn-0.5Mg alloys which are rolled subsequently. Microstructural analysis reveals a grain size distribution in the Zn alloy with a 50% reduction comprising both fine grains (3.14 μm) and larger grains (>20 μm), the latter containing numerous dislocations. With increasing reduction to 80%, the deformed grains undergo transformation into finer grains through dynamic recrystallization (DRX). Although ultimate tensile strengths remain similar between two Zn alloys, the as-rolled Zn-0.5Mg alloy with a 50% reduction exhibits a higher work-hardening rate and lower yield strength. The influence of the reduction on the corrosion rate of the as-rolled Zn-0.5Mg alloys is minimal. With increasing reduction, fine grains promote corrosion rates by accelerating grain boundary corrosion. Both Zn alloys demonstrate favorable cell viability and osteogenic properties, as verified by alkaline phosphatase staining results. Moreover, superior antibacterial properties to and are demonstrated in as-rolled Zn-Mg alloys. These findings contribute to the development of high-strength Zn alloys with elevated work-hardening rates, essential for the security of implants during plastic deformation.

摘要

可生物降解的锌(Zn)合金因其体内降解速率适宜,是很有前景的可生物降解金属。为解决纯锌力学性能低的问题,向锌中添加镁(Mg)以开发随后进行轧制的Zn-0.5Mg合金。微观结构分析揭示了锌合金中的晶粒尺寸分布,50%的压下率下包含细晶粒(3.14μm)和较大晶粒(>20μm),后者含有大量位错。随着压下率增加到80%,变形晶粒通过动态再结晶(DRX)转变为更细的晶粒。尽管两种锌合金的极限抗拉强度相似,但50%压下率的轧制态Zn-0.5Mg合金表现出更高的加工硬化率和更低的屈服强度。压下率对轧制态Zn-0.5Mg合金腐蚀速率的影响最小。随着压下率增加,细晶粒通过加速晶界腐蚀促进腐蚀速率。碱性磷酸酶染色结果证实,两种锌合金均表现出良好的细胞活力和成骨性能。此外,轧制态Zn-Mg合金表现出优于 和 的抗菌性能。这些发现有助于开发具有更高加工硬化率的高强度锌合金,这对于植入物在塑性变形过程中的安全性至关重要。

https://cdn.ncbi.nlm.nih.gov/pmc/blobs/a593/12391932/e856abc2bacf/ao5c01732_0001.jpg

文献检索

告别复杂PubMed语法,用中文像聊天一样搜索,搜遍4000万医学文献。AI智能推荐,让科研检索更轻松。

立即免费搜索

文件翻译

保留排版,准确专业,支持PDF/Word/PPT等文件格式,支持 12+语言互译。

免费翻译文档

深度研究

AI帮你快速写综述,25分钟生成高质量综述,智能提取关键信息,辅助科研写作。

立即免费体验