Suppr超能文献

磷-32微球:一种用于肝细胞癌治疗和抗PD1免疫治疗增强的双模态经动脉放射性栓塞方法。

Phosphorus-32 microspheres: A dual-modality transarterial radioembolization approach for hepatocellular carcinoma therapy and Anti-PD1 immunotherapy potentiation.

作者信息

Dai Shipeng, Su Xunzheng, Li Zhuozheng, Wang Hongyu, Liu Li, Xie Yuchen, Chai Yue, Chen Yueran, Zhao Zhaoyang, Luo Bo, Kong Jie, He Yanshu, Cao Hengsong, Xin Maiqi, Shao Guoqiang, Shi Yadong, Xiong Fei, Tang Weiwei, Song Jinhua

机构信息

Hepatobiliary Center, The First Affiliated Hospital of Nanjing Medical University, Key Laboratory of Liver Transplantation, Chinese Academy of Medical Sciences, NHC Key Laboratory of Living Donor Liver Transplantation, Nanjing, China.

State Key Laboratory of Bioelectronics, Jiangsu Key Laboratory for Biomaterials and Devices, School of Biological Science and Medical Engineering & Collaborative Innovation Center of Suzhou Nano-Science and Technology, Southeast University, Nanjing, China.

出版信息

Mater Today Bio. 2025 Aug 16;34:102210. doi: 10.1016/j.mtbio.2025.102210. eCollection 2025 Oct.

Abstract

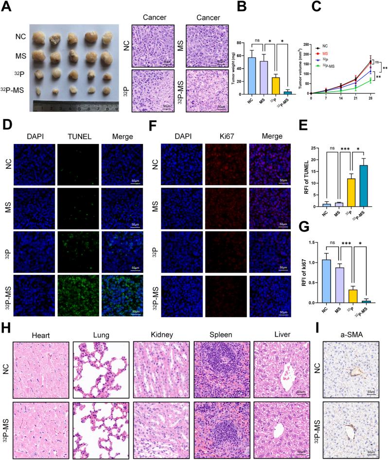
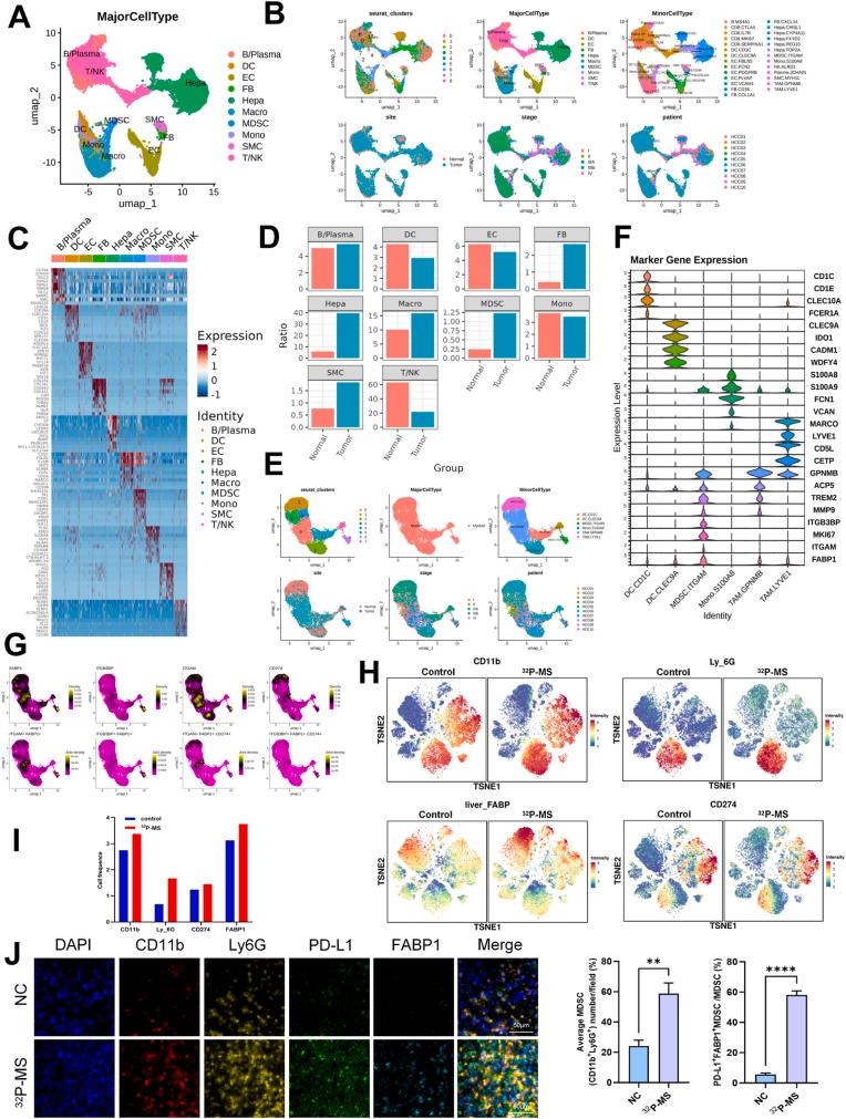
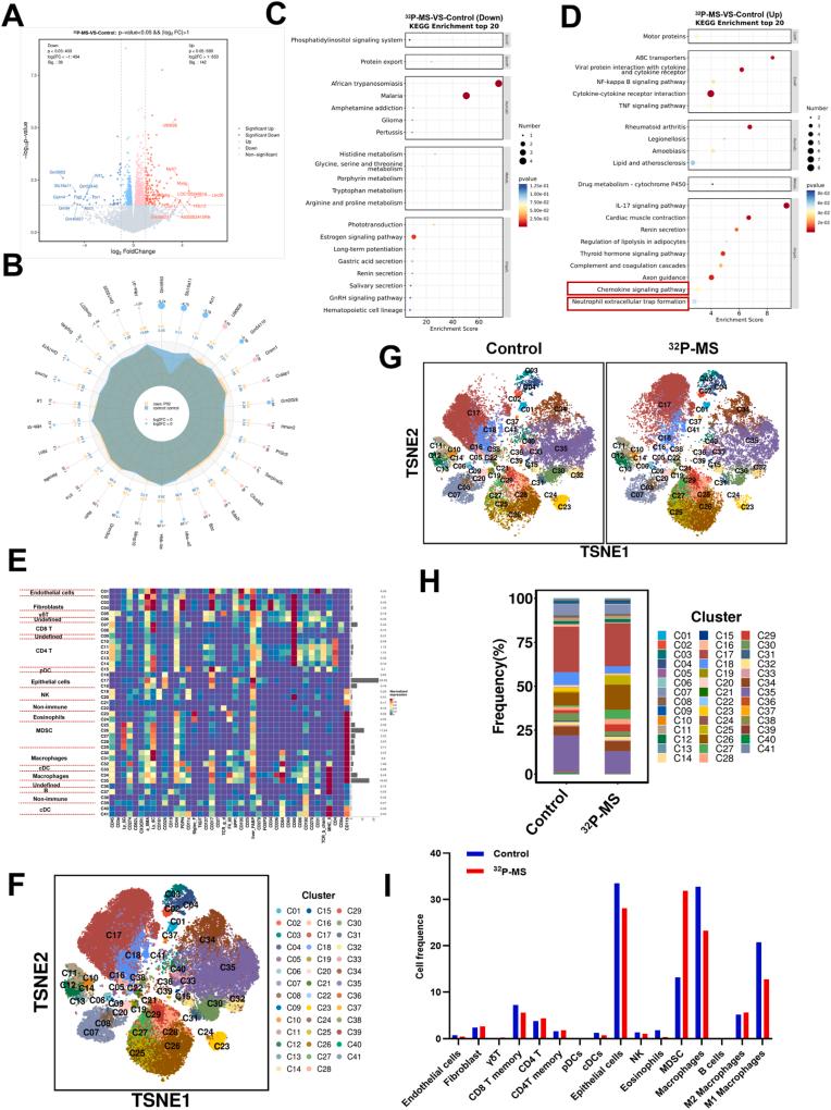
Transarterial radioembolization (TARE) is a key therapy for hepatocellular carcinoma (HCC) management and downstaging. While Y microspheres (glass/resin) are widely used, their clinical application is limited by complexity, short half-life, and high costs. Thus, novel radionuclide microspheres are crucial. This study developed phosphorus-32-loaded microspheres (P-MS). In vitro, P-MS dose-dependently suppressed HCC cell proliferation, migration, and invasion while inducing apoptosis. In vivo, P-MS TARE achieved tumor vascular embolization, reducing tumor vol/wt (confirmed by Positron Emission Tomography-Computed Tomography (PET-CT), Hematoxylin and Eosin (HE) staining, TUNEL/Ki67 assays without systemic toxicity. RNA sequencing and mass cytometry analyses revealed P-MS upregulated FABP1PD-L1 myeloid-derived suppressor cell (MDSC), linked to immunosuppression. Mechanistic investigations, including molecular docking, co-localization, and co-immunoprecipitation (Co-IP) assays, demonstrated that P-MS activated the FABP1/PPARG/PD-L1 axis in MDSC. Genetic ablation of FABP1 or pharmacological inhibition with Orlistat reversed PD-L1 expression and augmented anti-tumor efficacy. Combining P-MS with anti-PD1 therapy synergistically suppressed tumor growth, reduced MDSC infiltration, and reinvigorated CD8 T cell activity, significantly improving treatment sensitivity. P-MS is a promising HCC therapeutic with dual anti-tumor and immune-modulatory functions, providing a compelling rationale for integrating radioembolization with immune checkpoint blockade to counteract immunosuppressive resistance in HCC.

摘要

经动脉放射性栓塞术(TARE)是肝细胞癌(HCC)治疗和降期的关键疗法。虽然钇微球(玻璃/树脂)被广泛使用,但其临床应用受到操作复杂、半衰期短和成本高的限制。因此,新型放射性核素微球至关重要。本研究开发了载有磷-32的微球(P-MS)。在体外,P-MS呈剂量依赖性地抑制HCC细胞增殖、迁移和侵袭,同时诱导细胞凋亡。在体内,P-MS TARE实现了肿瘤血管栓塞,减少了肿瘤体积/重量(正电子发射断层扫描-计算机断层扫描(PET-CT)、苏木精和伊红(HE)染色、TUNEL/Ki67检测证实),且无全身毒性。RNA测序和质谱流式细胞术分析显示,P-MS上调了与免疫抑制相关的FABP1、PD-L1髓源性抑制细胞(MDSC)。包括分子对接、共定位和免疫共沉淀(Co-IP)检测在内的机制研究表明,P-MS激活了MDSC中的FABP1/PPARG/PD-L1轴。FABP1基因敲除或用奥利司他进行药物抑制可逆转PD-L1表达并增强抗肿瘤疗效。将P-MS与抗PD1疗法联合使用可协同抑制肿瘤生长,减少MDSC浸润,并恢复CD8 T细胞活性,显著提高治疗敏感性。P-MS是一种有前景的HCC治疗方法,具有双重抗肿瘤和免疫调节功能,为将放射性栓塞与免疫检查点阻断相结合以对抗HCC中的免疫抑制耐药性提供了令人信服的理论依据。

https://cdn.ncbi.nlm.nih.gov/pmc/blobs/b055/12395517/112545f8d6f0/ga1.jpg

文献检索

告别复杂PubMed语法,用中文像聊天一样搜索,搜遍4000万医学文献。AI智能推荐,让科研检索更轻松。

立即免费搜索

文件翻译

保留排版,准确专业,支持PDF/Word/PPT等文件格式,支持 12+语言互译。

免费翻译文档

深度研究

AI帮你快速写综述,25分钟生成高质量综述,智能提取关键信息,辅助科研写作。

立即免费体验