• 文献检索
  • 文档翻译
  • 深度研究
  • 学术资讯
  • Suppr Zotero 插件Zotero 插件
  • 邀请有礼
  • 套餐&价格
  • 历史记录
应用&插件
Suppr Zotero 插件Zotero 插件浏览器插件Mac 客户端Windows 客户端微信小程序
定价
高级版会员购买积分包购买API积分包
服务
文献检索文档翻译深度研究API 文档MCP 服务
关于我们
关于 Suppr公司介绍联系我们用户协议隐私条款
关注我们

Suppr 超能文献

核心技术专利:CN118964589B侵权必究
粤ICP备2023148730 号-1Suppr @ 2026

文献检索

告别复杂PubMed语法,用中文像聊天一样搜索,搜遍4000万医学文献。AI智能推荐,让科研检索更轻松。

立即免费搜索

文件翻译

保留排版,准确专业,支持PDF/Word/PPT等文件格式,支持 12+语言互译。

免费翻译文档

深度研究

AI帮你快速写综述,25分钟生成高质量综述,智能提取关键信息,辅助科研写作。

立即免费体验

人工间充质干细胞外泌体通过靶向重塑脑微血管内皮细胞增强缺血性中风治疗效果。

Artificial mesenchymal stem cell extracellular vesicles enhanced ischemic stroke treatment through targeted remodeling brain microvascular endothelial cells.

作者信息

Li Shengnan, Lv Wei, Xu Jiangna, Yin Jiaqing, Chen Yuqin, Liu Linfeng, Cao Xiang, Li Wenjing, Li Zhen, Chen Hua, Xin Hongliang

机构信息

Department of Pharmaceutics, School of Pharmacy, Nanjing Medical University, Nanjing 211166, China.

Department of Radiology, the Affiliated Wuxi People's Hospital of Nanjing Medical University, Wuxi People's Hospital, Wuxi Medical Center of Nanjing Medical University, Wuxi 214023, China.

出版信息

Acta Pharm Sin B. 2025 Aug;15(8):4248-4264. doi: 10.1016/j.apsb.2025.06.009. Epub 2025 Jun 12.

DOI:10.1016/j.apsb.2025.06.009
PMID:40893673
原文链接:https://pmc.ncbi.nlm.nih.gov/articles/PMC12399237/
Abstract

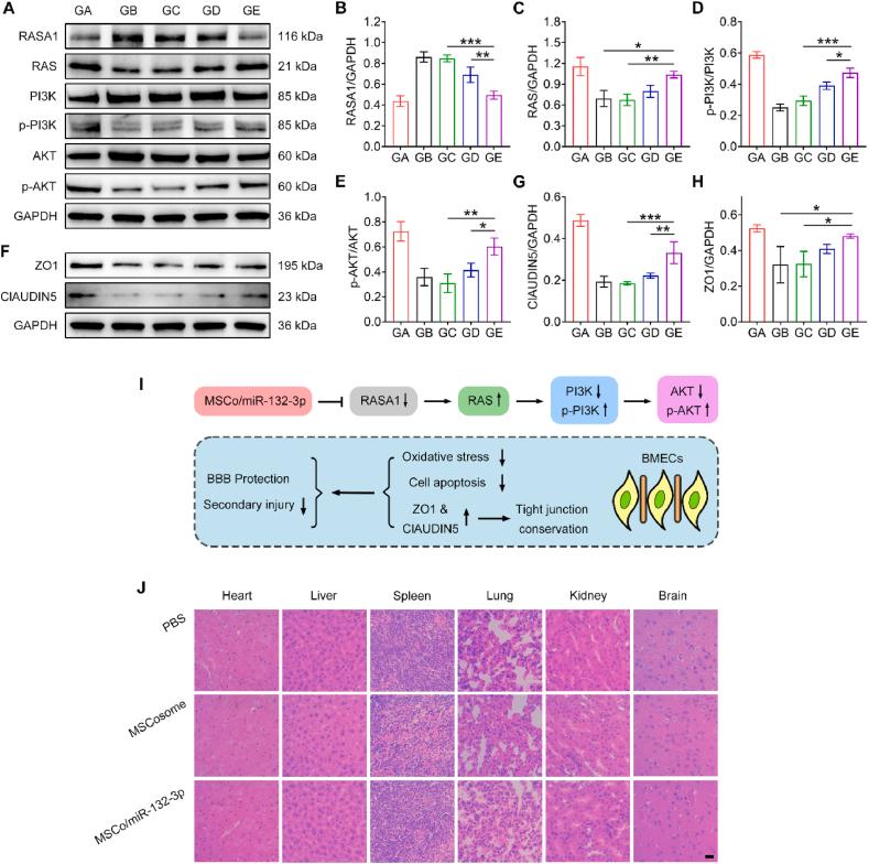
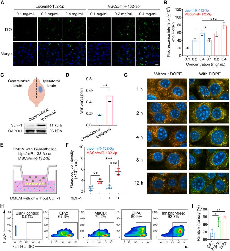
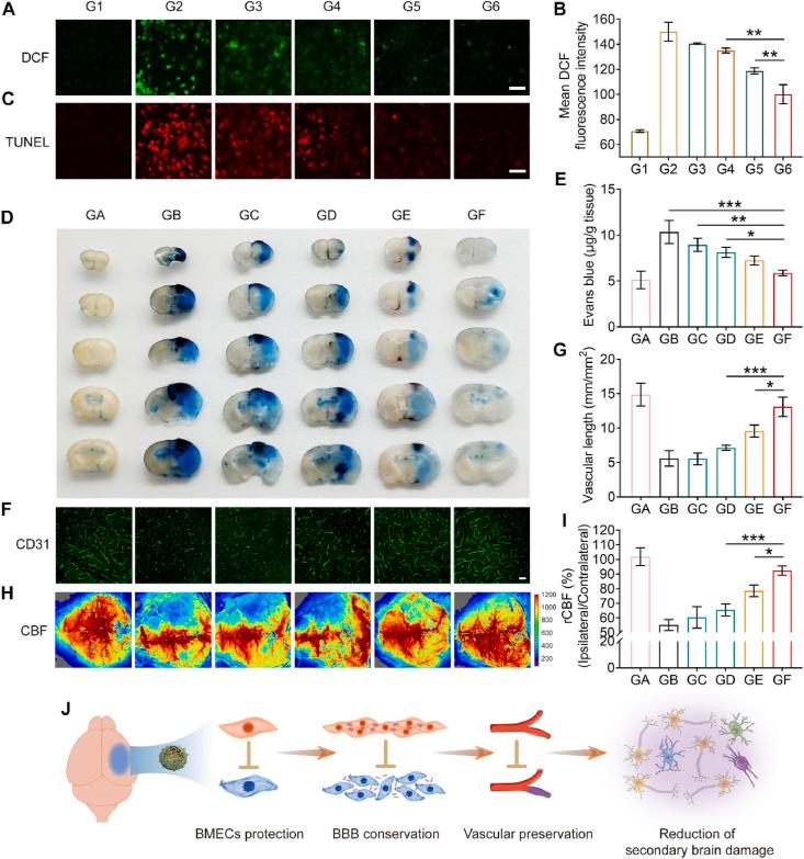
Ischemic stroke is the leading cause of disability and mortality worldwide. The blood‒brain barrier (BBB) is the first line of defense after ischemic stroke. Disruption of the BBB induced by brain microvascular endothelial cells (BMECs) dysfunction is a key event that triggers secondary damage to the central nervous system, where blood-borne fluids and immune cells penetrate the brain parenchyma, causing cerebral edema and inflammatory response and further aggravating brain damage. Here, we develop a novel artificial mesenchymal stem cell (MSC) extracellular vesicles by integrating MSC membrane proteins into liposomal bilayers, which encapsulated miR-132-3p with protective effects on BMECs. The artificial extracellular vesicles (MSCo/miR-132-3p) had low immunogenicity to reduce non-specific clearance by the mononuclear phagocytosis system (MPS) and could target ischemia-injured BMECs. After internalization into the damaged BMECs, MSCo/miR-132-3p escaped the lysosomes the H phase transition of 1,2-dioleoylglycero-3-phosphoethanolamine (DOPE) and decreased cellular reactive oxygen species (ROS) and apoptosis levels by regulating the RASA1/RAS/PI3K/AKT signaling pathway. In the transient middle cerebral artery occlusion (tMCAO) models, MSCo/miR-132-3p targeted impaired brain regions (approximately 9 times the accumulation of plain liposomes at 12 h), reduced cerebral vascular disruption, protected BBB integrity, and decreased infarct volume (from 44.95% to 6.99%).

摘要

缺血性中风是全球致残和致死的主要原因。血脑屏障(BBB)是缺血性中风后的第一道防线。脑微血管内皮细胞(BMECs)功能障碍引起的血脑屏障破坏是触发中枢神经系统继发性损伤的关键事件,血源性液体和免疫细胞穿透脑实质,导致脑水肿和炎症反应,进一步加重脑损伤。在此,我们通过将间充质干细胞(MSC)膜蛋白整合到脂质体双层中,开发了一种新型的人工间充质干细胞细胞外囊泡,其包裹了对BMECs具有保护作用的miR-132-3p。人工细胞外囊泡(MSCo/miR-132-3p)具有低免疫原性,可减少单核吞噬系统(MPS)的非特异性清除,并可靶向缺血损伤的BMECs。内化到受损的BMECs后,MSCo/miR-132-3p通过1,2-二油酰基甘油-3-磷酸乙醇胺(DOPE)的H相转变逃离溶酶体,并通过调节RASA1/RAS/PI3K/AKT信号通路降低细胞活性氧(ROS)水平和细胞凋亡水平。在短暂性大脑中动脉闭塞(tMCAO)模型中,MSCo/miR-132-3p靶向受损脑区(12小时时积累量约为普通脂质体的9倍),减少脑血管破坏,保护血脑屏障完整性,并减小梗死体积(从44.95%降至6.99%)。

https://cdn.ncbi.nlm.nih.gov/pmc/blobs/59b1/12399237/7d59844fa5c4/gr7.jpg
https://cdn.ncbi.nlm.nih.gov/pmc/blobs/59b1/12399237/ef9fda06a7b4/ga1.jpg
https://cdn.ncbi.nlm.nih.gov/pmc/blobs/59b1/12399237/3c95e969c1df/gr1.jpg
https://cdn.ncbi.nlm.nih.gov/pmc/blobs/59b1/12399237/687e8c3ef164/gr2.jpg
https://cdn.ncbi.nlm.nih.gov/pmc/blobs/59b1/12399237/2f7fabbe16c2/gr3.jpg
https://cdn.ncbi.nlm.nih.gov/pmc/blobs/59b1/12399237/f9cee24241d3/gr4.jpg
https://cdn.ncbi.nlm.nih.gov/pmc/blobs/59b1/12399237/bc602927f6d3/gr5.jpg
https://cdn.ncbi.nlm.nih.gov/pmc/blobs/59b1/12399237/0bf686109a91/gr6.jpg
https://cdn.ncbi.nlm.nih.gov/pmc/blobs/59b1/12399237/7d59844fa5c4/gr7.jpg
https://cdn.ncbi.nlm.nih.gov/pmc/blobs/59b1/12399237/ef9fda06a7b4/ga1.jpg
https://cdn.ncbi.nlm.nih.gov/pmc/blobs/59b1/12399237/3c95e969c1df/gr1.jpg
https://cdn.ncbi.nlm.nih.gov/pmc/blobs/59b1/12399237/687e8c3ef164/gr2.jpg
https://cdn.ncbi.nlm.nih.gov/pmc/blobs/59b1/12399237/2f7fabbe16c2/gr3.jpg
https://cdn.ncbi.nlm.nih.gov/pmc/blobs/59b1/12399237/f9cee24241d3/gr4.jpg
https://cdn.ncbi.nlm.nih.gov/pmc/blobs/59b1/12399237/bc602927f6d3/gr5.jpg
https://cdn.ncbi.nlm.nih.gov/pmc/blobs/59b1/12399237/0bf686109a91/gr6.jpg
https://cdn.ncbi.nlm.nih.gov/pmc/blobs/59b1/12399237/7d59844fa5c4/gr7.jpg

相似文献

1
Artificial mesenchymal stem cell extracellular vesicles enhanced ischemic stroke treatment through targeted remodeling brain microvascular endothelial cells.人工间充质干细胞外泌体通过靶向重塑脑微血管内皮细胞增强缺血性中风治疗效果。
Acta Pharm Sin B. 2025 Aug;15(8):4248-4264. doi: 10.1016/j.apsb.2025.06.009. Epub 2025 Jun 12.
2
Remote Ischemic Postconditioning Improve Cerebral Ischemia-Reperfusion Injury Induced Cognitive Dysfunction through Suppressing Mitochondrial Apoptosis in Hippocampus via TK/BK/B2R-Mediated PI3K/AKT.远程缺血后处理通过TK/BK/B2R介导的PI3K/AKT抑制海马体中的线粒体凋亡,改善脑缺血再灌注损伤所致的认知功能障碍。
Mol Neurobiol. 2025 Apr 14. doi: 10.1007/s12035-025-04864-y.
3
Macrophage-mimetic liposomes co-delivering ceria and Ac2-26 peptide for penumbra protection in ischemic stroke.共递送二氧化铈和Ac2-26肽的巨噬细胞模拟脂质体用于缺血性中风半暗带保护
J Nanobiotechnology. 2025 Jul 5;23(1):488. doi: 10.1186/s12951-025-03575-9.
4
Human Infrapatellar Fat Pad Mesenchymal Stem Cell-derived Extracellular Vesicles Purified by Anion Exchange Chromatography Suppress Osteoarthritis Progression in a Mouse Model.阴离子交换层析法纯化的人髌下脂肪垫间充质干细胞来源细胞外囊泡抑制骨关节炎在小鼠模型中的进展。
Clin Orthop Relat Res. 2024 Jul 1;482(7):1246-1262. doi: 10.1097/CORR.0000000000003067. Epub 2024 Apr 19.
5
Tirzepatide mitigates Stroke-Induced Blood-Brain barrier disruption by modulating Claudin-1 and C/EBP-α pathways.替尔泊肽通过调节紧密连接蛋白-1(Claudin-1)和C/EBP-α途径减轻中风诱导的血脑屏障破坏。
Mol Med. 2025 Jul 23;31(1):263. doi: 10.1186/s10020-025-01312-4.
6
The Protective Effect of Low-dose Nicotine on Ischemia Stroke by Maintaining the Integrity of the Blood-Brain Barrier.低剂量尼古丁通过维持血脑屏障完整性对缺血性中风的保护作用
Nicotine Tob Res. 2025 Jul 22;27(8):1420-1429. doi: 10.1093/ntr/ntaf034.
7
Erythrocyte-derived extracellular vesicles transcytose across the blood-brain barrier to induce Parkinson's disease-like neurodegeneration.红细胞衍生的细胞外囊泡穿过血脑屏障进行转胞吞作用,从而诱导帕金森病样神经退行性变。
Fluids Barriers CNS. 2025 Apr 14;22(1):38. doi: 10.1186/s12987-025-00646-9.
8
Protection against stroke-induced blood-brain barrier disruption by Guanxinning injection and its active-component combination via TLR4/NF-κB/MMP9-mediated neuroinflammation.冠心宁注射液及其活性成分组合通过TLR4/NF-κB/MMP9介导的神经炎症对中风诱导的血脑屏障破坏的保护作用。
Phytomedicine. 2025 Aug 16;147:157162. doi: 10.1016/j.phymed.2025.157162.
9
Poliumoside alleviates microglia-mediated inflammation and blood-brain barrier disruption via modulating the polarization of microglia after ischemic stroke in mice.波棱皂苷通过调节小鼠缺血性中风后小胶质细胞的极化来减轻小胶质细胞介导的炎症和血脑屏障破坏。
Phytomedicine. 2025 Jul 25;143:156881. doi: 10.1016/j.phymed.2025.156881. Epub 2025 May 23.
10
Super-small zwitterionic nitric oxide-donor micelles efficiently scavenge ROS and alleviate inflammation for combined ischemic stroke therapy.超小两性离子一氧化氮供体胶束可有效清除活性氧并减轻炎症,用于联合治疗缺血性中风。
Acta Biomater. 2025 Aug 8. doi: 10.1016/j.actbio.2025.08.013.

本文引用的文献

1
Yin-Yang: two sides of extracellular vesicles in inflammatory diseases.阴阳:细胞外囊泡在炎症性疾病中的两面性。
J Nanobiotechnology. 2024 Aug 27;22(1):514. doi: 10.1186/s12951-024-02779-9.
2
Extracellular vesicles: opening up a new perspective for the diagnosis and treatment of mitochondrial dysfunction.细胞外囊泡:为线粒体功能障碍的诊断和治疗开辟新视角。
J Nanobiotechnology. 2024 Aug 14;22(1):487. doi: 10.1186/s12951-024-02750-8.
3
Extracellular vesicles: a new avenue for mRNA delivery.细胞外囊泡:mRNA 递送的新途径。
Trends Plant Sci. 2024 Aug;29(8):845-847. doi: 10.1016/j.tplants.2024.04.001. Epub 2024 Apr 13.
4
Extracellular vesicles as tools and targets in therapy for diseases.细胞外囊泡作为疾病治疗的工具和靶点
Signal Transduct Target Ther. 2024 Feb 5;9(1):27. doi: 10.1038/s41392-024-01735-1.
5
Engineered nanomaterials that exploit blood-brain barrier dysfunction for delivery to the brain.利用血脑屏障功能障碍将工程纳米材料递送到大脑。
Adv Drug Deliv Rev. 2023 Jun;197:114820. doi: 10.1016/j.addr.2023.114820. Epub 2023 Apr 11.
6
Engineered exosomes from different sources for cancer-targeted therapy.不同来源的工程化细胞外囊泡用于癌症靶向治疗。
Signal Transduct Target Ther. 2023 Mar 15;8(1):124. doi: 10.1038/s41392-023-01382-y.
7
Pericytes protect rats and mice from sepsis-induced injuries by maintaining vascular reactivity and barrier function: implication of miRNAs and microvesicles.周细胞通过维持血管反应性和屏障功能来保护大鼠和小鼠免受脓毒症引起的损伤:miRNAs 和微囊泡的作用。
Mil Med Res. 2023 Mar 13;10(1):13. doi: 10.1186/s40779-023-00442-2.
8
Comparative study of extracellular vesicles derived from mesenchymal stem cells and brain endothelial cells attenuating blood-brain barrier permeability via regulating Caveolin-1-dependent ZO-1 and Claudin-5 endocytosis in acute ischemic stroke.比较骨髓间充质干细胞和脑内皮细胞来源的细胞外囊泡通过调节 CAV1 依赖性 ZO-1 和 Claudin-5 内化减轻急性缺血性脑卒中血脑屏障通透性的作用。
J Nanobiotechnology. 2023 Feb 28;21(1):70. doi: 10.1186/s12951-023-01828-z.
9
Inducible Pluripotent Stem Cell-Derived Small Extracellular Vesicles Rejuvenate Senescent Blood-Brain Barrier to Protect against Ischemic Stroke in Aged Mice.诱导多能干细胞衍生的小细胞外囊泡使衰老的血脑屏障恢复活力,以保护老年小鼠免受缺血性中风的影响。
ACS Nano. 2023 Jan 10;17(1):775-789. doi: 10.1021/acsnano.2c10824. Epub 2022 Dec 23.
10
Heart Disease and Stroke Statistics-2022 Update: A Report From the American Heart Association.《心脏病与卒中统计-2022 更新:美国心脏协会报告》。
Circulation. 2022 Feb 22;145(8):e153-e639. doi: 10.1161/CIR.0000000000001052. Epub 2022 Jan 26.