• 文献检索
  • 文档翻译
  • 深度研究
  • 学术资讯
  • Suppr Zotero 插件Zotero 插件
  • 邀请有礼
  • 套餐&价格
  • 历史记录
应用&插件
Suppr Zotero 插件Zotero 插件浏览器插件Mac 客户端Windows 客户端微信小程序
定价
高级版会员购买积分包购买API积分包
服务
文献检索文档翻译深度研究API 文档MCP 服务
关于我们
关于 Suppr公司介绍联系我们用户协议隐私条款
关注我们

Suppr 超能文献

核心技术专利:CN118964589B侵权必究
粤ICP备2023148730 号-1Suppr @ 2026

文献检索

告别复杂PubMed语法,用中文像聊天一样搜索,搜遍4000万医学文献。AI智能推荐,让科研检索更轻松。

立即免费搜索

文件翻译

保留排版,准确专业,支持PDF/Word/PPT等文件格式,支持 12+语言互译。

免费翻译文档

深度研究

AI帮你快速写综述,25分钟生成高质量综述,智能提取关键信息,辅助科研写作。

立即免费体验

脐带间充质干细胞来源的外泌体中miRNA-216的过表达促进脊髓损伤后的血管生成并改善功能恢复。

Overexpression of miRNA-216 in exosomes derived from umbilical cord mesenchymal stem cells promotes angiogenesis and improves functional recovery after spinal cord injury.

作者信息

Li Hengde, Yi Renfeng, Fan Youbing, Zhan Gonghao, Xiao Taoyuan

机构信息

Department of Spine Surgery, Loudi Central Hospital, Loudi, 417000, China.

Department of Spine Surgery, The Second Affiliated Hospital of Wenzhou Medical University, Wenzhou, 325000, China.

出版信息

Iran J Basic Med Sci. 2025;28(10):1344-1353. doi: 10.22038/ijbms.2025.85963.18571.

DOI:10.22038/ijbms.2025.85963.18571
PMID:40896704
原文链接:https://pmc.ncbi.nlm.nih.gov/articles/PMC12399067/
Abstract

OBJECTIVES

This study aimed to engineer miR-216-overexpressing umbilical cord mesenchymal stem cells (UCMSCs) to generate miR-216-enriched UCMSC-derived exosomes (UCMSC-Exos) and evaluate their therapeutic potential in Spinal cord injury (SCI).

MATERIALS AND METHODS

miR-216 overexpression was achieved in UCMSCs, and exosomes were subsequently isolated. The biological effects of miR-216-overexpressing UCMSC-Exos (UCMSC-miR-216-Exos) were assessed using migration, and tube formation assays with vascular endothelial cells. For evaluation, SCI mouse models were treated with either UCMSC-Exos or UCMSC-miR-216-Exos. Functional recovery was measured using the BMS scores, while angiogenesis, neuronal apoptosis, and proinflammatory cytokine expression were analyzed through immunohistochemistry and molecular assays.

RESULTS

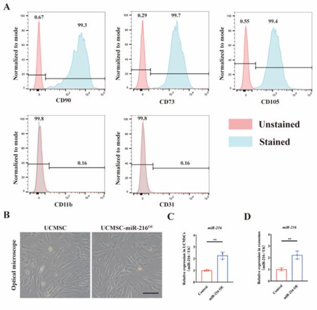
qPCR analysis confirmed successful miR-216 overexpression in UCMSCs and their derived exosomes. , UCMSC-miR-216-Exos significantly enhanced endothelial cell migration and tube formation compared to control UCMSC-Exos. , both UCMSC-Exos and UCMSC-miR-216-Exos improved BMS scores, promoted angiogenesis, and reduced neuronal apoptosis and proinflammatory cytokine expression in SCI mice. Notably, UCMSC-miR-216-Exos demonstrated superior therapeutic effects, including greater improvements in functional recovery, enhanced angiogenic responses, and more pronounced reductions in neuronal apoptosis and inflammation compared to control UCMSC-Exos. Additionally, in vitro experiments revealed that PTEN expression was down-regulated, and the AKT pathway was activated following treatment with UCMSC-miR-216-Exos.

CONCLUSION

These findings demonstrate that miR-216-overexpressing UCMSC-Exos exhibits enhanced therapeutic efficacy in promoting angiogenesis, reducing inflammation and neuronal apoptosis, and improving functional recovery after SCI. This study demonstrates the promise of miR-216-enriched exosomes as a novel cell-free therapeutic approach for SCI, paving the way for clinical translation through their biologically translatable mechanisms.

摘要

目的

本研究旨在构建过表达miR-216的脐带间充质干细胞(UCMSC),以产生富含miR-216的UCMSC来源的外泌体(UCMSC-Exos),并评估它们在脊髓损伤(SCI)中的治疗潜力。

材料与方法

在UCMSC中实现miR-216的过表达,随后分离外泌体。使用迁移实验和血管内皮细胞的管形成实验评估过表达miR-216的UCMSC-Exos(UCMSC-miR-216-Exos) 的生物学效应。为了进行评估,用UCMSC-Exos或UCMSC-miR-216-Exos处理SCI小鼠模型。使用BMS评分测量功能恢复情况,同时通过免疫组织化学和分子分析来分析血管生成、神经元凋亡和促炎细胞因子表达。

结果

qPCR分析证实UCMSC及其衍生的外泌体中成功实现了miR-216的过表达。与对照UCMSC-Exos相比,UCMSC-miR-216-Exos显著增强了内皮细胞迁移和管形成。此外,UCMSC-Exos和UCMSC-miR-216-Exos均提高了SCI小鼠的BMS评分,促进了血管生成,并减少了神经元凋亡和促炎细胞因子表达。值得注意的是与对照UCMSC-Exos相比,UCMSC-miR-216-Exos表现出更好的治疗效果,包括功能恢复的更大改善、血管生成反应增强以及神经元凋亡和炎症的更明显减少。此外,体外实验表明,用UCMSC-miR-216-Exos处理后,PTEN表达下调,AKT途径被激活。

结论

这些发现表明,过表达miR-216的UCMSC-Exos在促进血管生成、减少炎症和神经元凋亡以及改善SCI后的功能恢复方面表现出增强的治疗效果。本研究证明了富含miR-216的外泌体作为一种新型的SCI无细胞治疗方法的前景,通过其生物学可转化机制为临床转化铺平了道路。

https://cdn.ncbi.nlm.nih.gov/pmc/blobs/c5c1/12399067/d86a94bc6bef/IJBMS-28-1344-g007.jpg
https://cdn.ncbi.nlm.nih.gov/pmc/blobs/c5c1/12399067/65f640cdb5db/IJBMS-28-1344-g001.jpg
https://cdn.ncbi.nlm.nih.gov/pmc/blobs/c5c1/12399067/ec9bffe9be8b/IJBMS-28-1344-g002.jpg
https://cdn.ncbi.nlm.nih.gov/pmc/blobs/c5c1/12399067/62a73ac0a151/IJBMS-28-1344-g003.jpg
https://cdn.ncbi.nlm.nih.gov/pmc/blobs/c5c1/12399067/ccdb5437976d/IJBMS-28-1344-g004.jpg
https://cdn.ncbi.nlm.nih.gov/pmc/blobs/c5c1/12399067/bdbc96c4d7fc/IJBMS-28-1344-g005.jpg
https://cdn.ncbi.nlm.nih.gov/pmc/blobs/c5c1/12399067/9edc5c8a0a15/IJBMS-28-1344-g006.jpg
https://cdn.ncbi.nlm.nih.gov/pmc/blobs/c5c1/12399067/d86a94bc6bef/IJBMS-28-1344-g007.jpg
https://cdn.ncbi.nlm.nih.gov/pmc/blobs/c5c1/12399067/65f640cdb5db/IJBMS-28-1344-g001.jpg
https://cdn.ncbi.nlm.nih.gov/pmc/blobs/c5c1/12399067/ec9bffe9be8b/IJBMS-28-1344-g002.jpg
https://cdn.ncbi.nlm.nih.gov/pmc/blobs/c5c1/12399067/62a73ac0a151/IJBMS-28-1344-g003.jpg
https://cdn.ncbi.nlm.nih.gov/pmc/blobs/c5c1/12399067/ccdb5437976d/IJBMS-28-1344-g004.jpg
https://cdn.ncbi.nlm.nih.gov/pmc/blobs/c5c1/12399067/bdbc96c4d7fc/IJBMS-28-1344-g005.jpg
https://cdn.ncbi.nlm.nih.gov/pmc/blobs/c5c1/12399067/9edc5c8a0a15/IJBMS-28-1344-g006.jpg
https://cdn.ncbi.nlm.nih.gov/pmc/blobs/c5c1/12399067/d86a94bc6bef/IJBMS-28-1344-g007.jpg

相似文献

1
Overexpression of miRNA-216 in exosomes derived from umbilical cord mesenchymal stem cells promotes angiogenesis and improves functional recovery after spinal cord injury.脐带间充质干细胞来源的外泌体中miRNA-216的过表达促进脊髓损伤后的血管生成并改善功能恢复。
Iran J Basic Med Sci. 2025;28(10):1344-1353. doi: 10.22038/ijbms.2025.85963.18571.
2
Exosomes derived from umbilical cord mesenchymal stem cells alleviate jaw bone marrow mesenchymal stem cells senescence and restore osteogenic differentiation potential.脐带间充质干细胞来源的外泌体可减轻颌骨骨髓间充质干细胞衰老并恢复成骨分化潜能。
Stem Cell Res Ther. 2025 Aug 29;16(1):475. doi: 10.1186/s13287-025-04587-w.
3
Exosomes Derived from Tanshinone IIA-Pretreated Umbilical Cord Mesenchymal Stem Cells Repair Traumatic Spinal Cord Injury by miR-223-5p/USP8/NLRP3 Axis.丹参酮IIA预处理的脐带间充质干细胞来源的外泌体通过miR-223-5p/USP8/NLRP3轴修复创伤性脊髓损伤
ACS Appl Mater Interfaces. 2025 Aug 13;17(32):45511-45526. doi: 10.1021/acsami.5c09766. Epub 2025 Jul 31.
4
Exosomes from hypoxic ADSCs ameliorate neuronal damage post spinal cord injury through circ-Wdfy3 delivery and inhibition of ferroptosis.缺氧条件下 ADSCs 来源的外泌体通过 circ-Wdfy3 的传递和抑制铁死亡来减轻脊髓损伤后的神经元损伤。
Neurochem Int. 2024 Jul;177:105759. doi: 10.1016/j.neuint.2024.105759. Epub 2024 May 10.
5
Exosomes derived from mesenchymal stem cells mediate miR-218 and inhibit proliferation, migration, and oxidative stress in retinal vascular endothelial cells via the EGFR/Akt/mTOR signaling pathway.间充质干细胞来源的外泌体介导miR-218,并通过EGFR/Akt/mTOR信号通路抑制视网膜血管内皮细胞的增殖、迁移和氧化应激。
Medicine (Baltimore). 2025 Aug 22;104(34):e43989. doi: 10.1097/MD.0000000000043989.
6
Targeted Delivery of RGD-CD146CD271 Human Umbilical Cord Mesenchymal Stem Cell-Derived Exosomes Promotes Blood-Spinal Cord Barrier Repair after Spinal Cord Injury.靶向递送 RGD-CD146CD271 人脐带间充质干细胞衍生外泌体促进脊髓损伤后血脊髓屏障修复。
ACS Nano. 2023 Sep 26;17(18):18008-18024. doi: 10.1021/acsnano.3c04423. Epub 2023 Sep 11.
7
Spinal cord injury-derived exosomes exacerbate damage: miR-155-5p mediates inflammatory responses.脊髓损伤来源的外泌体加剧损伤:miR-155-5p介导炎症反应。
Neural Regen Res. 2025 Apr 29. doi: 10.4103/NRR.NRR-D-24-01451.
8
Cell Sheets Formation Enhances Therapeutic Effects of Human Umbilical Cord Mesenchymal Stem Cells on Spinal Cord Injury.细胞片层形成增强人脐带间充质干细胞对脊髓损伤的治疗效果。
CNS Neurosci Ther. 2024 Dec;30(12):e70163. doi: 10.1111/cns.70163.
9
Human umbilical cord mesenchymal stem cell exosomes promote elastin production and acute skin wound healing via TGFβ1-Smad pathway.人脐带间充质干细胞外泌体通过TGFβ1-Smad信号通路促进弹性蛋白生成和急性皮肤伤口愈合。
Mol Cell Biochem. 2025 Apr 9. doi: 10.1007/s11010-025-05264-5.
10
Exosomes derived from hypoxia-preconditioned M2 macrophages alleviate degeneration in knee osteoarthritis through the miR‑124‑3p/STAT3 axis.缺氧预处理的M2巨噬细胞来源的外泌体通过miR-124-3p/STAT3轴减轻膝骨关节炎的退变。
J Transl Med. 2025 Jul 10;23(1):772. doi: 10.1186/s12967-025-06808-5.

本文引用的文献

1
Pericyte-derived exosomal miR-210 improves mitochondrial function and inhibits lipid peroxidation in vascular endothelial cells after traumatic spinal cord injury by activating JAK1/STAT3 signaling pathway.血管周细胞衍生的外泌体 miR-210 通过激活 JAK1/STAT3 信号通路改善创伤性脊髓损伤后血管内皮细胞的线粒体功能并抑制脂质过氧化。
J Nanobiotechnology. 2023 Nov 27;21(1):452. doi: 10.1186/s12951-023-02110-y.
2
Targeted Delivery of RGD-CD146CD271 Human Umbilical Cord Mesenchymal Stem Cell-Derived Exosomes Promotes Blood-Spinal Cord Barrier Repair after Spinal Cord Injury.靶向递送 RGD-CD146CD271 人脐带间充质干细胞衍生外泌体促进脊髓损伤后血脊髓屏障修复。
ACS Nano. 2023 Sep 26;17(18):18008-18024. doi: 10.1021/acsnano.3c04423. Epub 2023 Sep 11.
3
MicroRNA-216a is essential for cardiac angiogenesis.miRNA-216a 对于心脏血管生成是必需的。
Mol Ther. 2023 Jun 7;31(6):1807-1828. doi: 10.1016/j.ymthe.2023.04.007. Epub 2023 Apr 17.
4
Treg cell-derived exosomes miR-709 attenuates microglia pyroptosis and promotes motor function recovery after spinal cord injury.调节性 T 细胞衍生的外泌体 miR-709 减轻小胶质细胞焦亡,促进脊髓损伤后运动功能恢复。
J Nanobiotechnology. 2022 Dec 13;20(1):529. doi: 10.1186/s12951-022-01724-y.
5
The optimal transplantation strategy of umbilical cord mesenchymal stem cells in spinal cord injury: a systematic review and network meta-analysis based on animal studies.脐带间充质干细胞治疗脊髓损伤的最佳移植策略:基于动物研究的系统评价和网络荟萃分析。
Stem Cell Res Ther. 2022 Sep 2;13(1):441. doi: 10.1186/s13287-022-03103-8.
6
Angiogenesis in Spinal Cord Injury: Progress and Treatment.脊髓损伤中的血管生成:进展与治疗
Cureus. 2022 May 30;14(5):e25475. doi: 10.7759/cureus.25475. eCollection 2022 May.
7
Extracellular vesicles from human umbilical cord mesenchymal stem cells reduce lipopolysaccharide-induced spinal cord injury neuronal apoptosis by mediating miR-29b-3p/PTEN.人脐带间充质干细胞来源的细胞外囊泡通过介导 miR-29b-3p/PTEN 减少脂多糖诱导的脊髓损伤神经元凋亡。
Connect Tissue Res. 2022 Nov;63(6):634-649. doi: 10.1080/03008207.2022.2060826. Epub 2022 May 22.
8
In vitro study of the mesenchymal stem cells-conditional media role in skin wound healing process: A systematic review.体外研究间充质干细胞条件培养基在皮肤伤口愈合过程中的作用:系统评价。
Int Wound J. 2022 Dec;19(8):2210-2223. doi: 10.1111/iwj.13796. Epub 2022 Apr 12.
9
Buyang Huanwu Decoction promotes angiogenesis in myocardial infarction through suppression of PTEN and activation of the PI3K/Akt signalling pathway.补阳还五汤通过抑制PTEN和激活PI3K/Akt信号通路促进心肌梗死中的血管生成。
J Ethnopharmacol. 2022 Apr 6;287:114929. doi: 10.1016/j.jep.2021.114929. Epub 2021 Dec 21.
10
Bone Marrow Mesenchymal Stem Cell-Derived Exosomes Accelerate Functional Recovery After Spinal Cord Injury by Promoting the Phagocytosis of Macrophages to Clean Myelin Debris.骨髓间充质干细胞衍生的外泌体通过促进巨噬细胞吞噬清除髓鞘碎片加速脊髓损伤后的功能恢复。
Front Cell Dev Biol. 2021 Nov 8;9:772205. doi: 10.3389/fcell.2021.772205. eCollection 2021.