• 文献检索
  • 文档翻译
  • 深度研究
  • 学术资讯
  • Suppr Zotero 插件Zotero 插件
  • 邀请有礼
  • 套餐&价格
  • 历史记录
应用&插件
Suppr Zotero 插件Zotero 插件浏览器插件Mac 客户端Windows 客户端微信小程序
定价
高级版会员购买积分包购买API积分包
服务
文献检索文档翻译深度研究API 文档MCP 服务
关于我们
关于 Suppr公司介绍联系我们用户协议隐私条款
关注我们

Suppr 超能文献

核心技术专利:CN118964589B侵权必究
粤ICP备2023148730 号-1Suppr @ 2026

文献检索

告别复杂PubMed语法,用中文像聊天一样搜索,搜遍4000万医学文献。AI智能推荐,让科研检索更轻松。

立即免费搜索

文件翻译

保留排版,准确专业,支持PDF/Word/PPT等文件格式,支持 12+语言互译。

免费翻译文档

深度研究

AI帮你快速写综述,25分钟生成高质量综述,智能提取关键信息,辅助科研写作。

立即免费体验

通过影子链杂交驱动的置换工程实现可调pH开关的合理设计。

Rational design of tunable pH switches through shadow-strand hybridization-actuated displacement engineering.

作者信息

Han Xiaole, Dong Xiangyu, Lin Xiaomei, Yu Hongyan, Zhang Li, Wang Weitao, Zhang Yaoyi, Jiang Jianbo, Liu Xingyu, Yang Gang, Guo Yongcan, Xie Guoming

机构信息

Key Laboratory of Clinical Laboratory Diagnostics (Chinese Ministry of Education), College of Laboratory Medicine, Chongqing Medical University, Chongqing 400016, P. R. China.

Department of Neurosurgery, The First Affiliated Hospital of Chongqing Medical University, Chongqing 400016, P. R. China.

出版信息

Nucleic Acids Res. 2025 Sep 5;53(17). doi: 10.1093/nar/gkaf849.

DOI:10.1093/nar/gkaf849
PMID:40923757
原文链接:https://pmc.ncbi.nlm.nih.gov/articles/PMC12412784/
Abstract

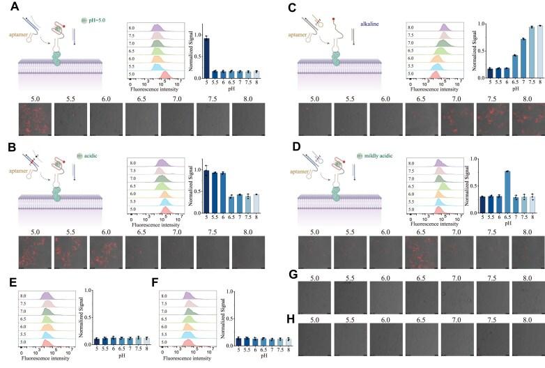
Local pH variations play a pivotal role in numerous critical biological processes. However, achieving the tunability and selectivity of pH detection remains a challenge. Here, we present a DNA-based strategy that enables programmable and selective pH responses, which is termed shadow-strand hybridization-actuated displacement engineering (SHADE). The tunability of pH responses is accomplished via rational manipulations of shadow strands derived from the i-motif-forming sequence. Shadow strands, which can be considered the "nucleic acid molecular chaperones," assist in the folding of i-motif structure under acidic conditions via toehold-mediated strand displacement reactions (TMSDR). The response to alkaline conditions is achieved through a hairpin shadow (HS) containing A+-C pairs in stem. Combining i-motif-forming sequence and HS allows for the development of a narrow pH-responsive probe. Furthermore, aptamer was conjugated to guide the probe on cell surfaces. The pH sensitivity of SHADE allows for significant fluorescence enhancement in acidic tumor microenvironments, thereby improving the signal-to-noise ratio in vivo imaging. This work represents the application of TMSDR programmability to pH regulation. The SHADE strategy holds promise beyond pH sensing, potentially enabling the manipulation of diverse quadruplex architectures and facilitating the creation of highly responsive components for synthetic molecular devices and signal transduction networks.

摘要

局部pH值变化在众多关键生物过程中起着关键作用。然而,实现pH检测的可调性和选择性仍然是一个挑战。在此,我们提出了一种基于DNA的策略,该策略能够实现可编程和选择性的pH响应,称为影子链杂交驱动的置换工程(SHADE)。pH响应的可调性是通过对源自i-基序形成序列的影子链进行合理操作来实现的。影子链可被视为“核酸分子伴侣”,在酸性条件下通过链置换介导的链置换反应(TMSDR)协助i-基序结构的折叠。通过在茎中含有A+-C对的发夹影子(HS)实现对碱性条件的响应。将i-基序形成序列和HS相结合,可开发出窄pH响应探针。此外,还连接了适体以引导探针在细胞表面定位。SHADE的pH敏感性可在酸性肿瘤微环境中实现显著的荧光增强,从而提高体内成像的信噪比。这项工作代表了TMSDR可编程性在pH调节中的应用。SHADE策略在pH传感之外还有望发挥作用,有可能实现对各种四链体结构的操控,并有助于为合成分子器件和信号转导网络创建高响应性组件。

https://cdn.ncbi.nlm.nih.gov/pmc/blobs/366b/12412784/6da306bf12fa/gkaf849fig5.jpg
https://cdn.ncbi.nlm.nih.gov/pmc/blobs/366b/12412784/1e65089d7667/gkaf849figgra1.jpg
https://cdn.ncbi.nlm.nih.gov/pmc/blobs/366b/12412784/976a7343592a/gkaf849fig1.jpg
https://cdn.ncbi.nlm.nih.gov/pmc/blobs/366b/12412784/67053f305af6/gkaf849fig2.jpg
https://cdn.ncbi.nlm.nih.gov/pmc/blobs/366b/12412784/0f642f81b25d/gkaf849fig3.jpg
https://cdn.ncbi.nlm.nih.gov/pmc/blobs/366b/12412784/aad946eade2d/gkaf849fig4.jpg
https://cdn.ncbi.nlm.nih.gov/pmc/blobs/366b/12412784/6da306bf12fa/gkaf849fig5.jpg
https://cdn.ncbi.nlm.nih.gov/pmc/blobs/366b/12412784/1e65089d7667/gkaf849figgra1.jpg
https://cdn.ncbi.nlm.nih.gov/pmc/blobs/366b/12412784/976a7343592a/gkaf849fig1.jpg
https://cdn.ncbi.nlm.nih.gov/pmc/blobs/366b/12412784/67053f305af6/gkaf849fig2.jpg
https://cdn.ncbi.nlm.nih.gov/pmc/blobs/366b/12412784/0f642f81b25d/gkaf849fig3.jpg
https://cdn.ncbi.nlm.nih.gov/pmc/blobs/366b/12412784/aad946eade2d/gkaf849fig4.jpg
https://cdn.ncbi.nlm.nih.gov/pmc/blobs/366b/12412784/6da306bf12fa/gkaf849fig5.jpg

相似文献

1
Rational design of tunable pH switches through shadow-strand hybridization-actuated displacement engineering.通过影子链杂交驱动的置换工程实现可调pH开关的合理设计。
Nucleic Acids Res. 2025 Sep 5;53(17). doi: 10.1093/nar/gkaf849.
2
A Simple Proton-Driven Allosteric Aptamer Nanorobot for Receptor Tyrosine Kinase Degradation and Behavior Modulation in Cancer Cells.一种用于癌细胞中受体酪氨酸激酶降解和行为调节的简单质子驱动变构适体纳米机器人
ACS Appl Mater Interfaces. 2025 Jul 23;17(29):41781-41791. doi: 10.1021/acsami.5c09210. Epub 2025 Jul 9.
3
Prescription of Controlled Substances: Benefits and Risks管制药品的处方:益处与风险
4
Tunable Detection of MicroRNA-21 in Cancer Cells Using a 3D DNA Walker Mediated by Remote Toehold Strand Displacement Reaction.利用远程引发链置换反应介导的三维DNA步行器对癌细胞中的微小RNA-21进行可调检测。
Anal Chem. 2025 Sep 9;97(35):19119-19127. doi: 10.1021/acs.analchem.5c02598. Epub 2025 Aug 27.
5
i-Motif DNA molecular beacon for microRNA detection.用于检测微小RNA的i-基序DNA分子信标。
Nucleic Acids Res. 2025 Jun 20;53(12). doi: 10.1093/nar/gkaf556.
6
A hybridization chain reaction-based electrochemical sensor for rapid detection of respiratory pathogens.一种基于杂交链式反应的用于快速检测呼吸道病原体的电化学传感器。
Anal Methods. 2025 Jul 3;17(26):5498-5507. doi: 10.1039/d5ay00418g.
7
Tumor microenvironment-responsive dynamic self-assembly of DNAzyme nanowires for high-contrast imaging of multiple messenger RNAs and chemotherapy.用于多信使核糖核酸高对比度成像和化疗的肿瘤微环境响应性脱氧核酶纳米线动态自组装
Biosens Bioelectron. 2025 Nov 1;287:117728. doi: 10.1016/j.bios.2025.117728. Epub 2025 Jun 27.
8
Target recognition initiated reverse hybridization mediated cascade amplification for sensitive Pseudomonas aeruginosa analysis.目标识别引发反向杂交介导的级联扩增用于灵敏的铜绿假单胞菌分析。
Biotechnol Lett. 2025 Jun 28;47(4):69. doi: 10.1007/s10529-025-03612-5.
9
DS-Modified Paeoniflorin pH-Responsive Lipid-Polymer Hybrid Nanoparticles for Targeted Macrophage Polarization in a Rat Model of Rheumatoid Arthritis.用于类风湿性关节炎大鼠模型中靶向巨噬细胞极化的DS修饰芍药苷pH响应性脂质-聚合物杂化纳米颗粒
Int J Nanomedicine. 2025 Jul 12;20:8967-8992. doi: 10.2147/IJN.S516434. eCollection 2025.
10
Renewable DNA tetrahedron Interface enabling ultrasensitive detection of copper via synergetic enhancement of click chemistry and DNAzyme catalysis.可再生DNA四面体界面通过协同增强点击化学和DNAzyme催化实现对铜的超灵敏检测。
Bioelectrochemistry. 2025 Dec;166:109048. doi: 10.1016/j.bioelechem.2025.109048. Epub 2025 Jul 13.

本文引用的文献

1
Massively parallel homogeneous amplification of chip-scale DNA for DNA information storage (MPHAC-DIS).用于DNA信息存储的芯片级DNA大规模平行均匀扩增(MPHAC-DIS)。
Nat Commun. 2025 Jan 14;16(1):667. doi: 10.1038/s41467-025-55986-9.
2
mRNA compartmentalization via multimodule DNA nanostructure assembly augments the immunogenicity and efficacy of cancer mRNA vaccine.通过多模块 DNA 纳米结构组装进行的 mRNA 区室化增强了癌症 mRNA 疫苗的免疫原性和疗效。
Sci Adv. 2024 Nov 22;10(47):eadp3680. doi: 10.1126/sciadv.adp3680.
3
Insights into the A-C Mismatch Conformational Ensemble in Duplex DNA and its Role in Genetic Processes through a Structure-based Review.
通过基于结构的综述深入了解双链 DNA 中的 A-C 错配构象集合及其在遗传过程中的作用。
J Mol Biol. 2024 Sep 15;436(18):168710. doi: 10.1016/j.jmb.2024.168710. Epub 2024 Jul 14.
4
Modified Unit-Mediated Strand Displacement Reactions for Direct Detection of Single Nucleotide Variants in Active Double-Stranded DNA.经修饰的单元介导的链置换反应可直接检测活性双链 DNA 中的单核苷酸变异。
ACS Nano. 2024 May 14;18(19):12401-12411. doi: 10.1021/acsnano.4c01511. Epub 2024 May 3.
5
Enzyme-Free Dynamic DNA Reaction Networks for On-Demand Bioanalysis and Bioimaging.用于按需生物分析和生物成像的无酶动态DNA反应网络
Acc Chem Res. 2024 Jan 25. doi: 10.1021/acs.accounts.3c00676.
6
An Intelligent DNA Nanoreactor for Easy-to-Read In Vivo Tumor Imaging and Precise Therapy.一种用于易于读取的体内肿瘤成像和精确治疗的智能 DNA 纳米反应器。
Angew Chem Int Ed Engl. 2024 Feb 12;63(7):e202311309. doi: 10.1002/anie.202311309. Epub 2024 Jan 10.
7
Insulin-like Growth Factor 2-Tagged Aptamer Chimeras (ITACs) Modular Assembly for Targeted and Efficient Degradation of Two Membrane Proteins.胰岛素样生长因子 2 标记适体嵌合体(ITACs)的模块化组装用于靶向和高效降解两种膜蛋白。
Angew Chem Int Ed Engl. 2024 Jan 25;63(5):e202316089. doi: 10.1002/anie.202316089. Epub 2023 Dec 18.
8
Inspired Nature: Three Decades of Spherical Nucleic Acids and Colloidal Crystal Engineering with DNA.受自然启发:用 DNA 进行三十年的球形核酸和胶体晶体工程。
ACS Nano. 2023 Sep 12;17(17):16291-16307. doi: 10.1021/acsnano.3c06564. Epub 2023 Aug 16.
9
A pH-Responsive Covalent Nanoscale Device Enhancing Temporal and Force Stability for Specific Tumor Imaging.一种用于特定肿瘤成像的增强时间和力稳定性的pH响应性共价纳米级装置。
Nano Lett. 2022 Dec 14;22(23):9441-9449. doi: 10.1021/acs.nanolett.2c03487. Epub 2022 Nov 28.
10
Responsive Accumulation of Nanohybrids to Boost NIR-Phototheranostics for Specific Tumor Imaging and Glutathione Depletion-Enhanced Synergistic Therapy.纳米杂化物的响应性积累以促进用于特定肿瘤成像和谷胱甘肽消耗增强协同治疗的近红外光热诊疗
Adv Sci (Weinh). 2022 Nov 14;10(1):e2205208. doi: 10.1002/advs.202205208.