Suppr超能文献

D-手性肌醇和脂多糖在人KGN颗粒细胞中诱导出类似多囊卵巢综合征的高雄激素反应。

D-Chiro-Inositol and LPS Induce a PCOS-Like Hyperandrogenic Response in Human KGN Granulosa Cells.

作者信息

Giuliani Cristiano, Casoli Giovanni, Di Emidio Giovanna, Tatone Carla, Bevilacqua Arturo

机构信息

Department of Dynamic, Clinical Psychology and Health Studies, Sapienza University of Rome, Rome, Italy.

Department of Life, Health and Environmental Sciences, University of L'Aquila, L'Aquila, Italy.

出版信息

J Cell Mol Med. 2025 Sep;29(17):e70779. doi: 10.1111/jcmm.70779.

Abstract

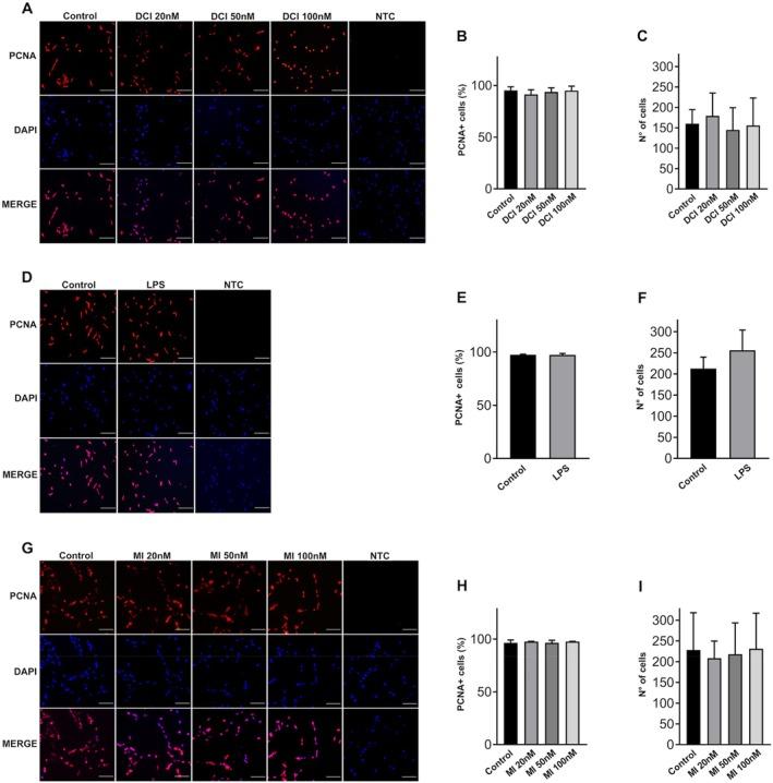
Hyperandrogenism is a key hallmark of polycystic ovary syndrome, a prevalent endocrine disorder affecting women of reproductive age and often leading to infertility. We previously observed that high doses of D-chiro-inositol in mice reduce ovarian aromatase expression, contributing to a hyperandrogenic state. Given that similar effects have been reported in tumour-derived human KGN granulosa cells treated with bacterial lipopolysaccharide, we investigated whether D-chiro-inositol could elicit a comparable hyperandrogenic response in these cells, thereby shedding light on aberrant mechanisms potentially involved in polycystic ovary syndrome. Using lipopolysaccharide and myo-inositol as controls, we assessed KGN cells for proliferation, viability, inflammatory response, cellular and mitochondrial reactive oxygen species, expression of antioxidant enzyme genes, aromatase expression, and estradiol secretion. None of the treatments affected cell proliferation or viability. Both D-chiro-inositol and myo-inositol showed anti-inflammatory and antioxidant effects, whereas lipopolysaccharide induced inflammation and acted as a pro-oxidant. Notably, D-chiro-inositol and lipopolysaccharide downregulated aromatase gene and protein expression, resulting in reduced estradiol secretion. In contrast, myo-inositol had no significant impact on aromatase expression or oestrogen production. These findings suggest that D-chiro-inositol and lipopolysaccharide may serve as useful tools for probing the dysregulated molecular and cellular pathways associated with polycystic ovary syndrome, particularly those contributing to hyperandrogenism.

摘要

高雄激素血症是多囊卵巢综合征的一个关键特征,多囊卵巢综合征是一种常见的内分泌疾病,影响育龄女性,常导致不孕。我们之前观察到,给小鼠高剂量的D-手性肌醇会降低卵巢芳香化酶的表达,导致高雄激素状态。鉴于在用细菌脂多糖处理的肿瘤来源的人KGN颗粒细胞中也报道了类似的效应,我们研究了D-手性肌醇是否能在这些细胞中引发类似的高雄激素反应,从而揭示多囊卵巢综合征可能涉及的异常机制。我们以脂多糖和肌醇作为对照,评估了KGN细胞的增殖、活力、炎症反应、细胞和线粒体活性氧、抗氧化酶基因的表达、芳香化酶的表达以及雌二醇的分泌。所有处理均未影响细胞增殖或活力。D-手性肌醇和肌醇均显示出抗炎和抗氧化作用,而脂多糖则诱导炎症并作为促氧化剂起作用。值得注意的是,D-手性肌醇和脂多糖下调了芳香化酶基因和蛋白的表达,导致雌二醇分泌减少。相比之下,肌醇对芳香化酶表达或雌激素产生没有显著影响。这些发现表明,D-手性肌醇和脂多糖可能是探究与多囊卵巢综合征相关的分子和细胞途径失调的有用工具,特别是那些导致高雄激素血症的途径。

https://cdn.ncbi.nlm.nih.gov/pmc/blobs/179b/12424608/6d825725b56c/JCMM-29-e70779-g005.jpg

文献AI研究员

20分钟写一篇综述,助力文献阅读效率提升50倍。

立即体验

用中文搜PubMed

大模型驱动的PubMed中文搜索引擎

马上搜索

文档翻译

学术文献翻译模型,支持多种主流文档格式。

立即体验