Suppr超能文献

种子残渣提取物可恢复高脂饮食和链脲佐菌素诱导的糖尿病大鼠的肠道微生物平衡并增强胰岛素功能。

Seed Residue Extract Restores Gut Microbial Balance and Enhances Insulin Function in High-Fat Diet and Streptozotocin-Induced Diabetic Rats.

作者信息

Deethai Pattharaphong, Siriwathanakul Chatsiri, Pitchakarn Pornsiri, Imsumran Arisa, Wongnoppavich Ariyaphong, Dissook Sivamoke, Chewonarin Teera

机构信息

Department of Biochemistry, Faculty of Medicine, Chiang Mai University, Chiang Mai 50200, Thailand.

出版信息

Int J Mol Sci. 2025 Aug 22;26(17):8176. doi: 10.3390/ijms26178176.

Abstract

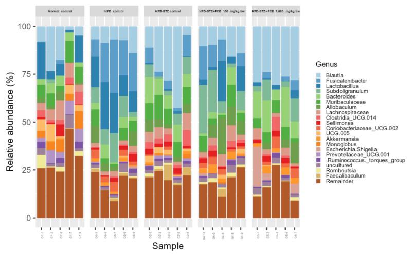
The seed residue of possesses diverse biological properties and is rich in bioactive phytochemicals, including luteolin, rosmarinic acid, and apigenin. The aim of this study was to investigate the anti-diabetic effects of perilla seed residue crude extract (PCE) and its impact on the composition of the gut microbiome in rats with diabetes induced by a high-fat diet (HFD) and streptozotocin (STZ). Forty male Wistar rats were fed on an HFD for six weeks before receiving an injection of STZ injection to induce diabetes. These rats were then treated for four weeks with metformin (100 mg/kg bw) or PCE (100 and 1000 mg/kg bw) alongside a control group maintained on a normal diet. The results showed that PCE treatment improved metabolic parameters in diabetic rats, as evidenced by reduced water and food intake, increased body weight gain, lower blood glucose levels, and enhanced insulin secretion effects, especially at the 100 mg/kg bw dosage. PCE also promoted the regeneration of pancreatic β-cells and improved utilization of glucose. PCE also suppressed inflammation and oxidative stress, enhanced antioxidant capacity, and reduced circulating triglyceride levels. Most notably, PCE administration increased gut microbial diversity and shifted the microbiome closer to that of healthy controls, demonstrating its prebiotic effect. It promoted the abundance of beneficial bacteria that are linked to improved glucose metabolism and reduced inflammation-specifically, , , , and Harmful bacteria associated with inflammation and poor glycemic control were reduced. Collectively, these results suggest that PCE not only helps restore a balanced gut microbiome but also offers metabolic benefits that could improve diabetic outcomes. These findings position PCE as a promising supplement for the management of diabetes and encourage further exploration of the mechanisms associated with its actions.

摘要

紫苏籽残渣具有多种生物学特性,富含生物活性植物化学物质,包括木犀草素、迷迭香酸和芹菜素。本研究旨在探讨紫苏籽残渣粗提物(PCE)对高脂饮食(HFD)和链脲佐菌素(STZ)诱导的糖尿病大鼠的抗糖尿病作用及其对肠道微生物群组成的影响。40只雄性Wistar大鼠在接受STZ注射诱导糖尿病前,先喂食HFD六周。然后,这些大鼠用二甲双胍(100mg/kg体重)或PCE(100和1000mg/kg体重)治疗四周,同时设立一个维持正常饮食的对照组。结果表明,PCE治疗改善了糖尿病大鼠的代谢参数,表现为水和食物摄入量减少、体重增加、血糖水平降低以及胰岛素分泌作用增强,尤其是在100mg/kg体重剂量时。PCE还促进了胰腺β细胞的再生并改善了葡萄糖的利用。PCE还抑制了炎症和氧化应激,增强了抗氧化能力,并降低了循环甘油三酯水平。最值得注意的是,PCE给药增加了肠道微生物多样性,并使微生物群更接近健康对照组,显示出其益生元作用。它促进了与改善葡萄糖代谢和减少炎症相关的有益细菌的丰度,具体来说,即、、、和与炎症和血糖控制不良相关的有害细菌减少。总体而言,这些结果表明,PCE不仅有助于恢复肠道微生物群的平衡,还提供了可改善糖尿病结局的代谢益处。这些发现使PCE成为一种有前途的糖尿病管理补充剂,并鼓励进一步探索与其作用相关的机制。

https://cdn.ncbi.nlm.nih.gov/pmc/blobs/1471/12428114/0dd89f7d13e2/ijms-26-08176-g001.jpg

文献检索

告别复杂PubMed语法,用中文像聊天一样搜索,搜遍4000万医学文献。AI智能推荐,让科研检索更轻松。

立即免费搜索

文件翻译

保留排版,准确专业,支持PDF/Word/PPT等文件格式,支持 12+语言互译。

免费翻译文档

深度研究

AI帮你快速写综述,25分钟生成高质量综述,智能提取关键信息,辅助科研写作。

立即免费体验