Suppr超能文献

棕色脂肪细胞产热脂肪分解的多组学分析

Multi-omics analysis of thermogenic lipolysis in brown adipocytes.

作者信息

Anagho-Mattanovich Matthias, Anagho-Mattanovich Holda Awah, Argemi-Muntadas Lidia, Nielsen Michael Lund, Gao Qian, Moritz Thomas

机构信息

Novo Nordisk Foundation Center for Basic Metabolic Research, University of Copenhagen, Blegdamsvej 3B, 2200 Copenhagen, Denmark.

Novo Nordisk Foundation Center for Biosustainability, Technical University of Denmark, Building 220, Kemitorvet, 2800 Lyngby, Denmark.

出版信息

iScience. 2025 Aug 16;28(9):113382. doi: 10.1016/j.isci.2025.113382. eCollection 2025 Sep 19.

Abstract

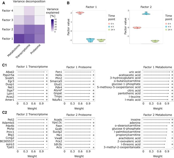
The integration of omics technologies into molecular biological research has transformed it into a field where a system can be investigated as a whole by combining information from multiple biochemical layers. This extension of traditional molecular biology, where various data sources are considered independently, offers novel insights into complex molecular interactions. Here, we present a multi-omics analysis of murine brown adipocytes undergoing thermogenic lipolysis, which is part of the non-shivering response to cold. Through combining information from multiple types of biomolecules, we describe what is important for each biochemical layer, and the coordinated molecular responses across different layers at the system level, at different time points. Furthermore, a classification of data integration approaches for multi-omics data analysis is presented, and their applications in our study are compared, providing insights into the focus and effectiveness of these methods.

摘要

组学技术融入分子生物学研究,已将该领域转变为一个可通过整合多个生化层面的信息对系统进行整体研究的领域。传统分子生物学是独立考虑各种数据源,而这种扩展为复杂分子相互作用提供了全新见解。在此,我们对经历产热脂肪分解的小鼠棕色脂肪细胞进行了多组学分析,产热脂肪分解是对寒冷的非寒战反应的一部分。通过整合多种生物分子类型的信息,我们描述了每个生化层面的重要因素,以及在系统层面不同时间点跨不同层面的协调分子反应。此外,还介绍了多组学数据分析的数据整合方法分类,并比较了它们在我们研究中的应用,从而深入了解这些方法的重点和有效性。

https://cdn.ncbi.nlm.nih.gov/pmc/blobs/5a51/12424250/61789d52abc2/fx1.jpg

文献检索

告别复杂PubMed语法,用中文像聊天一样搜索,搜遍4000万医学文献。AI智能推荐,让科研检索更轻松。

立即免费搜索

文件翻译

保留排版,准确专业,支持PDF/Word/PPT等文件格式,支持 12+语言互译。

免费翻译文档

深度研究

AI帮你快速写综述,25分钟生成高质量综述,智能提取关键信息,辅助科研写作。

立即免费体验