• 文献检索
  • 文档翻译
  • 深度研究
  • 学术资讯
  • Suppr Zotero 插件Zotero 插件
  • 邀请有礼
  • 套餐&价格
  • 历史记录
应用&插件
Suppr Zotero 插件Zotero 插件浏览器插件Mac 客户端Windows 客户端微信小程序
定价
高级版会员购买积分包购买API积分包
服务
文献检索文档翻译深度研究API 文档MCP 服务
关于我们
关于 Suppr公司介绍联系我们用户协议隐私条款
关注我们

Suppr 超能文献

核心技术专利:CN118964589B侵权必究
粤ICP备2023148730 号-1Suppr @ 2026

文献检索

告别复杂PubMed语法,用中文像聊天一样搜索,搜遍4000万医学文献。AI智能推荐,让科研检索更轻松。

立即免费搜索

文件翻译

保留排版,准确专业,支持PDF/Word/PPT等文件格式,支持 12+语言互译。

免费翻译文档

深度研究

AI帮你快速写综述,25分钟生成高质量综述,智能提取关键信息,辅助科研写作。

立即免费体验

基于凝血相关基因和临床因素的急性白血病预后预测模型的构建与验证

Development and validation of a prognostic prediction model based on coagulation-related genes and clinical factors in acute leukemia.

作者信息

Lan Tian, Zhan Yi, Chen Yong, Gao Haihong

机构信息

Department of Pediatrics, Jinhua Women and Children's Hospital, Jinhua, China.

Department of ICU, Jinhua Women and Children's Hospital, Jinhua, China.

出版信息

Transl Pediatr. 2025 Aug 31;14(8):1932-1951. doi: 10.21037/tp-2025-118. Epub 2025 Aug 27.

DOI:10.21037/tp-2025-118
PMID:40949924
原文链接:https://pmc.ncbi.nlm.nih.gov/articles/PMC12433087/
Abstract

BACKGROUND

Acute leukemia (AL) is one of the most prevalent pediatric malignancies with highly heterogeneous clinical outcomes. Coagulation-related genes (CRGs) play a crucial role in tumours, but their value in combination with clinical factors for prognostic prediction in AL is unclear. This study aims to develop a prognostic model based on the CRGs signature, with the goal of improving prognostic monitoring and identifying potential therapeutic targets for pediatric AL.

METHODS

We collected transcriptomic and clinical data of pediatric AL patients from the Therapeutically Applicable Research to Generate Effective Treatments (TARGET) and The Cancer Genome Atlas (TCGA) databases, including age, gender, and white blood cell count (WBC). Molecular subtypes related to CRGs were identified via non-negative matrix factorization (NMF). A CRGs-based gene signature was developed using the least absolute shrinkage and selection operator (LASSO) and regression analyses. The model was built on a training set and validated independently. Time-dependent receiver operating characteristic (ROC) was used to assess the predictive accuracy of the model for 1-, 3-, and 5-year overall survival (OS). Nomograms were constructed combining CRGs characteristics and clinical factors, and their clinical utility was assessed using calibration curves and decision curve analysis (DCA). Immune infiltration was quantified using the single-sample gene set enrichment analysis (ssGSEA) and the microenvironment cell populations-counter (MCPcounter) algorithm. Kaplan-Meier (K-M) survival analysis was performed to assess the correlation between signature gene expression and OS. Moreover, molecular docking was utilized to investigate the potential interactions between signature genes and small-molecule drugs. Expression of key genes was confirmed by quantitative reverse transcription polymerase chain reaction (qRT-PCR).

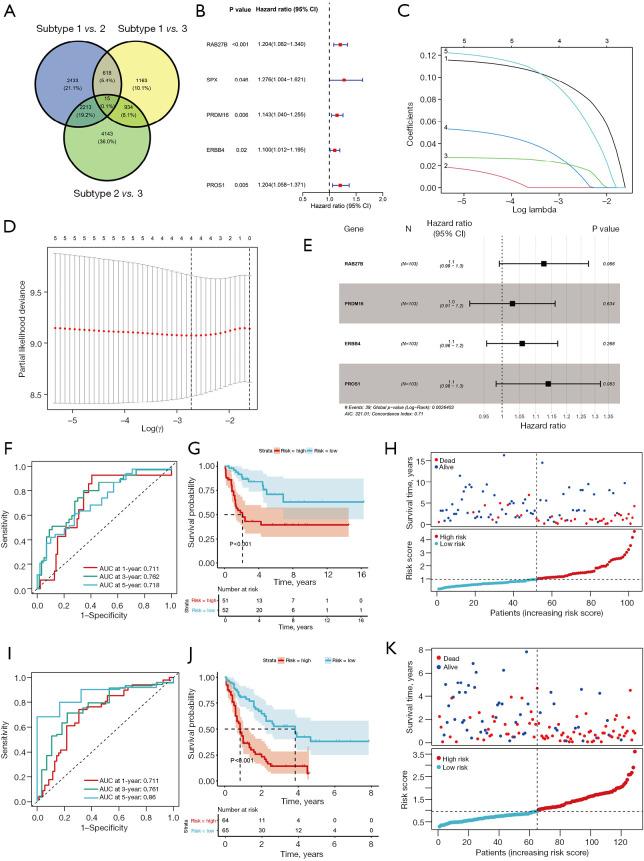
RESULTS

A total of 103 AL patients were included as a training set. Risk stratification based on the median risk score of CRGs showed a significant difference in OS between the two groups (P<0.001), with the low-risk group having a better prognosis. The area under the curves (AUCs) of the model for 1-, 3-, and 5-year survival prediction in the training set were 0.711, 0.762, and 0.718, respectively, and the AUC values in the independent validation set also showed good agreement. Analysis integrating risk scores with clinical data indicated that the CRGs signature could serve as an independent prognostic factor. The nomogram constructed based on CRGs features and key clinical variables showed good fit and potential clinical net effect. Molecular docking analysis revealed stable binding interactions between and the small-molecule drugs, avatrombopag and lusutrombopag.

CONCLUSIONS

In this study, a robust prognostic model incorporating CRGs was constructed to effectively predict survival outcomes in paediatric AL patients. The model helps to enable individualised risk stratification and guide targeted therapy. In addition, avatrombopag and lusutrombopag as potential therapeutic agents provide new ideas for precision medicine in paediatric AL.

https://cdn.ncbi.nlm.nih.gov/pmc/blobs/a1d7/12433087/53e57feeb481/tp-14-08-1932-f8.jpg
https://cdn.ncbi.nlm.nih.gov/pmc/blobs/a1d7/12433087/839f81f59010/tp-14-08-1932-f1.jpg
https://cdn.ncbi.nlm.nih.gov/pmc/blobs/a1d7/12433087/0b4aca83d4b2/tp-14-08-1932-f2.jpg
https://cdn.ncbi.nlm.nih.gov/pmc/blobs/a1d7/12433087/c4f860c14cc7/tp-14-08-1932-f3.jpg
https://cdn.ncbi.nlm.nih.gov/pmc/blobs/a1d7/12433087/e406b1428f0b/tp-14-08-1932-f4.jpg
https://cdn.ncbi.nlm.nih.gov/pmc/blobs/a1d7/12433087/5172d4219d42/tp-14-08-1932-f5.jpg
https://cdn.ncbi.nlm.nih.gov/pmc/blobs/a1d7/12433087/9945ee8664ef/tp-14-08-1932-f6.jpg
https://cdn.ncbi.nlm.nih.gov/pmc/blobs/a1d7/12433087/0454c07f8ff5/tp-14-08-1932-f7.jpg
https://cdn.ncbi.nlm.nih.gov/pmc/blobs/a1d7/12433087/53e57feeb481/tp-14-08-1932-f8.jpg
https://cdn.ncbi.nlm.nih.gov/pmc/blobs/a1d7/12433087/839f81f59010/tp-14-08-1932-f1.jpg
https://cdn.ncbi.nlm.nih.gov/pmc/blobs/a1d7/12433087/0b4aca83d4b2/tp-14-08-1932-f2.jpg
https://cdn.ncbi.nlm.nih.gov/pmc/blobs/a1d7/12433087/c4f860c14cc7/tp-14-08-1932-f3.jpg
https://cdn.ncbi.nlm.nih.gov/pmc/blobs/a1d7/12433087/e406b1428f0b/tp-14-08-1932-f4.jpg
https://cdn.ncbi.nlm.nih.gov/pmc/blobs/a1d7/12433087/5172d4219d42/tp-14-08-1932-f5.jpg
https://cdn.ncbi.nlm.nih.gov/pmc/blobs/a1d7/12433087/9945ee8664ef/tp-14-08-1932-f6.jpg
https://cdn.ncbi.nlm.nih.gov/pmc/blobs/a1d7/12433087/0454c07f8ff5/tp-14-08-1932-f7.jpg
https://cdn.ncbi.nlm.nih.gov/pmc/blobs/a1d7/12433087/53e57feeb481/tp-14-08-1932-f8.jpg
摘要

背景

急性白血病(AL)是最常见的儿童恶性肿瘤之一,临床结局高度异质。凝血相关基因(CRGs)在肿瘤中起关键作用,但其与临床因素结合用于AL预后预测的价值尚不清楚。本研究旨在基于CRGs特征开发一种预后模型,以改善预后监测并识别儿童AL的潜在治疗靶点。

方法

我们从适用于生成有效治疗方法的治疗性应用研究(TARGET)和癌症基因组图谱(TCGA)数据库收集了儿童AL患者的转录组和临床数据,包括年龄、性别和白细胞计数(WBC)。通过非负矩阵分解(NMF)鉴定与CRGs相关的分子亚型。使用最小绝对收缩和选择算子(LASSO)和回归分析开发基于CRGs的基因特征。该模型在训练集上构建并独立验证。使用时间依赖性受试者工作特征(ROC)评估该模型对1年、3年和5年总生存期(OS)的预测准确性。结合CRGs特征和临床因素构建列线图,并使用校准曲线和决策曲线分析(DCA)评估其临床实用性。使用单样本基因集富集分析(ssGSEA)和微环境细胞群体计数器(MCPcounter)算法对免疫浸润进行量化。进行Kaplan-Meier(K-M)生存分析以评估特征基因表达与OS之间的相关性。此外,利用分子对接研究特征基因与小分子药物之间的潜在相互作用。通过定量逆转录聚合酶链反应(qRT-PCR)确认关键基因的表达。

结果

共纳入103例AL患者作为训练集。基于CRGs中位风险评分的风险分层显示两组之间OS有显著差异(P<0.001),低风险组预后较好。训练集中该模型对1年、3年和5年生存预测的曲线下面积(AUC)分别为0.711、0.762和0.718,独立验证集中的AUC值也显示出良好的一致性。将风险评分与临床数据相结合的分析表明,CRGs特征可作为独立的预后因素。基于CRGs特征和关键临床变量构建的列线图显示出良好的拟合度和潜在的临床净效应。分子对接分析揭示了与小分子药物阿伐曲泊帕和芦曲泊帕之间稳定的结合相互作用。

结论

在本研究中,构建了一个包含CRGs的强大预后模型,以有效预测儿童AL患者的生存结局。该模型有助于实现个体化风险分层并指导靶向治疗。此外,阿伐曲泊帕和芦曲泊帕作为潜在治疗药物为儿童AL的精准医学提供了新思路。

相似文献

1
Development and validation of a prognostic prediction model based on coagulation-related genes and clinical factors in acute leukemia.基于凝血相关基因和临床因素的急性白血病预后预测模型的构建与验证
Transl Pediatr. 2025 Aug 31;14(8):1932-1951. doi: 10.21037/tp-2025-118. Epub 2025 Aug 27.
2
Comparison of Two Modern Survival Prediction Tools, SORG-MLA and METSSS, in Patients With Symptomatic Long-bone Metastases Who Underwent Local Treatment With Surgery Followed by Radiotherapy and With Radiotherapy Alone.两种现代生存预测工具 SORG-MLA 和 METSSS 在接受手术联合放疗和单纯放疗治疗有症状长骨转移患者中的比较。
Clin Orthop Relat Res. 2024 Dec 1;482(12):2193-2208. doi: 10.1097/CORR.0000000000003185. Epub 2024 Jul 23.
3
Clinical diagnostic and prognostic value of homocysteine combined with hemoglobin [f (Hcy-Hb)] in cardio-renal syndrome caused by primary acute myocardial infarction.同型半胱氨酸联合血红蛋白[f(Hcy-Hb)]在原发性急性心肌梗死所致心肾综合征中的临床诊断及预后价值
J Transl Med. 2025 Jul 23;23(1):813. doi: 10.1186/s12967-025-06512-4.
4
Are Current Survival Prediction Tools Useful When Treating Subsequent Skeletal-related Events From Bone Metastases?当前的生存预测工具在治疗骨转移后的骨骼相关事件时有用吗?
Clin Orthop Relat Res. 2024 Sep 1;482(9):1710-1721. doi: 10.1097/CORR.0000000000003030. Epub 2024 Mar 22.
5
A novel copper-induced cell death-related lncRNA prognostic signature associated with immune infiltration and clinical value in gastric cancer.一种新型铜诱导细胞死亡相关 lncRNA 预后标志物与胃癌免疫浸润和临床价值相关。
J Cancer Res Clin Oncol. 2023 Sep;149(12):10543-10559. doi: 10.1007/s00432-023-04916-7. Epub 2023 Jun 8.
6
Characterization of novel anoikis-related genes as prognostic biomarkers and key determinants of the immune microenvironment in esophageal cancer.新型失巢凋亡相关基因作为食管癌预后生物标志物及免疫微环境关键决定因素的特征分析
Front Immunol. 2025 Jul 11;16:1599171. doi: 10.3389/fimmu.2025.1599171. eCollection 2025.
7
Identification and verification of a novel anoikis-related gene signature with prognostic significance in clear cell renal cell carcinoma.鉴定和验证与透明细胞肾细胞癌预后相关的新型凋亡相关基因特征。
J Cancer Res Clin Oncol. 2023 Oct;149(13):11661-11678. doi: 10.1007/s00432-023-05012-6. Epub 2023 Jul 5.
8
Does the Presence of Missing Data Affect the Performance of the SORG Machine-learning Algorithm for Patients With Spinal Metastasis? Development of an Internet Application Algorithm.缺失数据的存在是否会影响 SORG 机器学习算法在脊柱转移瘤患者中的性能?开发一种互联网应用算法。
Clin Orthop Relat Res. 2024 Jan 1;482(1):143-157. doi: 10.1097/CORR.0000000000002706. Epub 2023 Jun 12.
9
Construction and validation of a lipid metabolism-related genes prognostic signature for skin cutaneous melanoma.皮肤黑色素瘤脂质代谢相关基因预后特征的构建与验证
Biochem Biophys Res Commun. 2025 May 29;775:152115. doi: 10.1016/j.bbrc.2025.152115.
10
CS Ratio is an immune-related prognostic biomarker for cervical cancer.CS比率是宫颈癌的一种免疫相关预后生物标志物。
Front Oncol. 2025 Aug 27;15:1547529. doi: 10.3389/fonc.2025.1547529. eCollection 2025.

本文引用的文献

1
Disseminated Intravascular Coagulation in Children: An Update.儿童弥散性血管内凝血:最新进展
Mymensingh Med J. 2025 Jul;34(3):942-949.
2
Immunophenotyping in diagnosing pediatric acute leukemia after setting up the first flow cytometry unit in Mosul City in Iraq: an observational study of the project performed through a contribution from Japan.伊拉克摩苏尔市设立首个流式细胞仪检测单位后小儿急性白血病诊断中的免疫表型分析:一项通过日本资助开展的项目的观察性研究
Transl Pediatr. 2025 May 30;14(5):900-914. doi: 10.21037/tp-2025-24. Epub 2025 May 23.
3
ABT-263, a BCL-2 inhibitor, selectively eliminates latently HIV-1-infected cells without viral reactivation.
ABT-263,一种BCL-2抑制剂,可在不激活病毒的情况下选择性清除潜伏感染HIV-1的细胞。
PLoS One. 2025 May 20;20(5):e0322962. doi: 10.1371/journal.pone.0322962. eCollection 2025.
4
Real-world evidence of avatrombopag for the treatment of immune thrombocytopenia intolerant or ineffective to eltrombopag/hetrombopag.阿伐曲泊帕治疗对艾曲泊帕/海曲泊帕不耐受或无效的免疫性血小板减少症的真实世界证据。
Br J Haematol. 2024 Dec;205(6):2414-2424. doi: 10.1111/bjh.19800. Epub 2024 Oct 4.
5
Menin Inhibition With Revumenib for -Rearranged Relapsed or Refractory Acute Leukemia (AUGMENT-101).使用瑞武尼布抑制Menin治疗重排的复发或难治性急性白血病(AUGMENT-101)。
J Clin Oncol. 2025 Jan;43(1):75-84. doi: 10.1200/JCO.24.00826. Epub 2024 Aug 9.
6
Global cancer statistics 2022: GLOBOCAN estimates of incidence and mortality worldwide for 36 cancers in 185 countries.2022 年全球癌症统计数据:全球 185 个国家和地区 36 种癌症的发病率和死亡率全球估计数。
CA Cancer J Clin. 2024 May-Jun;74(3):229-263. doi: 10.3322/caac.21834. Epub 2024 Apr 4.
7
[Chinese guidelines for diagnosis and treatment of adult acute myeloid leukemia (not APL) (2023)].《成人急性髓系白血病(非急性早幼粒细胞白血病)诊断与治疗中国指南(2023年版)》
Zhonghua Xue Ye Xue Za Zhi. 2023 Sep 14;44(9):705-712. doi: 10.3760/cma.j.issn.0253-2727.2023.09.001.
8
Markers of intestinal mucositis to predict blood stream infections at the onset of fever during treatment for childhood acute leukemia.用于预测儿童急性白血病治疗期间发热时血流感染的肠道黏膜炎标志物。
Leukemia. 2024 Jan;38(1):14-20. doi: 10.1038/s41375-023-02077-7. Epub 2023 Nov 2.
9
The mA regulator KIAA1429 stabilizes RAB27B mRNA and promotes the progression of chronic myeloid leukemia and resistance to targeted therapy.毫安调节器KIAA1429可稳定RAB27B mRNA,并促进慢性髓性白血病的进展及对靶向治疗的耐药性。
Genes Dis. 2023 Apr 12;11(2):993-1008. doi: 10.1016/j.gendis.2023.03.016. eCollection 2024 Mar.
10
Early Life Nutrition Factors and Risk of Acute Leukemia in Children: Systematic Review and Meta-Analysis.儿童期早期营养因素与急性白血病风险的系统评价和荟萃分析。
Nutrients. 2023 Aug 29;15(17):3775. doi: 10.3390/nu15173775.