Suppr超能文献

外周血免疫谱分析在局部晚期和晚期肺癌个体化治疗中的应用:一种列线图方法

The application of peripheral blood immune profiling in personalized treatment of locally advanced and advanced lung cancer: a nomogram approach.

作者信息

Yin Tianwen, Li Yikun, Sun Qixin, Yuan Qipeng, Zhu Shan, Yu Jinming, Zhang Tao, Teng Feifei, Miao Chuanwang

机构信息

Cancer Center, Union Hospital, Tongji Medical College, Huazhong University of Science and Technology, Wuhan, Hubei, China.

Institute of Radiation Oncology, Union Hospital, Tongji Medical College, Huazhong University of Science and Technology, Wuhan, China.

出版信息

Front Oncol. 2025 Sep 1;15:1642829. doi: 10.3389/fonc.2025.1642829. eCollection 2025.

Abstract

PURPOSE

Immunotherapy has revolutionized the treatment of lung cancer, yet many patients experience limited or transient benefits. Identifying those most likely to benefit remains a critical challenge. This study aims to establish a predictive model based on peripheral blood lymphocyte subsets to evaluate treatment responses in locally advanced and advanced lung cancer patients receiving chemotherapy with or without immunotherapy.

METHODS

We prospectively enrolled 171 patients, peripheral blood lymphocyte subsets were analyzed pre-treatment, post-treatment, and at disease progression using flow cytometry, focusing on CD3CD16CD56 cells, CD3CD19 cells, CD3CD4 T cells, CD4/CD8 T-cell ratio, and CD3CD8 T cells. We assessed correlations between these subsets and treatment efficacy and constructed a nomogram to predict outcomes.

RESULTS

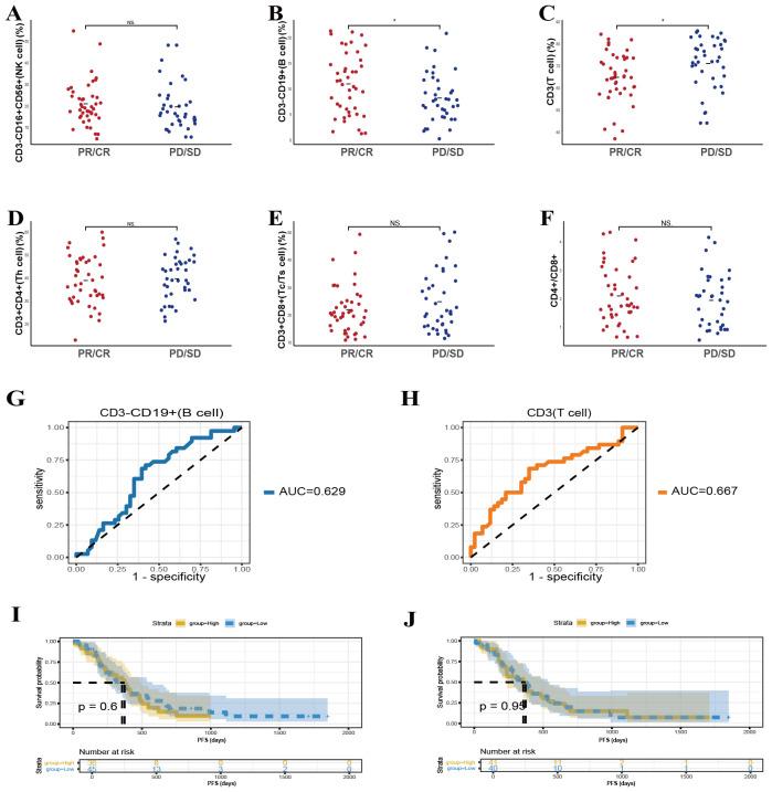
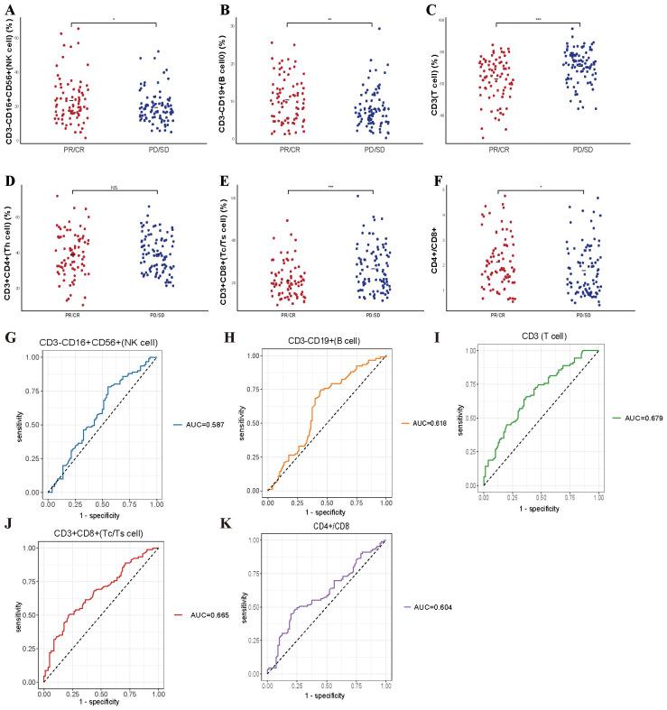
Baseline lymphocyte profiles were closely associated with treatment responses. Elevated CD3CD16CD56 cells, increased CD4/CD8 T cell ratio, and higher CD3CD19 cells correlated with favorable treatment outcomes, particularly in patients receiving combined therapy. Conversely, higher CD3 and CD3CD8 T cell counts were linked to poorer short-term efficacy. A nomogram integrating five immune parameters achieved an area under the receiver operating characteristic curve (AUC) of 0.778, outperforming individual marker. In the combination therapy subgroup, a four-parameter model achieved an AUC of 0.725. Furthermore, baseline and progression-stage lymphocyte profiles in responder and non-responder cohorts, exhibit no significant differences, indicating stable immune parameters over the disease course.

CONCLUSION

Peripheral blood lymphocyte subsets are promising non-invasive biomarkers for predicting treatment responses in locally advanced and advanced lung cancer patients, particularly with immunotherapy. The developed nomogram models enhance predictive accuracy, supporting personalized treatment decisions.

摘要

目的

免疫疗法彻底改变了肺癌的治疗方式,但许多患者的获益有限或短暂。识别最有可能获益的患者仍然是一项关键挑战。本研究旨在建立一种基于外周血淋巴细胞亚群的预测模型,以评估接受化疗联合或不联合免疫疗法的局部晚期和晚期肺癌患者的治疗反应。

方法

我们前瞻性招募了171名患者,使用流式细胞术在治疗前、治疗后和疾病进展时分析外周血淋巴细胞亚群,重点关注CD3CD16CD56细胞、CD3CD19细胞、CD3CD4 T细胞、CD4/CD8 T细胞比值和CD3CD8 T细胞。我们评估了这些亚群与治疗疗效之间的相关性,并构建了列线图以预测预后。

结果

基线淋巴细胞谱与治疗反应密切相关。CD3CD16CD56细胞升高、CD4/CD8 T细胞比值增加和CD3CD19细胞增多与良好的治疗结果相关,尤其是在接受联合治疗的患者中。相反,较高的CD3和CD3CD8 T细胞计数与较差的短期疗效相关。整合五个免疫参数的列线图在受试者工作特征曲线下面积(AUC)为0.778,优于单个标志物。在联合治疗亚组中,一个四参数模型的AUC为0.725。此外,反应者和无反应者队列的基线和进展期淋巴细胞谱无显著差异,表明疾病过程中免疫参数稳定。

结论

外周血淋巴细胞亚群是预测局部晚期和晚期肺癌患者治疗反应的有前景的非侵入性生物标志物,尤其是对于免疫疗法。所开发的列线图模型提高了预测准确性,支持个性化治疗决策。

https://cdn.ncbi.nlm.nih.gov/pmc/blobs/c859/12433846/c274c71cb2a4/fonc-15-1642829-g001.jpg

文献检索

告别复杂PubMed语法,用中文像聊天一样搜索,搜遍4000万医学文献。AI智能推荐,让科研检索更轻松。

立即免费搜索

文件翻译

保留排版,准确专业,支持PDF/Word/PPT等文件格式,支持 12+语言互译。

免费翻译文档

深度研究

AI帮你快速写综述,25分钟生成高质量综述,智能提取关键信息,辅助科研写作。

立即免费体验