• 文献检索
  • 文档翻译
  • 深度研究
  • 学术资讯
  • Suppr Zotero 插件Zotero 插件
  • 邀请有礼
  • 套餐&价格
  • 历史记录
应用&插件
Suppr Zotero 插件Zotero 插件浏览器插件Mac 客户端Windows 客户端微信小程序
定价
高级版会员购买积分包购买API积分包
服务
文献检索文档翻译深度研究API 文档MCP 服务
关于我们
关于 Suppr公司介绍联系我们用户协议隐私条款
关注我们

Suppr 超能文献

核心技术专利:CN118964589B侵权必究
粤ICP备2023148730 号-1Suppr @ 2026

文献检索

告别复杂PubMed语法,用中文像聊天一样搜索,搜遍4000万医学文献。AI智能推荐,让科研检索更轻松。

立即免费搜索

文件翻译

保留排版,准确专业,支持PDF/Word/PPT等文件格式,支持 12+语言互译。

免费翻译文档

深度研究

AI帮你快速写综述,25分钟生成高质量综述,智能提取关键信息,辅助科研写作。

立即免费体验

利用荧光共振能量转移技术可视化RIM-BP2在神经元囊泡运输中类似起重机的功能。

Visualization of RIM-BP2's crane-like function in neuronal vesicle transport using FRET.

作者信息

Gao Tianyu, Li Wang, Shao Shuai, Zhang Zhengyao, Li Na, Zhang Hangyu, Liu Bo

机构信息

Cancer Hospital of Dalian University of Technology, Shenyang, China.

Faculty of Medicine, Liaoning Key Lab of Integrated Circuit and Biomedical Electronic System, Dalian University of Technology, Dalian, China.

出版信息

Commun Biol. 2025 Sep 25;8(1):1362. doi: 10.1038/s42003-025-08747-9.

DOI:10.1038/s42003-025-08747-9
PMID:40999007
原文链接:https://pmc.ncbi.nlm.nih.gov/articles/PMC12462525/
Abstract

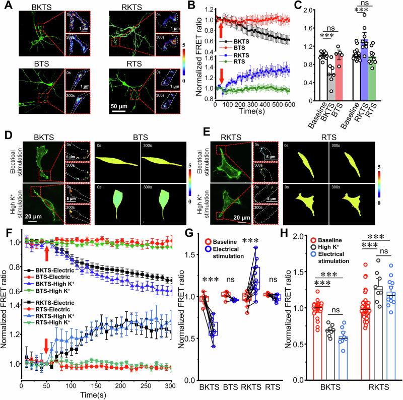
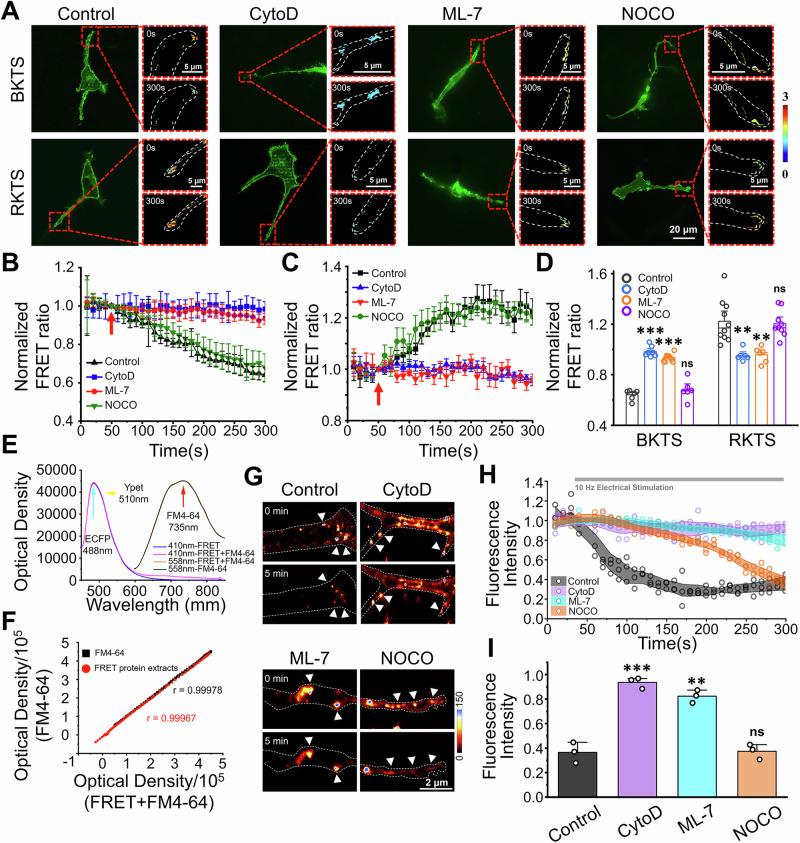
"The last mile" of neuronal vesicles, from being tethered by the active zone filaments to docking at the presynaptic membrane, remains unclear, which limits the deep understanding of synaptic transmission and related physiological changes. Here, we develop two molecular biosensors (BKTS and RKTS) based on fluorescence resonance energy transfer technology according to the structure of RIM-BP2. By detecting the spatial distance between the two ends of the RIM-BP2 and the presynaptic membrane separately, the spatial posture changes in RIM-BP2 are reflected to explore how vesicles are transported to the presynaptic membrane for fusion. In the process of vesicle release, RIM-BP2 in primary cortical neurons and SH-SY5Y cells rotates like a "crane" with amino terminal deviating from the presynaptic membrane while the carboxyl terminal becomes closer. Furthermore, disturbing the microfilament or enhancing cell membrane fluidity inhibits the rotation of RIM-BP2. Through mutating RIM-BP2, we find that actin filaments provide mechanical stress through RIM-BP2 amino terminal, thereby regulating vesicle transport and release. Our work identifies a purely mechanical pathway of vesicle transport, in which microfilaments power the RIM-BP2 to drag vesicles to the presynaptic membrane as a "crane" for further release.

摘要

神经元囊泡从被活性区细丝拴系到停靠在突触前膜的“最后一英里”仍不清楚,这限制了对突触传递及相关生理变化的深入理解。在此,我们根据RIM-BP2的结构,利用荧光共振能量转移技术开发了两种分子生物传感器(BKTS和RKTS)。通过分别检测RIM-BP2两端与突触前膜之间的空间距离,反映RIM-BP2的空间姿态变化,以探究囊泡如何被运输到突触前膜进行融合。在囊泡释放过程中,原代皮层神经元和SH-SY5Y细胞中的RIM-BP2像“起重机”一样旋转,其氨基末端偏离突触前膜,而羧基末端则变得更近。此外,干扰微丝或增强细胞膜流动性会抑制RIM-BP2的旋转。通过对RIM-BP2进行突变,我们发现肌动蛋白丝通过RIM-BP2氨基末端提供机械应力,从而调节囊泡运输和释放。我们的工作确定了一种纯粹的囊泡运输机械途径,其中微丝驱动RIM-BP2像“起重机”一样将囊泡拖到突触前膜以便进一步释放。

https://cdn.ncbi.nlm.nih.gov/pmc/blobs/44c9/12462525/0e0bd45aee57/42003_2025_8747_Fig7_HTML.jpg
https://cdn.ncbi.nlm.nih.gov/pmc/blobs/44c9/12462525/03821c0d9e99/42003_2025_8747_Fig1_HTML.jpg
https://cdn.ncbi.nlm.nih.gov/pmc/blobs/44c9/12462525/c67d40b9ac1b/42003_2025_8747_Fig2_HTML.jpg
https://cdn.ncbi.nlm.nih.gov/pmc/blobs/44c9/12462525/b83987e62ba7/42003_2025_8747_Fig3_HTML.jpg
https://cdn.ncbi.nlm.nih.gov/pmc/blobs/44c9/12462525/11b5c40bb60e/42003_2025_8747_Fig4_HTML.jpg
https://cdn.ncbi.nlm.nih.gov/pmc/blobs/44c9/12462525/b007c6ed6241/42003_2025_8747_Fig5_HTML.jpg
https://cdn.ncbi.nlm.nih.gov/pmc/blobs/44c9/12462525/75c0392b744b/42003_2025_8747_Fig6_HTML.jpg
https://cdn.ncbi.nlm.nih.gov/pmc/blobs/44c9/12462525/0e0bd45aee57/42003_2025_8747_Fig7_HTML.jpg
https://cdn.ncbi.nlm.nih.gov/pmc/blobs/44c9/12462525/03821c0d9e99/42003_2025_8747_Fig1_HTML.jpg
https://cdn.ncbi.nlm.nih.gov/pmc/blobs/44c9/12462525/c67d40b9ac1b/42003_2025_8747_Fig2_HTML.jpg
https://cdn.ncbi.nlm.nih.gov/pmc/blobs/44c9/12462525/b83987e62ba7/42003_2025_8747_Fig3_HTML.jpg
https://cdn.ncbi.nlm.nih.gov/pmc/blobs/44c9/12462525/11b5c40bb60e/42003_2025_8747_Fig4_HTML.jpg
https://cdn.ncbi.nlm.nih.gov/pmc/blobs/44c9/12462525/b007c6ed6241/42003_2025_8747_Fig5_HTML.jpg
https://cdn.ncbi.nlm.nih.gov/pmc/blobs/44c9/12462525/75c0392b744b/42003_2025_8747_Fig6_HTML.jpg
https://cdn.ncbi.nlm.nih.gov/pmc/blobs/44c9/12462525/0e0bd45aee57/42003_2025_8747_Fig7_HTML.jpg

相似文献

1
Visualization of RIM-BP2's crane-like function in neuronal vesicle transport using FRET.利用荧光共振能量转移技术可视化RIM-BP2在神经元囊泡运输中类似起重机的功能。
Commun Biol. 2025 Sep 25;8(1):1362. doi: 10.1038/s42003-025-08747-9.
2
Mid Forehead Brow Lift额中眉提升术
3
Shoulder Arthrogram肩关节造影
4
Prescription of Controlled Substances: Benefits and Risks管制药品的处方:益处与风险
5
Vesicoureteral Reflux膀胱输尿管反流
6
RIM-Binding Protein 2 Organizes Ca Channel Topography and Regulates Release Probability and Vesicle Replenishment at a Fast Central Synapse.RIM 结合蛋白 2 组织钙通道拓扑结构并调节快速中枢突触的释放概率和囊泡补充。
J Neurosci. 2021 Sep 15;41(37):7742-7767. doi: 10.1523/JNEUROSCI.0586-21.2021. Epub 2021 Aug 5.
7
Real-Time Fluorescent Measurement of Synaptic Functions in Models of Amyotrophic Lateral Sclerosis.实时荧光测量肌萎缩侧索硬化症模型中的突触功能。
J Vis Exp. 2021 Jul 16(173). doi: 10.3791/62813.
8
Observing isolated synaptic vesicle association and fusion ex vivo.观察体外分离的突触小泡的结合和融合。
Nat Protoc. 2024 Nov;19(11):3139-3161. doi: 10.1038/s41596-024-01014-x. Epub 2024 Jul 2.
9
Spastin locally amplifies microtubule dynamics to pattern the axon for presynaptic cargo delivery.朊病毒蛋白在局部放大微管动力学,为突触前货物传递塑造轴突。
Curr Biol. 2024 Apr 22;34(8):1687-1704.e8. doi: 10.1016/j.cub.2024.03.010. Epub 2024 Mar 29.
10
Symmetrical arrangement of proteins under release-ready vesicles in presynaptic terminals.突触前末梢中准备释放的囊泡下蛋白质的对称排列。
Proc Natl Acad Sci U S A. 2021 Feb 2;118(5). doi: 10.1073/pnas.2024029118.

本文引用的文献

1
Fine-tuning GPCR-mediated neuromodulation by biasing signaling through different G protein subunits.通过不同 G 蛋白亚基对信号转导进行偏向性调节来精细调控 G 蛋白偶联受体介导的神经调制。
Mol Cell. 2023 Jul 20;83(14):2540-2558.e12. doi: 10.1016/j.molcel.2023.06.006. Epub 2023 Jun 29.
2
Exploring Covalent Bond Formation at Tyr-82 for Inhibition of Ral GTPase Activation.探究 Tyr-82 上的共价键形成以抑制 Ral GTP 酶的激活。
ChemMedChem. 2023 Aug 15;18(16):e202300272. doi: 10.1002/cmdc.202300272. Epub 2023 Jul 6.
3
Microtubule depolymerization contributes to spontaneous neurotransmitter release in vitro.
微管解聚有助于体外自发性神经递质释放。
Commun Biol. 2023 May 5;6(1):488. doi: 10.1038/s42003-023-04779-1.
4
Deciphering the Tubulin Language: Molecular Determinants and Readout Mechanisms of the Tubulin Code in Neurons.解析微管语言:神经元中微管密码的分子决定因素和读出机制。
Int J Mol Sci. 2023 Feb 1;24(3):2781. doi: 10.3390/ijms24032781.
5
Generation of transgenic mice expressing a FRET biosensor, SMART, that responds to necroptosis.生成表达 FRET 生物传感器 SMART 的转基因小鼠,该传感器对坏死性凋亡有反应。
Commun Biol. 2022 Dec 5;5(1):1331. doi: 10.1038/s42003-022-04300-0.
6
Cross-talk between α-synuclein and the microtubule cytoskeleton in neurodegeneration.α-突触核蛋白与神经退行性变中的微管细胞骨架之间的串扰。
Exp Neurol. 2023 Jan;359:114251. doi: 10.1016/j.expneurol.2022.114251. Epub 2022 Oct 13.
7
LRRK2 phosphorylation of Rab GTPases in Parkinson's disease.LRRK2 对帕金森病中 Rab GTPases 的磷酸化作用。
FEBS Lett. 2023 Mar;597(6):811-818. doi: 10.1002/1873-3468.14492. Epub 2022 Sep 26.
8
Synaptotagmin rings as high-sensitivity regulators of synaptic vesicle docking and fusion.突触融合蛋白环作为突触囊泡停泊和融合的高灵敏度调节剂。
Proc Natl Acad Sci U S A. 2022 Sep 20;119(38):e2208337119. doi: 10.1073/pnas.2208337119. Epub 2022 Sep 14.
9
Molecular Mechanism of Cellular Membranes for Signal Transduction.细胞膜信号转导的分子机制
Membranes (Basel). 2022 Jul 30;12(8):748. doi: 10.3390/membranes12080748.
10
Mechanical strain stimulates COPII-dependent secretory trafficking via Rac1.机械应变通过 Rac1 刺激 COPII 依赖性分泌转运。
EMBO J. 2022 Sep 15;41(18):e110596. doi: 10.15252/embj.2022110596. Epub 2022 Aug 8.