
提起结直肠癌(大肠癌)筛查,绝大多数人的第一反应恐怕都是“拒绝”。
为什么?因为目前的“金标准”——结肠镜检查,实在太让人望而生畏了。在做检查前,你得喝下几升难喝的泻药把肠道排空(清肠),检查时还得忍受管子插入体内的不适,或者承担麻醉的风险。这种糟糕的体验,让很多人即便身体发出了信号,也选择“忍一忍”,结果往往错过了最佳的治疗时机。
但这几天,一项发表在顶级期刊《Nature Communications》上的重磅研究给我们带来了一个令人振奋的好消息:也许在不久的将来,你只需要去门诊“取一点粘液”,不用喝泻药,也不用做全麻,就能精准地筛查出肠癌甚至癌前息肉。
这就好比把一场兴师动众的“军事演习”变成了一次轻松的“例行查岗”。这项技术到底靠不靠谱?它是如何做到的?让我们一起来看看这项来自英国剑桥团队的最新成果。
结直肠癌是全球第三大死因的癌症,而且近年来呈现出明显的“年轻化”趋势。虽然必须要承认,结肠镜是目前诊断癌症最准确的方法,但它的缺点也显而易见:侵入性强、准备过程痛苦、医疗资源紧张。这直接导致了很多人不愿意去筛查。
目前的替代方案也有,比如大便隐血试验(FIT)或者粪便DNA检测。这些方法虽然无创,但往往不仅要把粪便样本寄来寄去(画面太美不敢看),而且对于早期的癌前病变(息肉)或者右半结肠的病变,灵敏度总是不够理想。
我们需要一种既像验血一样简单,又像肠镜一样能捕捉到丰富信息的手段。 于是,科学家们把目光投向了直肠深处的那层“粘液”。
为了验证这个想法,研究人员开展了一项名为 ORl-EGl-O2 的研究,招募了 800名 疑似肠癌或已确诊的患者。这是一项大规模的临床试验,旨在从基因、表观遗传和微生物三个维度,全面评估直肠粘液取样的潜力。
如图[1]所示,这项研究的设计非常严谨。研究人员通过一种特殊的取样设备,在患者没有进行清肠准备的情况下,直接从直肠采集粘液。随后,这些样本被送往实验室,分别进行了基因突变检测(ecNGS)、甲基化检测(EM-seq)和全基因组宏基因组测序。
你可能会问:我要查的是整个大肠,只查直肠里的粘液管用吗?
答案是肯定的。肠道是一个由于蠕动而不断向下游输送物质的系统。肿瘤细胞脱落的DNA、异常的蛋白质以及周围的细菌,都会随着粘液层“漂流”到直肠。因此,直肠粘液就像是一个汇集了上游所有情报的“集散中心”。只要在这里设卡拦截,就能捕捉到来自整个结直肠的健康信号。
癌细胞之所以失控,根源在于基因出了问题。研究团队首先在这些粘液中寻找癌细胞特有的“身份指纹”——基因突变。
结果令人惊喜:他们在直肠粘液中精准地检测到了TP53、KRAS、APC等著名的“明星致癌基因”。如图[2]所示,在结直肠癌患者的样本中,高达 79% 的人检测到了TP53基因突变,65%的人有FBXW7突变。这就好比警方在案发现场(直肠粘液)提取到了嫌疑人(癌细胞)确凿的指纹。
更有趣的是,这些“指纹”的清晰度还告诉了我们肿瘤的位置。从图[3]中我们可以清晰地看到一个趋势:如果肿瘤长在直肠(离取样点最近),检测到的突变信号(VAF,变异等位基因频率)就非常强;而如果肿瘤长在右半结肠(离取样点最远),信号就会相对微弱。这再次印证了粘液确实在替我们“搬运”上游的肿瘤信号,虽然路途遥远会有损耗,但依然有迹可循。
除了基因突变,研究人员还发现了一种更为敏感的检测手段——DNA甲基化。简单来说,如果把基因比作灯泡,突变是灯泡坏了,而甲基化异常则是有人恶意关掉了开关,导致抑癌基因无法正常工作。
在直肠粘液样本中,研究人员观察到了明显的甲基化异常模式。如图[4]所示,随着病变程度的加深,甲基化的程度也像阶梯一样层层升高:健康人最低,早期息肉患者略有升高,晚期息肉患者进一步升高,而结直肠癌患者则达到了顶峰。这种“梯度感”让医生不仅能判断有没有癌,甚至能大致推测病变的严重程度。
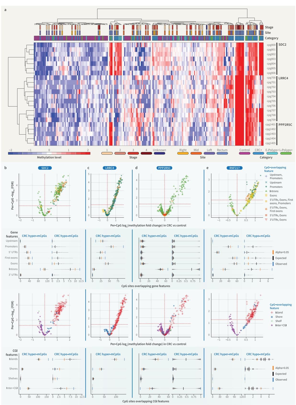
具体到基因层面,图[5]向我们展示了几个关键的“报警器”——比如 SDC2 和 LRRC4 基因。在癌症样本中,这些基因的启动子区域被高密度的甲基化标记覆盖,呈现出鲜红的“高警报”状态(红色代表高甲基化水平)。这意味着,仅仅通过检测粘液中这些特定位点的“开关”状态,就能极大地提高发现癌症的概率。
除了人体自身的细胞,我们的肠道里还住着数以万亿计的细菌。当肠道环境发生癌变时,这些“原住民”的组成也会发生翻天覆地的变化。它们是肠道健康的晴雨表,也是我们筛查癌症的“目击证人”。
传统的粪便检测很难精准还原肠道粘膜表面的菌群情况,因为粪便在排出过程中混合了太多杂质。而这项研究直接从直肠粘液中提取DNA,利用全基因组宏基因组测序(WGS)技术,成功揪出了 36种 与结直肠癌密切相关的细菌物种。
在这些“细菌嫌疑人”中,有两种细菌的丰度变化最为显著:Hungatella hathewayi 和 Intestinimonas butyriciproducens。数据表明,它们在癌症患者的样本中异常活跃。此外,研究还发现了一些以前未被注意到的细菌(如 Clostridium scindens)也参与了这场癌变的“合谋”。这些微小的微生物信号,为癌症的早期发现提供了第三重证据。
单一的检测手段总有短板:基因突变可能在早期不够明显,甲基化可能存在个体差异,菌群可能受饮食影响。但如果把这三者结合起来呢?
这也正是这项研究最大的创新之处——提出了“全息基因组(Hologenomics)”的概念。研究团队将宿主的基因突变、表观遗传(甲基化)信息,与共生的微生物组信息进行了整合分析。
结果显示,这种“三位一体”的策略产生了惊人的“化学反应”。相比于单一的检测手段,整合后的模型能更准确地将癌症患者(甚至包括部分晚期息肉患者)与健康人区分开来。即便对于那些通常难以检测的早期病变或位置较偏的右半结肠癌,全息基因组分析也显示出了更强的捕捉能力。这就好比破案时,警察不仅掌握了嫌疑人的指纹(突变),还找到了作案工具(甲基化异常)和现场目击证人(菌群失调),证据链一旦闭环,肿瘤就无处遁形。
这项研究不仅在科学上证实了“全息基因组”在癌症筛查中的可行性,更在临床应用上迈出了一大步。
想象一下未来的场景:如果你觉得肠胃不适,或者到了筛查年龄,不需要再经历喝泻药清肠的痛苦,也不需要躺在手术台上做侵入性的肠镜。你只需要在门诊接受一次几分钟的直肠粘液取样,样本就会被送去进行全方位的基因和微生物分析。如果结果显示“高风险”,再进行针对性的肠镜治疗;如果结果正常,你就能安心回家。
这种低门槛、高精准、体验友好的筛查方式,有望极大地提高公众参与癌症筛查的意愿。毕竟,最好的筛查技术,不仅要准,更要让人“愿意做”。随着后续更大规模临床试验(如 TRIOMIC ORI-EGI-04)的推进,这项技术或许很快就会成为守护我们肠道健康的新卫士。
本文由超能文献“资讯AI智能体”基于4000万篇Pubmed文献自主选题与撰写,并经AI核查及编辑团队二次人工审校。内容仅供学术交流参考,不代表任何医学建议。
分享

费城儿童医院团队创造历史,在6个月内为罕见代谢病患儿开发定制化CRISPR基因编辑疗法,开启精准医疗"N=1"新时代

抗PD-1抗体Budigalimab为HIV“功能性治愈”带来新曙光,低剂量策略有望逆转免疫耗竭,部分患者在停药后实现病毒控制。

莫纳什大学研究颠覆常识:熬夜时,年轻人比长辈更容易“断片”,尤其是年轻女性。他们在睡眠剥夺后,大脑更易陷入微睡眠,而长辈则在认知任务中表现出同样的衰退。

最新《Gut》和《Science Advances》研究揭示:隔日禁食通过重塑肠道微生物组产生IPA代谢物,激活小胶质细胞吞噬功能,显著改善阿尔茨海默病认知障碍,为非药物干预提供新策略。

本文揭示,长期服用安眠药(BZD/BZRA)对老年人睡眠的隐性代价:不仅深睡眠流失,记忆巩固关键神经通路(慢波与纺锤波耦合)也被阻断,导致药物诱导的睡眠可能只是认知损耗,而非真正的治愈。