Peterziel H, Unsicker K, Krieglstein K
Department of Neuroanatomy, IZN, University of Heidelberg, D-69115 Heidelberg, Germany.
J Cell Biol. 2002 Oct 14;159(1):157-67. doi: 10.1083/jcb.200203115. Epub 2002 Oct 7.
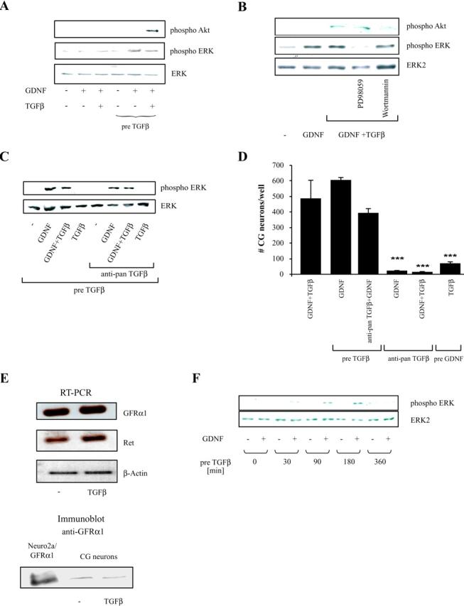
We have previously shown that the neurotrophic effect of glial cell line-derived neurotrophic factor (GDNF) in vitro and in vivo requires the presence of transforming growth factor (TGF)beta. Using primary neurons (chick E8 ciliary) we show that the combination of GDNF plus TGFbeta promotes survival, whereas the single factors do not. This cooperative effect is inhibited by blocking the extracellular signal-regulated kinase (ERK)/MAPK pathway, but not by interfering with the PI3 kinase signaling cascade. Although there is no functional GDNF signaling in the absence of TGFbeta, pretreatment with TGFbeta confers GDNF responsiveness to the cells. This is not due to upregulation of GDNF receptors mRNA and protein, but to TGFbeta-induced recruitment of the glycosyl-phosphatidylinositol-anchored GDNF receptor (GFR)alpha1 to the plasma membrane. This is supported by the fact that GDNF in the presence of a soluble GFRalpha1 can promote survival in the absence of TGFbeta. Our data suggest that TGFbeta is involved in GFRalpha1 membrane translocation, thereby permitting GDNF signaling and neurotrophic effects.
我们之前已经表明,胶质细胞源性神经营养因子(GDNF)在体外和体内的神经营养作用需要转化生长因子(TGF)β的存在。使用原代神经元(鸡胚E8睫状神经元),我们发现GDNF与TGFβ联合使用可促进神经元存活,而单一因子则无此作用。这种协同效应可通过阻断细胞外信号调节激酶(ERK)/丝裂原活化蛋白激酶(MAPK)途径来抑制,但干扰磷脂酰肌醇3激酶信号级联反应则不能抑制该效应。虽然在没有TGFβ的情况下不存在功能性GDNF信号传导,但用TGFβ预处理可使细胞对GDNF产生反应。这并非由于GDNF受体mRNA和蛋白的上调,而是由于TGFβ诱导糖基磷脂酰肌醇锚定的GDNF受体(GFR)α1募集到质膜上。可溶性GFRα1存在时GDNF可在没有TGFβ的情况下促进存活这一事实支持了这一点。我们的数据表明,TGFβ参与GFRα1的膜易位,从而使GDNF能够进行信号传导并发挥神经营养作用。