Suppr超能文献

巢蛋白阳性间充质干细胞通过释放活性骨形态发生蛋白4促进神经祖细胞和干细胞向星形胶质细胞谱系分化。

Nestin-positive mesenchymal stem cells favour the astroglial lineage in neural progenitors and stem cells by releasing active BMP4.

作者信息

Wislet-Gendebien Sabine, Bruyère Françoise, Hans Grégory, Leprince Pierre, Moonen Gustave, Rogister Bernard

机构信息

Centre for Cellular and Molecular Neurobiology, University of Liège, Liège, Belgium.

出版信息

BMC Neurosci. 2004 Sep 15;5:33. doi: 10.1186/1471-2202-5-33.

Abstract

BACKGROUND

Spontaneous repair is limited after CNS injury or degeneration because neurogenesis and axonal regrowth rarely occur in the adult brain. As a result, cell transplantation has raised much interest as potential treatment for patients with CNS lesions. Several types of cells have been considered as candidates for such cell transplantation and replacement therapies. Foetal brain tissue has already been shown to have significant effects in patients with Parkinson's disease. Clinical use of the foetal brain tissue is, however, limited by ethical and technical problems as it requires high numbers of grafted foetal cells and immunosuppression. Alternatively, several reports suggested that mesenchymal stem cells, isolated from adult bone marrow, are multipotent cells and could be used in autograft approach for replacement therapies.

RESULTS

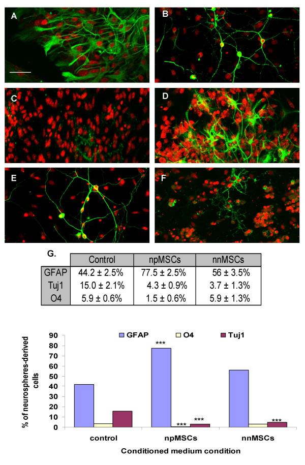
In this study, we addressed the question of the possible influence of mesenchymal stem cells on neural stem cell fate. We have previously reported that adult rat mesenchymal stem cells are able to express nestin in defined culture conditions (in the absence of serum and after 25 cell population doublings) and we report here that nestin-positive (but not nestin-negative) mesenchymal stem cells are able to favour the astroglial lineage in neural progenitors and stem cells cultivated from embryonic striatum. The increase of the number of GFAP-positive cells is associated with a significant decrease of the number of Tuj1- and O4-positive cells. Using quantitative RT-PCR, we demonstrate that mesenchymal stem cells express LIF, CNTF, BMP2 and BMP4 mRNAs, four cytokines known to play a role in astroglial fate decision. In this model, BMP4 is responsible for the astroglial stimulation and oligodendroglial inhibition, as 1) this cytokine is present in a biologically-active form only in nestin-positive mesenchymal stem cells conditioned medium and 2) anti-BMP4 antibodies inhibit the nestin-positive mesenchymal stem cells conditioned medium inducing effect on astrogliogenesis.

CONCLUSIONS

When thinking carefully about mesenchymal stem cells as candidates for cellular therapy in neurological diseases, their effects on resident neural cell fate have to be considered.

摘要

背景

中枢神经系统(CNS)损伤或退变后自发修复有限,因为成人大脑中很少发生神经发生和轴突再生。因此,细胞移植作为CNS损伤患者的潜在治疗方法引起了广泛关注。几种类型的细胞已被视为这种细胞移植和替代疗法的候选者。胎儿脑组织已被证明对帕金森病患者有显著效果。然而,胎儿脑组织的临床应用受到伦理和技术问题的限制,因为它需要大量移植的胎儿细胞和免疫抑制。另外,一些报告表明,从成人骨髓中分离的间充质干细胞是多能细胞,可用于自体移植替代疗法。

结果

在本研究中,我们探讨了间充质干细胞对神经干细胞命运可能产生的影响这一问题。我们之前报道过,成年大鼠间充质干细胞在特定培养条件下(无血清且经过25次细胞群体倍增后)能够表达巢蛋白,并且我们在此报告,巢蛋白阳性(而非巢蛋白阴性)的间充质干细胞能够促进从胚胎纹状体培养的神经祖细胞和干细胞向星形胶质细胞谱系分化。胶质纤维酸性蛋白(GFAP)阳性细胞数量的增加与Tuj1和O4阳性细胞数量的显著减少相关。通过定量逆转录聚合酶链反应(RT-PCR),我们证明间充质干细胞表达白血病抑制因子(LIF)、睫状神经营养因子(CNTF)、骨形态发生蛋白2(BMP2)和骨形态发生蛋白4(BMP4)的信使核糖核酸(mRNA),这四种细胞因子已知在星形胶质细胞命运决定中起作用。在这个模型中,BMP4负责星形胶质细胞的刺激和少突胶质细胞的抑制,因为1)这种细胞因子仅以生物活性形式存在于巢蛋白阳性间充质干细胞条件培养基中,并且2)抗BMP4抗体抑制巢蛋白阳性间充质干细胞条件培养基对星形胶质细胞生成的诱导作用。

结论

在认真考虑将间充质干细胞作为神经疾病细胞治疗候选者时,必须考虑它们对驻留神经细胞命运产生的影响。

https://cdn.ncbi.nlm.nih.gov/pmc/blobs/17a2/520747/aed0c0f4deeb/1471-2202-5-33-1.jpg

文献AI研究员

20分钟写一篇综述,助力文献阅读效率提升50倍。

立即体验

用中文搜PubMed

大模型驱动的PubMed中文搜索引擎

马上搜索

文档翻译

学术文献翻译模型,支持多种主流文档格式。

立即体验