McLeish Michael J, Chapman Thomas W, Schwarz Michael P
South African National Biodiversity Institute, Kirstenbosch Research Centre, Private Bag X7, Claremont, Cape Town, 7735, Republic of South Africa.
BMC Biol. 2007 Jan 26;5:3. doi: 10.1186/1741-7007-5-3.
Insects that feed on plants contribute greatly to the generation of biodiversity. Hypotheses explaining rate increases in phytophagous insect diversification and mechanisms driving speciation in such specialists remain vexing despite considerable attention. The proliferation of plant-feeding insects and their hosts are expected to broadly parallel one another where climate change over geological timescales imposes consequences for the diversification of flora and fauna via habitat modification. This work uses a phylogenetic approach to investigate the premise that the aridification of Australia, and subsequent expansion and modification of arid-adapted host flora, has implications for the diversification of insects that specialise on them.
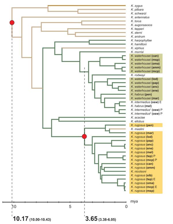
Likelihood ratio tests indicated the possibility of hard molecular polytomies within two co-radiating gall-inducing species complexes specialising on the same set of host species. Significant tree asymmetry is indicated at a branch adjacent to an inferred transition to a Plurinerves ancestral host species. Lineage by time diversification plots indicate gall-thrips that specialise on Plurinerves hosts differentially experienced an explosive period of speciation contemporaneous with climatic cycling during the Quaternary period. Chronological analyses indicated that the approximate age of origin of gall-inducing thrips on Acacia might be as recent as 10 million years ago during the Miocene, as truly arid landscapes first developed in Australia.
Host-plant diversification and spatial heterogeneity of hosts have increased the potential for specialisation, resource partitioning, and unoccupied ecological niche availability for gall-thrips on Australian Acacia.
以植物为食的昆虫对生物多样性的形成贡献巨大。尽管备受关注,但解释植食性昆虫多样化速率增加的假说以及驱动这类专食性昆虫物种形成的机制仍然令人困惑。在地质时间尺度上,气候变化通过栖息地改变对动植物的多样化产生影响,预计以植物为食的昆虫及其宿主的增殖在很大程度上会相互平行。这项研究采用系统发育方法来探究这样一个前提,即澳大利亚的干旱化以及随后适应干旱的宿主植物群的扩张和变化,对专门以这些植物为食的昆虫的多样化产生影响。
似然比检验表明,在两个共同辐射的、专食同一组宿主物种的造瘿诱导物种复合体中存在硬分子多歧分类的可能性。在一个推断向多脉属祖先宿主物种转变的相邻分支处,显示出明显的树不对称性。按时间划分的谱系多样化图表明,专食多脉属宿主的瘿蓟马在第四纪气候循环期间,不同程度地经历了一个物种形成的爆发期。年代学分析表明,相思树上造瘿诱导蓟马的起源时间大约在中新世,距今仅1000万年,当时澳大利亚首次形成真正的干旱景观。
宿主植物的多样化和宿主的空间异质性增加了澳大利亚相思树上瘿蓟马的专业化、资源分配和未被占据的生态位可用性的潜力。