Suppr超能文献

DHHC9在微卫星稳定和不稳定的人类结直肠癌亚组中的差异表达。

Differential expression of DHHC9 in microsatellite stable and instable human colorectal cancer subgroups.

作者信息

Mansilla F, Birkenkamp-Demtroder K, Kruhøffer M, Sørensen F B, Andersen C L, Laiho P, Aaltonen L A, Verspaget H W, Orntoft T F

机构信息

Molecular Diagnostic Laboratory, Department of Clinical Biochemistry, Aarhus University Hospital/Skejby, Brendstrupgaardsvej 100, DK-8200 Arhus N, Denmark.

出版信息

Br J Cancer. 2007 Jun 18;96(12):1896-903. doi: 10.1038/sj.bjc.6603818. Epub 2007 May 22.

Abstract

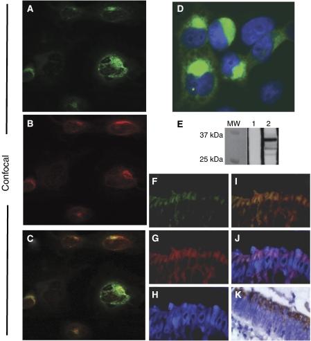
Microarray analysis on pooled samples has previously identified ZDHHC9 (DHHC9) to be upregulated in colon adenocarcinoma compared to normal colon mucosa. Analyses of 168 samples from proximal and distal adenocarcinomas using U133plus2.0 microarrays validated these findings, showing a significant two-fold (log 2) upregulation of DHHC9 transcript (P<10(-6)). The upregulation was more striking in microsatellite stable (MSS), than in microsatellite instable (MSI), tumours. Genes known to interact with DHHC9 as H-Ras or N-Ras did not show expression differences between MSS and MSI. Immunohistochemical analysis was performed on 60 colon adenocarcinomas, previously analysed on microarrays, as well as on tissue microarrays with 40 stage I-IV tumours and 46 tumours from different organ sites. DHHC9 protein was strongly expressed in MSS compared to MSI tumours, readily detectable in premalignant lesions, compared to the rare expression seen in normal mucosa. DHHC9 was specific for tumours of the gastrointestinal tract and localised to the Golgi apparatus, in vitro and in vivo. Overexpression of DHHC9 decreased the proliferation of SW480 and CaCo2 MSS cell lines significantly. In conclusion, DHHC9 is a gastrointestinal-related protein highly expressed in MSS colon tumours. The palmitoyl transferase activity, modifying N-Ras and H-Ras, suggests DHHC9 as a target for anticancer drug design.

摘要

对混合样本的微阵列分析先前已确定,与正常结肠黏膜相比,ZDHHC9(DHHC9)在结肠腺癌中上调。使用U133plus2.0微阵列对168份来自近端和远端腺癌的样本进行分析,验证了这些发现,显示DHHC9转录本显著上调两倍(log 2)(P<10(-6))。这种上调在微卫星稳定(MSS)肿瘤中比在微卫星不稳定(MSI)肿瘤中更明显。已知与DHHC9相互作用的基因如H-Ras或N-Ras在MSS和MSI之间未显示表达差异。对60例先前在微阵列上分析过的结肠腺癌以及包含40例I-IV期肿瘤和46例来自不同器官部位肿瘤的组织微阵列进行了免疫组织化学分析。与MSI肿瘤相比,DHHC9蛋白在MSS肿瘤中强烈表达,在癌前病变中易于检测到,而在正常黏膜中则罕见表达。DHHC9在体外和体内对胃肠道肿瘤具有特异性,定位于高尔基体。DHHC9的过表达显著降低了SW480和CaCo2 MSS细胞系的增殖。总之,DHHC9是一种在MSS结肠肿瘤中高表达的胃肠道相关蛋白。其棕榈酰转移酶活性可修饰N-Ras和H-Ras,提示DHHC9可作为抗癌药物设计的靶点。

https://cdn.ncbi.nlm.nih.gov/pmc/blobs/8416/2359975/f816492e278a/6603818f1.jpg

文献检索

告别复杂PubMed语法,用中文像聊天一样搜索,搜遍4000万医学文献。AI智能推荐,让科研检索更轻松。

立即免费搜索

文件翻译

保留排版,准确专业,支持PDF/Word/PPT等文件格式,支持 12+语言互译。

免费翻译文档

深度研究

AI帮你快速写综述,25分钟生成高质量综述,智能提取关键信息,辅助科研写作。

立即免费体验