Fang Lei, Adkins Becky, Deyev Vadim, Podack Eckhard R
Department of Microbiology and Immunology, Leonard Miller School of Medicine, University of Miami, Miami, FL 33136, USA.
J Exp Med. 2008 May 12;205(5):1037-48. doi: 10.1084/jem.20072528. Epub 2008 Apr 14.
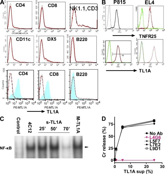
We identify the tumor necrosis factor receptor superfamily 25 (TNFRSF25)/TNFSF15 pair as critical trigger for allergic lung inflammation, which is a cardinal feature of asthma. TNFRSF25 (TNFR25) signals are required to exert T helper cell 2 (Th2) effector function in Th2-polarized CD4 cells and co-stimulate interleukin (IL)-13 production by glycosphingolipid-activated NKT cells. In vivo, antibody blockade of TNFSF15 (TL1A), which is the ligand for TNFR25, inhibits lung inflammation and production of Th2 cytokines such as IL-13, even when administered days after airway antigen exposure. Similarly, blockade of TNFR25 by a dominant-negative (DN) transgene, DN TNFR25, confers resistance to lung inflammation in mice. Allergic lung inflammation-resistant, NKT-deficient mice become susceptible upon adoptive transfer of wild-type NKT cells, but not after transfer of DN TNFR25 transgenic NKT cells. The TNFR25/TL1A pair appears to provide an early signal for Th2 cytokine production in the lung, and therefore may be a drug target in attempts to attenuate lung inflammation in asthmatics.
我们确定肿瘤坏死因子受体超家族25(TNFRSF25)/TNFSF15这一对分子是过敏性肺部炎症的关键触发因素,而过敏性肺部炎症是哮喘的主要特征。TNFRSF25(TNFR25)信号对于在Th2极化的CD4细胞中发挥辅助性T细胞2(Th2)效应功能以及共刺激糖鞘脂激活的NKT细胞产生白细胞介素(IL)-13是必需的。在体内,TNFR25的配体TNFSF15(TL1A)的抗体阻断可抑制肺部炎症以及Th2细胞因子如IL-13的产生,即使在气道抗原暴露数天后给药也是如此。同样,通过显性负性(DN)转基因DN TNFR25阻断TNFR25可使小鼠对肺部炎症产生抗性。对过敏性肺部炎症具有抗性的NKT缺陷小鼠在过继转移野生型NKT细胞后会变得易感,但在转移DN TNFR25转基因NKT细胞后则不会。TNFR25/TL1A这一对分子似乎为肺部Th2细胞因子的产生提供了早期信号,因此可能是减轻哮喘患者肺部炎症的药物靶点。