Streeck Hendrik, Li Bin, Poon Art F Y, Schneidewind Arne, Gladden Adrianne D, Power Karen A, Daskalakis Demetre, Bazner Suzane, Zuniga Rosario, Brander Christian, Rosenberg Eric S, Frost Simon D W, Altfeld Marcus, Allen Todd M
Partners AIDS Research Center, Massachusetts General Hospital, Harvard Medical School, Boston, MA 02114, USA.
J Exp Med. 2008 Aug 4;205(8):1789-96. doi: 10.1084/jem.20080281. Epub 2008 Jul 14.
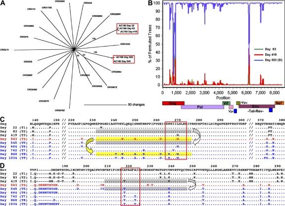
After acute HIV infection, CD8(+) T cells are able to control viral replication to a set point. This control is often lost after superinfection, although the mechanism behind this remains unclear. In this study, we illustrate in an HLA-B27(+) subject that loss of viral control after HIV superinfection coincides with rapid recombination events within two narrow regions of Gag and Env. Screening for CD8(+) T cell responses revealed that each of these recombination sites (approximately 50 aa) encompassed distinct regions containing two immunodominant CD8 epitopes (B27-KK10 in Gag and Cw1-CL9 in Env). Viral escape and the subsequent development of variant-specific de novo CD8(+) T cell responses against both epitopes were illustrative of the significant immune selection pressures exerted by both responses. Comprehensive analysis of the kinetics of CD8 responses and viral evolution indicated that the recombination events quickly facilitated viral escape from both dominant WT- and variant-specific responses. These data suggest that the ability of a superinfecting strain of HIV to overcome preexisting immune control may be related to its ability to rapidly recombine in critical regions under immune selection pressure. These data also support a role for cellular immune pressures in driving the selection of new recombinant forms of HIV.
急性HIV感染后,CD8(+) T细胞能够将病毒复制控制在一个设定点。尽管超级感染后这种控制通常会丧失,但其背后的机制仍不清楚。在本研究中,我们在一名HLA - B27(+)受试者中表明,HIV超级感染后病毒控制的丧失与Gag和Env两个狭窄区域内的快速重组事件同时发生。对CD8(+) T细胞反应的筛选显示,这些重组位点中的每一个(约50个氨基酸)都包含不同的区域,其中含有两个免疫显性CD8表位(Gag中的B27 - KK10和Env中的Cw1 - CL9)。病毒逃逸以及随后针对这两个表位的变体特异性新生CD8(+) T细胞反应的发展,说明了这两种反应所施加的显著免疫选择压力。对CD8反应动力学和病毒进化的综合分析表明,重组事件迅速促进了病毒从主要的野生型和变体特异性反应中逃逸。这些数据表明,HIV超级感染毒株克服先前存在的免疫控制的能力可能与其在免疫选择压力下在关键区域快速重组的能力有关。这些数据还支持细胞免疫压力在驱动HIV新重组形式选择中的作用。