• 文献检索
  • 文档翻译
  • 深度研究
  • 学术资讯
  • Suppr Zotero 插件Zotero 插件
  • 邀请有礼
  • 套餐&价格
  • 历史记录
应用&插件
Suppr Zotero 插件Zotero 插件浏览器插件Mac 客户端Windows 客户端微信小程序
定价
高级版会员购买积分包购买API积分包
服务
文献检索文档翻译深度研究API 文档MCP 服务
关于我们
关于 Suppr公司介绍联系我们用户协议隐私条款
关注我们

Suppr 超能文献

核心技术专利:CN118964589B侵权必究
粤ICP备2023148730 号-1Suppr @ 2026

文献检索

告别复杂PubMed语法,用中文像聊天一样搜索,搜遍4000万医学文献。AI智能推荐,让科研检索更轻松。

立即免费搜索

文件翻译

保留排版,准确专业,支持PDF/Word/PPT等文件格式,支持 12+语言互译。

免费翻译文档

深度研究

AI帮你快速写综述,25分钟生成高质量综述,智能提取关键信息,辅助科研写作。

立即免费体验

Tim-3表达定义了一类新型功能失调性T细胞群体,其在进展性HIV-1感染中的频率显著升高。

Tim-3 expression defines a novel population of dysfunctional T cells with highly elevated frequencies in progressive HIV-1 infection.

作者信息

Jones R Brad, Ndhlovu Lishomwa C, Barbour Jason D, Sheth Prameet M, Jha Aashish R, Long Brian R, Wong Jessica C, Satkunarajah Malathy, Schweneker Marc, Chapman Joan M, Gyenes Gabor, Vali Bahareh, Hyrcza Martin D, Yue Feng Yun, Kovacs Colin, Sassi Aref, Loutfy Mona, Halpenny Roberta, Persad Desmond, Spotts Gerald, Hecht Frederick M, Chun Tae-Wook, McCune Joseph M, Kaul Rupert, Rini James M, Nixon Douglas F, Ostrowski Mario A

机构信息

Department of Immunology, University of Toronto, Toronto, ON, Canada.

出版信息

J Exp Med. 2008 Nov 24;205(12):2763-79. doi: 10.1084/jem.20081398. Epub 2008 Nov 10.

DOI:10.1084/jem.20081398
PMID:19001139
原文链接:https://pmc.ncbi.nlm.nih.gov/articles/PMC2585847/
Abstract

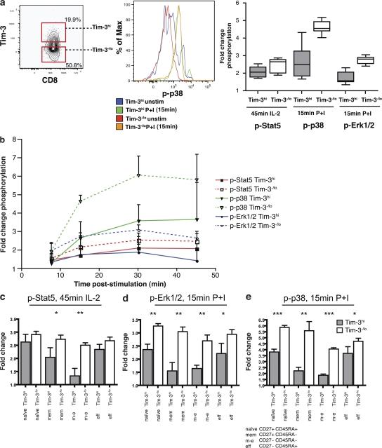
Progressive loss of T cell functionality is a hallmark of chronic infection with human immunodeficiency virus 1 (HIV-1). We have identified a novel population of dysfunctional T cells marked by surface expression of the glycoprotein Tim-3. The frequency of this population was increased in HIV-1-infected individuals to a mean of 49.4 +/- SD 12.9% of CD8(+) T cells expressing Tim-3 in HIV-1-infected chronic progressors versus 28.5 +/- 6.8% in HIV-1-uninfected individuals. Levels of Tim-3 expression on T cells from HIV-1-infected inviduals correlated positively with HIV-1 viral load and CD38 expression and inversely with CD4(+) T cell count. In progressive HIV-1 infection, Tim-3 expression was up-regulated on HIV-1-specific CD8(+) T cells. Tim-3-expressing T cells failed to produce cytokine or proliferate in response to antigen and exhibited impaired Stat5, Erk1/2, and p38 signaling. Blocking the Tim-3 signaling pathway restored proliferation and enhanced cytokine production in HIV-1-specific T cells. Thus, Tim-3 represents a novel target for the therapeutic reversal of HIV-1-associated T cell dysfunction.

摘要

T细胞功能的进行性丧失是人类免疫缺陷病毒1型(HIV-1)慢性感染的一个标志。我们已经鉴定出一群以糖蛋白Tim-3的表面表达为特征的功能失调的T细胞。在HIV-1感染的个体中,这群细胞的频率增加,在HIV-1感染的慢性进展者中,表达Tim-3的CD8(+) T细胞平均占49.4 +/-标准差12.9%,而在未感染HIV-1的个体中为28.5 +/- 6.8%。来自HIV-1感染个体的T细胞上Tim-3的表达水平与HIV-1病毒载量和CD38表达呈正相关,与CD4(+) T细胞计数呈负相关。在进行性HIV-1感染中,HIV-1特异性CD8(+) T细胞上的Tim-3表达上调。表达Tim-3的T细胞不能产生细胞因子或对抗原作出增殖反应,并且Stat5、Erk1/2和p38信号传导受损。阻断Tim-3信号通路可恢复HIV-1特异性T细胞的增殖并增强细胞因子的产生。因此,Tim-3代表了逆转HIV-1相关T细胞功能障碍的一个新的治疗靶点。

https://cdn.ncbi.nlm.nih.gov/pmc/blobs/0140/2585847/79b7914d4d47/jem2052763f09.jpg
https://cdn.ncbi.nlm.nih.gov/pmc/blobs/0140/2585847/f4f4a877ab30/jem2052763f01.jpg
https://cdn.ncbi.nlm.nih.gov/pmc/blobs/0140/2585847/ac3f26c54655/jem2052763f02.jpg
https://cdn.ncbi.nlm.nih.gov/pmc/blobs/0140/2585847/4a6a7ba6ebf8/jem2052763f03.jpg
https://cdn.ncbi.nlm.nih.gov/pmc/blobs/0140/2585847/a76a13038571/jem2052763f04.jpg
https://cdn.ncbi.nlm.nih.gov/pmc/blobs/0140/2585847/fd3adc3ca17f/jem2052763f05.jpg
https://cdn.ncbi.nlm.nih.gov/pmc/blobs/0140/2585847/3f6470e07447/jem2052763f06.jpg
https://cdn.ncbi.nlm.nih.gov/pmc/blobs/0140/2585847/90305642d87a/jem2052763f07.jpg
https://cdn.ncbi.nlm.nih.gov/pmc/blobs/0140/2585847/357779cb029f/jem2052763f08.jpg
https://cdn.ncbi.nlm.nih.gov/pmc/blobs/0140/2585847/79b7914d4d47/jem2052763f09.jpg
https://cdn.ncbi.nlm.nih.gov/pmc/blobs/0140/2585847/f4f4a877ab30/jem2052763f01.jpg
https://cdn.ncbi.nlm.nih.gov/pmc/blobs/0140/2585847/ac3f26c54655/jem2052763f02.jpg
https://cdn.ncbi.nlm.nih.gov/pmc/blobs/0140/2585847/4a6a7ba6ebf8/jem2052763f03.jpg
https://cdn.ncbi.nlm.nih.gov/pmc/blobs/0140/2585847/a76a13038571/jem2052763f04.jpg
https://cdn.ncbi.nlm.nih.gov/pmc/blobs/0140/2585847/fd3adc3ca17f/jem2052763f05.jpg
https://cdn.ncbi.nlm.nih.gov/pmc/blobs/0140/2585847/3f6470e07447/jem2052763f06.jpg
https://cdn.ncbi.nlm.nih.gov/pmc/blobs/0140/2585847/90305642d87a/jem2052763f07.jpg
https://cdn.ncbi.nlm.nih.gov/pmc/blobs/0140/2585847/357779cb029f/jem2052763f08.jpg
https://cdn.ncbi.nlm.nih.gov/pmc/blobs/0140/2585847/79b7914d4d47/jem2052763f09.jpg

相似文献

1
Tim-3 expression defines a novel population of dysfunctional T cells with highly elevated frequencies in progressive HIV-1 infection.Tim-3表达定义了一类新型功能失调性T细胞群体,其在进展性HIV-1感染中的频率显著升高。
J Exp Med. 2008 Nov 24;205(12):2763-79. doi: 10.1084/jem.20081398. Epub 2008 Nov 10.
2
HCV-specific T cells in HCV/HIV co-infection show elevated frequencies of dual Tim-3/PD-1 expression that correlate with liver disease progression.HCV/HIV 共感染患者体内的 HCV 特异性 T 细胞表现出高水平的 Tim-3/PD-1 共表达,与肝脏疾病进展相关。
Eur J Immunol. 2010 Sep;40(9):2493-505. doi: 10.1002/eji.201040340.
3
Tim-3 negatively regulates cytotoxicity in exhausted CD8+ T cells in HIV infection.Tim-3 负向调节 HIV 感染中耗竭 CD8+T 细胞的细胞毒性。
PLoS One. 2012;7(7):e40146. doi: 10.1371/journal.pone.0040146. Epub 2012 Jul 5.
4
Antigen-independent induction of Tim-3 expression on human T cells by the common γ-chain cytokines IL-2, IL-7, IL-15, and IL-21 is associated with proliferation and is dependent on the phosphoinositide 3-kinase pathway.共同γ链细胞因子 IL-2、IL-7、IL-15 和 IL-21 非抗原依赖性诱导人 T 细胞表达 Tim-3 与其增殖相关,并依赖于磷酸肌醇 3-激酶途径。
J Immunol. 2012 Apr 15;188(8):3745-56. doi: 10.4049/jimmunol.1102609. Epub 2012 Mar 14.
5
HIV infection deregulates Tim-3 expression on innate cells: combination antiretroviral therapy results in partial restoration.HIV 感染导致先天细胞上 Tim-3 表达失调:联合抗逆转录病毒疗法可部分恢复。
J Acquir Immune Defic Syndr. 2013 Jun 1;63(2):161-7. doi: 10.1097/QAI.0b013e318285cf13.
6
Exhaustion of Activated CD8 T Cells Predicts Disease Progression in Primary HIV-1 Infection.活化CD8 T细胞耗竭预示着原发性HIV-1感染的疾病进展。
PLoS Pathog. 2016 Jul 14;12(7):e1005661. doi: 10.1371/journal.ppat.1005661. eCollection 2016 Jul.
7
Tim-3 blocking rescue macrophage and T cell function against Mycobacterium tuberculosis infection in HIV+ patients.Tim-3阻断可挽救HIV阳性患者巨噬细胞和T细胞针对结核分枝杆菌感染的功能。
J Int AIDS Soc. 2015 Oct 19;18(1):20078. doi: 10.7448/IAS.18.1.20078. eCollection 2015.
8
Revisiting immune exhaustion during HIV infection.重新审视 HIV 感染期间的免疫衰竭。
Curr HIV/AIDS Rep. 2011 Mar;8(1):4-11. doi: 10.1007/s11904-010-0066-0.
9
Age-related expansion of Tim-3 expressing T cells in vertically HIV-1 infected children.Tim-3 表达的 T 细胞在垂直感染 HIV-1 的儿童中随年龄增长而扩增。
PLoS One. 2012;7(9):e45733. doi: 10.1371/journal.pone.0045733. Epub 2012 Sep 24.
10
TIMs: central regulators of immune responses.T细胞免疫球蛋白黏蛋白分子:免疫反应的核心调节因子
J Exp Med. 2008 Nov 24;205(12):2699-701. doi: 10.1084/jem.20082429. Epub 2008 Nov 17.

引用本文的文献

1
HIV-1 controllers possess a unique CD8+ T cell activation phenotype and loss of control is associated with increased expression of exhaustion markers.HIV-1 控制者具有独特的 CD8+ T 细胞活化表型,而控制能力的丧失与耗竭标志物表达增加有关。
PLoS One. 2025 Aug 28;20(8):e0328706. doi: 10.1371/journal.pone.0328706. eCollection 2025.
2
Modulates the Expansion of Terminally Exhausted CD4 and CD8 T-Cells in Individuals with HIV-TB Co-Infection.调节HIV-TB合并感染个体中终末耗竭的CD4和CD8 T细胞的扩增。
Pathogens. 2025 Aug 11;14(8):802. doi: 10.3390/pathogens14080802.
3
Immune cell exhaustion and apoptotic markers in major depressive disorder: Effects of in vitro cannabidiol administration.

本文引用的文献

1
Antigen load and viral sequence diversification determine the functional profile of HIV-1-specific CD8+ T cells.抗原负载和病毒序列多样化决定了HIV-1特异性CD8 + T细胞的功能特征。
PLoS Med. 2008 May 6;5(5):e100. doi: 10.1371/journal.pmed.0050100.
2
HIV-induced changes in T cell signaling pathways.人类免疫缺陷病毒(HIV)引起的T细胞信号通路变化。
J Immunol. 2008 May 15;180(10):6490-500. doi: 10.4049/jimmunol.180.10.6490.
3
Lack of TIM-3 immunoregulation in multiple sclerosis.多发性硬化症中TIM-3免疫调节的缺失
重度抑郁症中的免疫细胞耗竭与凋亡标志物:体外给予大麻二酚的影响
Brain Behav Immun Health. 2025 Jul 19;48:101066. doi: 10.1016/j.bbih.2025.101066. eCollection 2025 Oct.
4
Understanding the HIV-specific T-cell response to immune checkpoint blockade: what can we learn from cancer immunotherapy?了解HIV特异性T细胞对免疫检查点阻断的反应:我们能从癌症免疫治疗中学到什么?
Curr Opin HIV AIDS. 2025 Sep 1;20(5):441-448. doi: 10.1097/COH.0000000000000957. Epub 2025 Jul 18.
5
Surface downmodulation of TIM3 safeguards healthy cells but not acute myeloid leukemia from CAR T-cell therapy.TIM3的表面下调可保护健康细胞,但不能保护急性髓性白血病免受CAR T细胞疗法的影响。
Hemasphere. 2025 Jul 13;9(7):e70155. doi: 10.1002/hem3.70155. eCollection 2025 Jul.
6
Intratumoral amino acid insufficiency limits CD8 T-cell effector function.肿瘤内氨基酸不足会限制CD8 T细胞的效应功能。
bioRxiv. 2025 May 1:2025.04.28.651077. doi: 10.1101/2025.04.28.651077.
7
Finetuning Type I Interferon Signaling to Enhance T Cell Immunity in HIV Infection.微调I型干扰素信号以增强HIV感染中的T细胞免疫
Viruses. 2025 May 29;17(6):774. doi: 10.3390/v17060774.
8
Natural Resistance to HIV Infection: Role of Immune Activation.对HIV感染的天然抵抗力:免疫激活的作用。
Immun Inflamm Dis. 2025 Feb;13(2):e70138. doi: 10.1002/iid3.70138.
9
Contrasting roles of PSGL-1 and PD-1 in regulating T-cell exhaustion and function during chronic viral infection.PSGL-1和PD-1在慢性病毒感染期间调节T细胞耗竭和功能中的相反作用。
J Virol. 2025 Mar 18;99(3):e0224224. doi: 10.1128/jvi.02242-24. Epub 2025 Feb 6.
10
Targeting Ikaros and Aiolos with pomalidomide fails to reactivate or induce apoptosis of the latent HIV reservoir.用泊马度胺靶向伊卡洛斯和爱奥洛斯未能重新激活或诱导潜伏性HIV储存库的细胞凋亡。
J Virol. 2025 Mar 18;99(3):e0167624. doi: 10.1128/jvi.01676-24. Epub 2025 Feb 4.
J Immunol. 2008 Apr 1;180(7):4409-14. doi: 10.4049/jimmunol.180.7.4409.
4
Relationship between T cell activation and CD4+ T cell count in HIV-seropositive individuals with undetectable plasma HIV RNA levels in the absence of therapy.在未接受治疗且血浆HIV RNA水平检测不到的HIV血清阳性个体中,T细胞活化与CD4+ T细胞计数之间的关系。
J Infect Dis. 2008 Jan 1;197(1):126-33. doi: 10.1086/524143.
5
4-1BBL induces TNF receptor-associated factor 1-dependent Bim modulation in human T cells and is a critical component in the costimulation-dependent rescue of functionally impaired HIV-specific CD8 T cells.4-1BBL在人T细胞中诱导肿瘤坏死因子受体相关因子1依赖性的Bim调节,并且是功能受损的HIV特异性CD8 T细胞共刺激依赖性拯救中的关键组分。
J Immunol. 2007 Dec 15;179(12):8252-63. doi: 10.4049/jimmunol.179.12.8252.
6
Promotion of tissue inflammation by the immune receptor Tim-3 expressed on innate immune cells.天然免疫细胞上表达的免疫受体Tim-3对组织炎症的促进作用。
Science. 2007 Nov 16;318(5853):1141-3. doi: 10.1126/science.1148536.
7
T cell responses to human endogenous retroviruses in HIV-1 infection.HIV-1感染中T细胞对人类内源性逆转录病毒的反应。
PLoS Pathog. 2007 Nov;3(11):e165. doi: 10.1371/journal.ppat.0030165.
8
Intensification of a suppressive HAART regimen increases CD4 counts and decreases CD8+ T-cell activation.强化抑制性高效抗逆转录病毒疗法(HAART)方案可增加CD4细胞计数并降低CD8 + T细胞活化。
Clin Immunol. 2008 Mar;126(3):315-21. doi: 10.1016/j.clim.2007.10.002. Epub 2007 Nov 9.
9
SIV-specific CD8+ T cells express high levels of PD1 and cytokines but have impaired proliferative capacity in acute and chronic SIVmac251 infection.在急性和慢性SIVmac251感染中,SIV特异性CD8 + T细胞表达高水平的程序性死亡受体1(PD1)和细胞因子,但增殖能力受损。
Blood. 2007 Aug 1;110(3):928-36. doi: 10.1182/blood-2007-01-069112. Epub 2007 Apr 17.
10
TIM-3 in autoimmunity.自身免疫中的T细胞免疫球蛋白黏蛋白分子3(TIM-3)
Curr Opin Immunol. 2006 Dec;18(6):665-9. doi: 10.1016/j.coi.2006.09.009. Epub 2006 Oct 2.