Lee Ji Y, Huerta Patricio T, Zhang Jie, Kowal Czeslawa, Bertini Eva, Volpe Bruce T, Diamond Betty
Albert Einstein College of Medicine, Department of Microbiology & Immunology, Bronx, NY 10461, USA.
Nat Med. 2009 Jan;15(1):91-6. doi: 10.1038/nm.1892. Epub 2008 Dec 14.
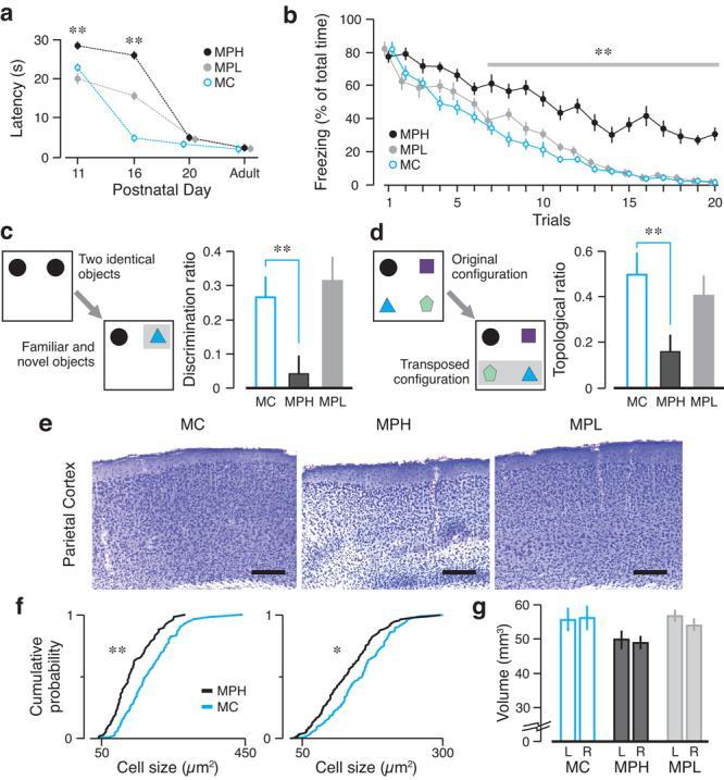
Systemic lupus erythematosus (SLE) is an autoimmune disease mediated by autoantibodies and preferentially affecting women of childbearing age. Because the offspring of mothers with SLE show a high frequency of learning disorders, we hypothesized that maternally transferred autoantibodies that bind DNA and the N-methyl-D-aspartate receptor (NMDAR) could have a pathogenic role during fetal brain development. Here we describe a maternal SLE mouse model wherein pregnant dams harbored DNA-specific, NMDAR-specific autoantibodies throughout gestation. High titers of these autoantibodies in maternal circulation led to histological abnormalities in fetal brain and subsequent cognitive impairments in adult offspring. These data support a paradigm in which in utero exposure to neurotoxic autoantibodies causes abnormal brain development with long-term consequences. This paradigm may apply to multiple congenital neuropsychiatric disorders.
系统性红斑狼疮(SLE)是一种由自身抗体介导的自身免疫性疾病,育龄女性更易患病。由于患有SLE的母亲的后代出现学习障碍的频率较高,我们推测,母体传递的与DNA和N-甲基-D-天冬氨酸受体(NMDAR)结合的自身抗体可能在胎儿大脑发育过程中具有致病作用。在此,我们描述了一种母体SLE小鼠模型,其中怀孕的母鼠在整个妊娠期都携带DNA特异性、NMDAR特异性自身抗体。母体循环中这些自身抗体的高滴度导致胎儿大脑组织学异常以及成年后代随后出现认知障碍。这些数据支持了一种范式,即子宫内暴露于神经毒性自身抗体可导致大脑发育异常并产生长期后果。这种范式可能适用于多种先天性神经精神疾病。