Suppr超能文献

通过裂殖酵母中一种G蛋白偶联葡萄糖受体的葡萄糖信号传导的促衰老作用。

Pro-aging effects of glucose signaling through a G protein-coupled glucose receptor in fission yeast.

作者信息

Roux Antoine E, Leroux Alexandre, Alaamery Manal A, Hoffman Charles S, Chartrand Pascal, Ferbeyre Gerardo, Rokeach Luis A

机构信息

Department of Biochemistry, Université de Montréal, Montréal, Québec, Canada.

出版信息

PLoS Genet. 2009 Mar;5(3):e1000408. doi: 10.1371/journal.pgen.1000408. Epub 2009 Mar 6.

Abstract

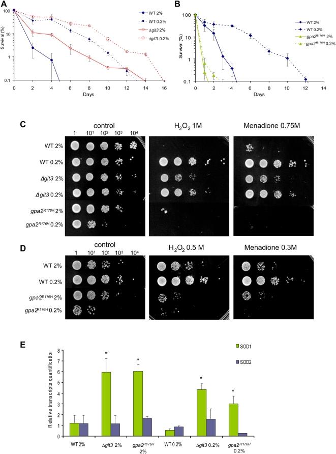
Glucose is the preferred carbon and energy source in prokaryotes, unicellular eukaryotes, and metazoans. However, excess of glucose has been associated with several diseases, including diabetes and the less understood process of aging. On the contrary, limiting glucose (i.e., calorie restriction) slows aging and age-related diseases in most species. Understanding the mechanism by which glucose limits life span is therefore important for any attempt to control aging and age-related diseases. Here, we use the yeast Schizosaccharomyces pombe as a model to study the regulation of chronological life span by glucose. Growth of S. pombe at a reduced concentration of glucose increased life span and oxidative stress resistance as reported before for many other organisms. Surprisingly, loss of the Git3 glucose receptor, a G protein-coupled receptor, also increased life span in conditions where glucose consumption was not affected. These results suggest a role for glucose-signaling pathways in life span regulation. In agreement, constitutive activation of the Galpha subunit acting downstream of Git3 accelerated aging in S. pombe and inhibited the effects of calorie restriction. A similar pro-aging effect of glucose was documented in mutants of hexokinase, which cannot metabolize glucose and, therefore, are exposed to constitutive glucose signaling. The pro-aging effect of glucose signaling on life span correlated with an increase in reactive oxygen species and a decrease in oxidative stress resistance and respiration rate. Likewise, the anti-aging effect of both calorie restriction and the Deltagit3 mutation was accompanied by increased respiration and lower reactive oxygen species production. Altogether, our data suggest an important role for glucose signaling through the Git3/PKA pathway to regulate S. pombe life span.

摘要

葡萄糖是原核生物、单细胞真核生物和后生动物首选的碳源和能源。然而,过量的葡萄糖与多种疾病有关,包括糖尿病以及人们了解较少的衰老过程。相反,限制葡萄糖(即热量限制)可减缓大多数物种的衰老及与年龄相关的疾病。因此,了解葡萄糖限制寿命的机制对于任何控制衰老及与年龄相关疾病的尝试都很重要。在此,我们以粟酒裂殖酵母为模型,研究葡萄糖对时序寿命的调控。如之前在许多其他生物体中所报道的那样,粟酒裂殖酵母在较低葡萄糖浓度下生长可延长寿命并增强抗氧化应激能力。令人惊讶的是,G蛋白偶联受体Git3葡萄糖受体的缺失,在不影响葡萄糖消耗的情况下也能延长寿命。这些结果表明葡萄糖信号通路在寿命调控中发挥作用。与此一致的是,在Git3下游起作用的Gα亚基的组成型激活加速了粟酒裂殖酵母的衰老,并抑制了热量限制的作用。在己糖激酶突变体中也记录到了类似的葡萄糖促衰老作用,这些突变体无法代谢葡萄糖,因此会受到组成型葡萄糖信号的影响。葡萄糖信号对寿命的促衰老作用与活性氧的增加、抗氧化应激能力和呼吸速率的降低相关。同样,热量限制和Δgit3突变的抗衰老作用都伴随着呼吸增加和活性氧产生减少。总之,我们的数据表明通过Git3/PKA途径的葡萄糖信号在调控粟酒裂殖酵母寿命方面具有重要作用。

https://cdn.ncbi.nlm.nih.gov/pmc/blobs/3671/2646135/426c8d3fc38e/pgen.1000408.g001.jpg

文献AI研究员

20分钟写一篇综述,助力文献阅读效率提升50倍。

立即体验

用中文搜PubMed

大模型驱动的PubMed中文搜索引擎

马上搜索

文档翻译

学术文献翻译模型,支持多种主流文档格式。

立即体验