Suppr超能文献

通过数字基因组足迹法对体内蛋白质-DNA相互作用进行全球图谱绘制。

Global mapping of protein-DNA interactions in vivo by digital genomic footprinting.

作者信息

Hesselberth Jay R, Chen Xiaoyu, Zhang Zhihong, Sabo Peter J, Sandstrom Richard, Reynolds Alex P, Thurman Robert E, Neph Shane, Kuehn Michael S, Noble William S, Fields Stanley, Stamatoyannopoulos John A

机构信息

Department of Genome Sciences, University of Washington, Seattle, USA.

出版信息

Nat Methods. 2009 Apr;6(4):283-9. doi: 10.1038/nmeth.1313. Epub 2009 Mar 22.

Abstract

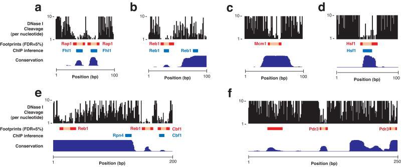
The orchestrated binding of transcriptional activators and repressors to specific DNA sequences in the context of chromatin defines the regulatory program of eukaryotic genomes. We developed a digital approach to assay regulatory protein occupancy on genomic DNA in vivo by dense mapping of individual DNase I cleavages from intact nuclei using massively parallel DNA sequencing. Analysis of >23 million cleavages across the Saccharomyces cerevisiae genome revealed thousands of protected regulatory protein footprints, enabling de novo derivation of factor binding motifs and the identification of hundreds of new binding sites for major regulators. We observed striking correspondence between single-nucleotide resolution DNase I cleavage patterns and protein-DNA interactions determined by crystallography. The data also yielded a detailed view of larger chromatin features including positioned nucleosomes flanking factor binding regions. Digital genomic footprinting should be a powerful approach to delineate the cis-regulatory framework of any organism with an available genome sequence.

摘要

转录激活因子和阻遏因子在染色质环境中与特定DNA序列的协同结合定义了真核生物基因组的调控程序。我们开发了一种数字化方法,通过使用大规模平行DNA测序对完整细胞核中单个DNase I切割位点进行密集定位,来检测体内调控蛋白在基因组DNA上的占据情况。对酿酒酵母基因组中超过2300万个切割位点的分析揭示了数千个受保护的调控蛋白足迹,从而能够从头推导因子结合基序并鉴定主要调控因子的数百个新结合位点。我们观察到单核苷酸分辨率的DNase I切割模式与通过晶体学确定的蛋白质-DNA相互作用之间存在显著对应关系。这些数据还提供了更大染色质特征的详细视图,包括因子结合区域两侧定位的核小体。数字基因组足迹分析应该是描绘任何具有可用基因组序列的生物体顺式调控框架的有力方法。

https://cdn.ncbi.nlm.nih.gov/pmc/blobs/fc86/2668528/6a1826efba88/nihms97769f1.jpg

文献AI研究员

20分钟写一篇综述,助力文献阅读效率提升50倍。

立即体验

用中文搜PubMed

大模型驱动的PubMed中文搜索引擎

马上搜索

文档翻译

学术文献翻译模型,支持多种主流文档格式。

立即体验