Salinas Sara, Bilsland Lynsey G, Henaff Daniel, Weston Anne E, Keriel Anne, Schiavo Giampietro, Kremer Eric J
Molecular NeuroPathobiology Laboratory, Cancer Research UK London Research Institute, London, United Kingdom.
PLoS Pathog. 2009 May;5(5):e1000442. doi: 10.1371/journal.ppat.1000442. Epub 2009 May 22.
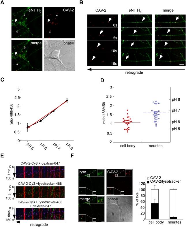
Axonal transport is responsible for the movement of signals and cargo between nerve termini and cell bodies. Pathogens also exploit this pathway to enter and exit the central nervous system. In this study, we characterised the binding, endocytosis and axonal transport of an adenovirus (CAV-2) that preferentially infects neurons. Using biochemical, cell biology, genetic, ultrastructural and live-cell imaging approaches, we show that interaction with the neuronal membrane correlates with coxsackievirus and adenovirus receptor (CAR) surface expression, followed by endocytosis involving clathrin. In axons, long-range CAV-2 motility was bidirectional with a bias for retrograde transport in nonacidic Rab7-positive organelles. Unexpectedly, we found that CAR was associated with CAV-2 vesicles that also transported cargo as functionally distinct as tetanus toxin, neurotrophins, and their receptors. These results suggest that a single axonal transport carrier is capable of transporting functionally distinct cargoes that target different membrane compartments in the soma. We propose that CAV-2 transport is dictated by an innate trafficking of CAR, suggesting an unsuspected function for this adhesion protein during neuronal homeostasis.
轴突运输负责信号和货物在神经末梢与细胞体之间的移动。病原体也利用这一途径进出中枢神经系统。在本研究中,我们对一种优先感染神经元的腺病毒(CAV-2)的结合、内吞作用和轴突运输进行了表征。使用生物化学、细胞生物学、遗传学、超微结构和活细胞成像方法,我们发现与神经元膜的相互作用与柯萨奇病毒和腺病毒受体(CAR)的表面表达相关,随后是涉及网格蛋白的内吞作用。在轴突中,CAV-2的长距离运动是双向的,在非酸性Rab7阳性细胞器中逆行运输占优势。出乎意料的是,我们发现CAR与CAV-2囊泡相关,这些囊泡还运输功能上截然不同的货物,如破伤风毒素、神经营养因子及其受体。这些结果表明,单个轴突运输载体能够运输靶向胞体中不同膜区室的功能不同的货物。我们提出,CAV-2的运输由CAR的固有运输决定,这表明这种粘附蛋白在神经元稳态过程中具有意想不到的功能。