Suppr超能文献

缺血再灌注损伤视网膜中IRE1α及应激相关信号转导蛋白表达增加。

Increased expression of IRE1alpha and stress-related signal transduction proteins in ischemia-reperfusion injured retina.

作者信息

Hata Natsuyo, Oshitari Toshiyuki, Yokoyama Akiko, Mitamura Yoshinori, Yamamoto Shuichi

机构信息

Department of Ophthalmology and Visual Science, Chiba University, Graduate School of Medicine, Chuo-ku, Chiba, Japan.

出版信息

Clin Ophthalmol. 2008 Dec;2(4):743-52. doi: 10.2147/opth.s3009.

Abstract

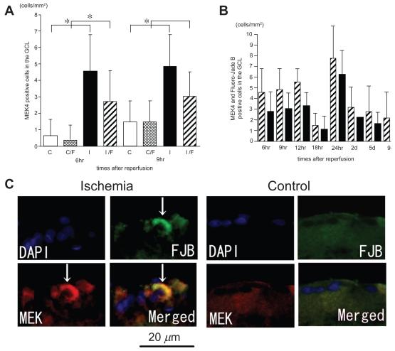
The purpose of this study was to determine whether the expression of ER stress-related factors IRE1alpha, apoptosis signal-regulating kinase 1 (ASK1), SAPK/ERK kinase 1 (SEK1) and c-Jun N-terminal kinase (JNK) is associated with the damaged retinal neurons induced by ischemia-reperfusion injury. After 60 minutes of ischemia, the rat retinas were reperfused, and retinas were isolated and fixed after 6, 9, 12, 18, and 24 hours, and 2, 5, and 9 days of reperfusion. Cryosections were immunostained with Fluoro-Jade B, a degenerating neuron marker to label degenerating neurons. Semi-quantitative analysis of the expression of IRE1alpha, ASK1, SEK1, and JNK were performed in both control and ischemic retinas. In ischemic retinas, the intensities of IRE1alpha immunoreactivity in the ganglion cell layer (GCL) were significantly higher than in the control retinas. In ischemic retinas, the numbers of SEK1-, ASK1-, and JNK-positive cells were significantly increased in the GCL compared to those in the control retinas. In addition, the cells that were positive for SEK1-, ASK1-, and JNK were also positive for Fluoro-Jade B-positive cells. These results indicate that the increased expression of ER stress-related factors was, in part, associated with the retinal neuronal abnormalities after ischemia-reperfusion injury in rat retinas.

摘要

本研究的目的是确定内质网应激相关因子肌醇需求酶1α(IRE1α)、凋亡信号调节激酶1(ASK1)、丝裂原活化蛋白激酶/细胞外信号调节激酶激酶1(SEK1)和c-Jun氨基末端激酶(JNK)的表达是否与缺血再灌注损伤诱导的视网膜神经元损伤相关。缺血60分钟后,对大鼠视网膜进行再灌注,并在再灌注6、9、12、18和24小时以及2、5和9天后分离并固定视网膜。用Fluoro-Jade B(一种变性神经元标记物)对冰冻切片进行免疫染色,以标记变性神经元。对对照视网膜和缺血视网膜中IRE1α、ASK1、SEK1和JNK的表达进行半定量分析。在缺血视网膜中,神经节细胞层(GCL)中IRE1α免疫反应强度显著高于对照视网膜。在缺血视网膜中,与对照视网膜相比,GCL中SEK1、ASK1和JNK阳性细胞数量显著增加。此外,SEK1、ASK1和JNK阳性的细胞也为Fluoro-Jade B阳性细胞。这些结果表明,内质网应激相关因子表达增加部分与大鼠视网膜缺血再灌注损伤后的视网膜神经元异常有关。

https://cdn.ncbi.nlm.nih.gov/pmc/blobs/7ca6/2699777/26a89443221f/co-2-743f1.jpg

文献AI研究员

20分钟写一篇综述,助力文献阅读效率提升50倍。

立即体验

用中文搜PubMed

大模型驱动的PubMed中文搜索引擎

马上搜索

文档翻译

学术文献翻译模型,支持多种主流文档格式。

立即体验