Institute of Evolutionary Biology, University of Edinburgh, Ashworth Laboratories, Kings Buildings, West Mains Road, Edinburgh EH9 3JT, UK.
Proc Biol Sci. 2010 Jan 7;277(1678):35-44. doi: 10.1098/rspb.2009.1472. Epub 2009 Oct 7.
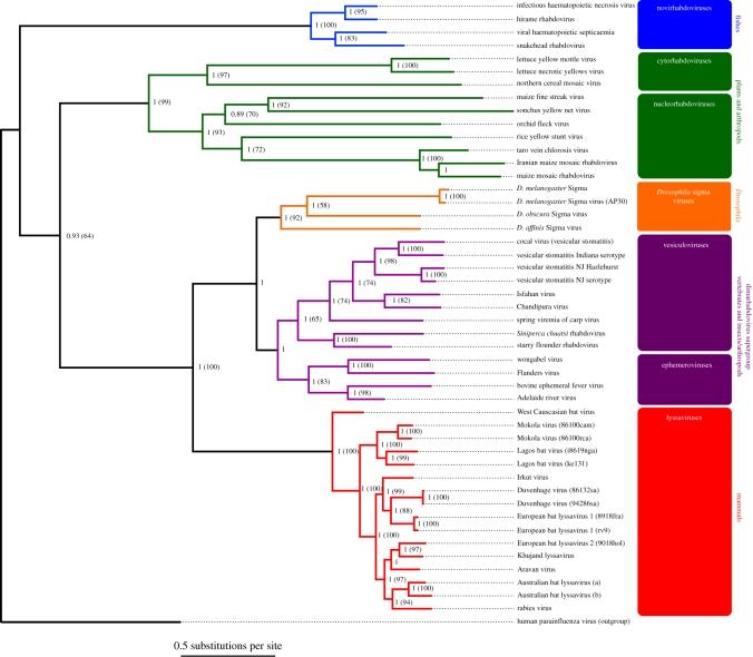
The sigma virus (DMelSV), which is a natural pathogen of Drosophila melanogaster, is the only Drosophila-specific rhabdovirus that has been described. We have discovered two new rhabdoviruses, D. obscura and D. affinis, which we have named DObsSV and DAffSV, respectively. We sequenced the complete genomes of DObsSV and DMelSV, and the L gene from DAffSV. Combining these data with sequences from a wide range of other rhabdoviruses, we found that the three sigma viruses form a distinct clade which is a sister group to the Dimarhabdovirus supergroup, and the high levels of divergence between these viruses suggest that they deserve to be recognized as a new genus. Furthermore, our analysis produced the most robustly supported phylogeny of the Rhabdoviridae to date, allowing us to reconstruct the major transitions that have occurred during the evolution of the family. Our data suggest that the bias towards research into plants and vertebrates means that much of the diversity of rhabdoviruses has been missed, and rhabdoviruses may be common pathogens of insects.
西格玛病毒(DMelSV)是一种自然寄生于黑腹果蝇的病原体,是唯一被描述的果蝇特异性杆状病毒。我们发现了两种新的杆状病毒,D. obscura 和 D. affinis,分别命名为 DObsSV 和 DAffSV。我们对 DObsSV 和 DMelSV 的完整基因组以及 DAffSV 的 L 基因进行了测序。结合这些数据和来自广泛其他杆状病毒的序列,我们发现这三种西格玛病毒形成了一个独特的分支,是迪马尔哈多病毒超组的姐妹群,这些病毒之间的高度差异表明它们应该被认为是一个新属。此外,我们的分析产生了迄今为止最有力支持的 Rhabdoviridae 系统发育树,使我们能够重建家族进化过程中发生的主要转变。我们的数据表明,偏向于对植物和脊椎动物的研究意味着杆状病毒的多样性很大程度上被忽视了,杆状病毒可能是昆虫的常见病原体。