University of Hohenheim, Institute of Physiology, Stuttgart, Germany.
Int J Biol Sci. 2009 Dec 3;5(7):745-57. doi: 10.7150/ijbs.5.745.
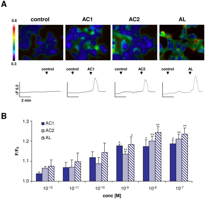
Male moths respond to conspecific female-released pheromones with remarkable sensitivity and specificity, due to highly specialized chemosensory neurons in their antennae. In Antheraea silkmoths, three types of sensory neurons have been described, each responsive to one of three pheromone components. Since also three different pheromone binding proteins (PBPs) have been identified, the antenna of Antheraea seems to provide a unique model system for detailed analyzes of the interplay between the various elements underlying pheromone reception. Efforts to identify pheromone receptors of Antheraea polyphemus have led to the identification of a candidate pheromone receptor (ApolOR1). This receptor was found predominantly expressed in male antennae, specifically in neurons located beneath pheromone-sensitive sensilla trichodea. The ApolOR1-expressing cells were found to be surrounded by supporting cells co-expressing all three ApolPBPs. The response spectrum of ApolOR1 was assessed by means of calcium imaging using HEK293-cells stably expressing the receptor. It was found that at nanomolar concentrations ApolOR1-cells responded to all three pheromones when the compounds were solubilized by DMSO and also when DMSO was substituted by one of the three PBPs. However, at picomolar concentrations, cells responded only in the presence of the subtype ApolPBP2 and the pheromone (E,Z)-6,11-hexadecadienal. These results are indicative of a specific interplay of a distinct pheromone component with an appropriate binding protein and its related receptor subtype, which may be considered as basis for the remarkable sensitivity and specificity of the pheromone detection system.
雄性飞蛾对同种雌性释放的信息素表现出惊人的敏感性和特异性,这要归功于它们触角上高度专业化的化学感觉神经元。在天蚕蛾中,已经描述了三种感觉神经元,每种神经元都对三种信息素成分中的一种有反应。由于也已经鉴定出三种不同的信息素结合蛋白(PBPs),因此天蚕蛾的触角似乎为详细分析信息素接受所涉及的各种元素之间的相互作用提供了一个独特的模型系统。鉴定天蚕蛾 polyphemus 的信息素受体的努力导致了候选信息素受体(ApolOR1)的鉴定。该受体主要在雄性触角中表达,特别是在对信息素敏感的毛状感器(trichodea)下的神经元中表达。发现 ApolOR1 表达细胞被共同表达所有三种 ApolPBPs 的支持细胞包围。通过使用稳定表达受体的 HEK293 细胞进行钙成像来评估 ApolOR1 的反应谱。发现 ApolOR1 细胞在纳摩尔浓度下对所有三种信息素都有反应,当化合物用 DMSO 溶解时,以及当 DMSO 被三种 PBPs 之一替代时也是如此。然而,在皮摩尔浓度下,只有在存在亚型 ApolPBP2 和信息素 (E,Z)-6,11-十六碳二烯醛时,细胞才会有反应。这些结果表明,一种特定的信息素成分与适当的结合蛋白及其相关的受体亚型之间存在特定的相互作用,这可以被认为是信息素检测系统具有惊人的敏感性和特异性的基础。