Suppr超能文献

蛇线粒体基因组:系统发育关系以及扩展分类群采样对线粒体基因组进化解释的意义。

Snake mitochondrial genomes: phylogenetic relationships and implications of extended taxon sampling for interpretations of mitogenomic evolution.

机构信息

Division of Evolutionary Molecular Systematics, Department of Cell and Organism Biology, University of Lund, 22362 Lund, Sweden.

出版信息

BMC Genomics. 2010 Jan 7;11:14. doi: 10.1186/1471-2164-11-14.

Abstract

BACKGROUND

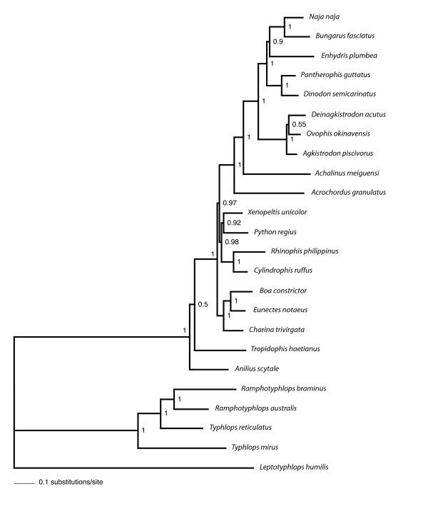
Snake mitochondrial genomes are of great interest in understanding mitogenomic evolution because of gene duplications and rearrangements and the fast evolutionary rate of their genes compared to other vertebrates. Mitochondrial gene sequences have also played an important role in attempts to resolve the contentious phylogenetic relationships of especially the early divergences among alethinophidian snakes. Two recent innovative studies found dramatic gene- and branch-specific relative acceleration in snake protein-coding gene evolution, particularly along internal branches leading to Serpentes and Alethinophidia. It has been hypothesized that some of these rate shifts are temporally (and possibly causally) associated with control region duplication and/or major changes in ecology and anatomy.

RESULTS

The near-complete mitochondrial (mt) genomes of three henophidian snakes were sequenced: Anilius scytale, Rhinophis philippinus, and Charina trivirgata. All three genomes share a duplicated control region and translocated tRNALEU, derived features found in all alethinophidian snakes studied to date. The new sequence data were aligned with mt genome data for 21 other species of snakes and used in phylogenetic analyses. Phylogenetic results agreed with many other studies in recovering several robust clades, including Colubroidea, Caenophidia, and Cylindrophiidae+Uropeltidae. Nodes within Henophidia that have been difficult to resolve robustly in previous analyses remained uncompellingly resolved here. Comparisons of relative rates of evolution of rRNA vs. protein-coding genes were conducted by estimating branch lengths across the tree. Our expanded sampling revealed dramatic acceleration along the branch leading to Typhlopidae, particularly long rRNA terminal branches within Scolecophidia, and that most of the dramatic acceleration in protein-coding gene rate along Serpentes and Alethinophidia branches occurred before Anilius diverged from other alethinophidians.

CONCLUSIONS

Mitochondrial gene sequence data alone may not be able to robustly resolve basal divergences among alethinophidian snakes. Taxon sampling plays an important role in identifying mitogenomic evolutionary events within snakes, and in testing hypotheses explaining their origin. Dramatic rate shifts in mitogenomic evolution occur within Scolecophidia as well as Alethinophidia, thus falsifying the hypothesis that these shifts in snakes are associated exclusively with evolution of a non-burrowing lifestyle, macrostomatan feeding ecology and/or duplication of the control region, both restricted to alethinophidians among living snakes.

摘要

背景

由于基因重复和重排以及基因相对于其他脊椎动物的快速进化率,蛇的线粒体基因组在理解线粒体基因组进化方面非常有趣。线粒体基因序列在试图解决特别是 Alethinophidia 蛇早期分支之间有争议的系统发育关系方面也发挥了重要作用。最近的两项创新性研究发现,蛇蛋白质编码基因进化的剧烈基因和分支特异性相对加速,特别是在导致 Serpentes 和 Alethinophidia 的内部分支上。有人假设,其中一些速率变化在时间上(可能是因果关系)与控制区重复和/或生态和解剖学的重大变化有关。

结果

我们对三种 Henophidian 蛇的近乎完整的线粒体(mt)基因组进行了测序:Anilius scytale、Rhinophis philippinus 和 Charina trivirgata。所有三个基因组都共享一个重复的控制区和移位的 tRNALEU,这是迄今为止研究的所有 Alethinophidia 蛇中发现的衍生特征。新的序列数据与 21 种其他蛇类的 mt 基因组数据进行了对齐,并用于系统发育分析。系统发育结果与许多其他研究一致,恢复了几个稳健的分支,包括 Colubroidea、Caenophidia 和 Cylindrophiidae+Uropeltidae。在以前的分析中难以稳健地解决的 Henophidia 内部节点在这里仍然没有说服力。通过估计树中的分支长度来比较 rRNA 与蛋白质编码基因的相对进化率。我们的扩展采样揭示了在 Typhlopidae 分支上的剧烈加速,特别是 Scolecophidia 内 rRNA 末端分支的剧烈加速,并且在 Serpentes 和 Alethinophidia 分支上蛋白质编码基因速率的大多数剧烈加速发生在 Anilius 从其他 Alethinophidian 分支分化之前。

结论

单独的线粒体基因序列数据可能无法稳健地解决 Alethinophidian 蛇内部的基本分歧。分类群采样在确定蛇类中线粒体基因组进化事件以及检验解释其起源的假说方面发挥着重要作用。在 Scolecophidia 和 Alethinophidia 中都发生了剧烈的线粒体基因组进化速率变化,因此否定了这些变化仅与非穴居生活方式、大口生态和/或控制区重复的进化相关的假说,这些变化在现存蛇类中仅局限于 Alethinophidia。

https://cdn.ncbi.nlm.nih.gov/pmc/blobs/a99a/2820454/02d2ce2c2d52/1471-2164-11-14-1.jpg

文献AI研究员

20分钟写一篇综述,助力文献阅读效率提升50倍。

立即体验

用中文搜PubMed

大模型驱动的PubMed中文搜索引擎

马上搜索

文档翻译

学术文献翻译模型,支持多种主流文档格式。

立即体验