Suppr超能文献

有证据表明,一种蛋白质束缚参与了躯体触觉。

Evidence for a protein tether involved in somatic touch.

机构信息

Department of Neuroscience, Max-Delbrück Center for Molecular Medicine and Charité Universitätsmedizin Berlin, Berlin-Buch, Germany.

出版信息

EMBO J. 2010 Feb 17;29(4):855-67. doi: 10.1038/emboj.2009.398. Epub 2010 Jan 14.

Abstract

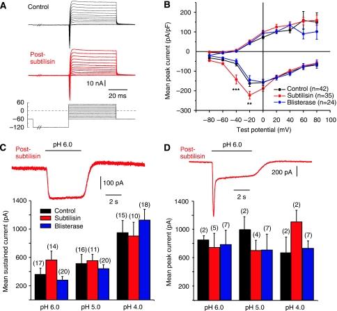
The gating of ion channels by mechanical force underlies the sense of touch and pain. The mode of gating of mechanosensitive ion channels in vertebrate touch receptors is unknown. Here we show that the presence of a protein link is necessary for the gating of mechanosensitive currents in all low-threshold mechanoreceptors and some nociceptors of the dorsal root ganglia (DRG). Using TEM, we demonstrate that a protein filament with of length approximately 100 nm is synthesized by sensory neurons and may link mechanosensitive ion channels in sensory neurons to the extracellular matrix. Brief treatment of sensory neurons with non-specific and site-specific endopeptidases destroys the protein tether and abolishes mechanosensitive currents in sensory neurons without affecting electrical excitability. Protease-sensitive tethers are also required for touch-receptor function in vivo. Thus, unlike the majority of nociceptors, cutaneous mechanoreceptors require a distinct protein tether to transduce mechanical stimuli.

摘要

机械力对离子通道的门控作用是触觉和疼痛产生的基础。脊椎动物机械敏感感受器中机械敏感离子通道的门控模式尚不清楚。本文中,我们发现蛋白连接的存在对于所有低阈值机械感受器和背根神经节(DRG)中一些伤害感受器中机械敏感电流的门控作用是必需的。利用 TEM,我们证明了长度约为 100nm 的蛋白丝是由感觉神经元合成的,它可能将机械敏感离子通道与细胞外基质联系起来。短暂的用非特异性和位点特异性内肽酶处理感觉神经元会破坏蛋白连接,并在不影响神经元电兴奋性的情况下消除感觉神经元中的机械敏感电流。蛋白酶敏感的连接物对于感觉神经元的活体触觉感受器功能也是必需的。因此,与大多数伤害感受器不同,皮肤机械感受器需要一个独特的蛋白连接来转导机械刺激。

https://cdn.ncbi.nlm.nih.gov/pmc/blobs/0a14/2829170/1a7f5cf9449d/emboj2009398f1.jpg

文献检索

告别复杂PubMed语法,用中文像聊天一样搜索,搜遍4000万医学文献。AI智能推荐,让科研检索更轻松。

立即免费搜索

文件翻译

保留排版,准确专业,支持PDF/Word/PPT等文件格式,支持 12+语言互译。

免费翻译文档

深度研究

AI帮你快速写综述,25分钟生成高质量综述,智能提取关键信息,辅助科研写作。

立即免费体验