Suppr超能文献

系统发生基因组学揭示了真菌非核糖体肽合成酶的亚家族及其进化关系。

Phylogenomics reveals subfamilies of fungal nonribosomal peptide synthetases and their evolutionary relationships.

机构信息

Department of Plant Pathology & Plant-Microbe Biology, 334 Plant Science Bldg, Cornell University, Ithaca, NY, 14853, USA.

出版信息

BMC Evol Biol. 2010 Jan 26;10:26. doi: 10.1186/1471-2148-10-26.

Abstract

BACKGROUND

Nonribosomal peptide synthetases (NRPSs) are multimodular enzymes, found in fungi and bacteria, which biosynthesize peptides without the aid of ribosomes. Although their metabolite products have been the subject of intense investigation due to their life-saving roles as medicinals and injurious roles as mycotoxins and virulence factors, little is known of the phylogenetic relationships of the corresponding NRPSs or whether they can be ranked into subgroups of common function. We identified genes (NPS) encoding NRPS and NRPS-like proteins in 38 fungal genomes and undertook phylogenomic analyses in order to identify fungal NRPS subfamilies, assess taxonomic distribution, evaluate levels of conservation across subfamilies, and address mechanisms of evolution of multimodular NRPSs. We also characterized relationships of fungal NRPSs, a representative sampling of bacterial NRPSs, and related adenylating enzymes, including alpha-aminoadipate reductases (AARs) involved in lysine biosynthesis in fungi.

RESULTS

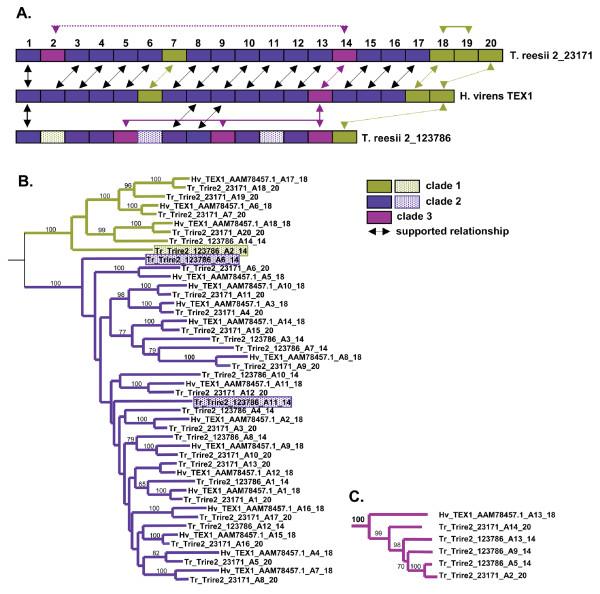
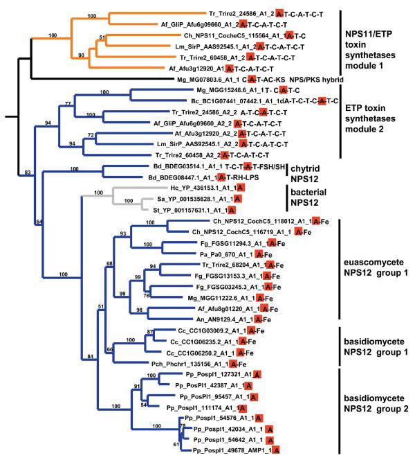
Phylogenomic analysis identified nine major subfamilies of fungal NRPSs which fell into two main groups: one corresponds to NPS genes encoding primarily mono/bi-modular enzymes which grouped with bacterial NRPSs and the other includes genes encoding primarily multimodular and exclusively fungal NRPSs. AARs shared a closer phylogenetic relationship to NRPSs than to other acyl-adenylating enzymes. Phylogenetic analyses and taxonomic distribution suggest that several mono/bi-modular subfamilies arose either prior to, or early in, the evolution of fungi, while two multimodular groups appear restricted to and expanded in fungi. The older mono/bi-modular subfamilies show conserved domain architectures suggestive of functional conservation, while multimodular NRPSs, particularly those unique to euascomycetes, show a diversity of architectures and of genetic mechanisms generating this diversity.

CONCLUSIONS

This work is the first to characterize subfamilies of fungal NRPSs. Our analyses suggest that mono/bi-modular NRPSs have more ancient origins and more conserved domain architectures than most multimodular NRPSs. It also demonstrates that the alpha-aminoadipate reductases involved in lysine biosynthesis in fungi are closely related to mono/bi-modular NRPSs. Several groups of mono/bi-modular NRPS metabolites are predicted to play more pivotal roles in cellular metabolism than products of multimodular NRPSs. In contrast, multimodular subfamilies of NRPSs are of more recent origin, are restricted to fungi, show less stable domain architectures, and biosynthesize metabolites which perform more niche-specific functions than mono/bi-modular NRPS products. The euascomycete-only NRPS subfamily, in particular, shows evidence for extensive gain and loss of domains suggestive of the contribution of domain duplication and loss in responding to niche-specific pressures.

摘要

背景

非核糖体肽合成酶(NRPSs)是多模块酶,存在于真菌和细菌中,它们在没有核糖体帮助的情况下生物合成肽。尽管它们的代谢产物由于作为救命药物和作为霉菌毒素和毒力因子的有害作用而成为研究的热点,但对于相应的 NRPSs 的系统发育关系或它们是否可以分为具有共同功能的亚科知之甚少。我们在 38 个真菌基因组中鉴定了编码 NRPS 和 NRPS 样蛋白的基因(NPS),并进行了基因组分析,以鉴定真菌 NRPS 亚科,评估分类分布,评估亚科间的保守程度,并探讨多模块 NRPSs 的进化机制。我们还描述了真菌 NRPSs、细菌 NRPSs 的代表性样本以及相关的腺苷酸化酶(包括参与真菌赖氨酸生物合成的α-氨基己二酸还原酶(AAR))之间的关系。

结果

基因组分析确定了 9 个主要的真菌 NRPS 亚科,分为两组:一组对应于主要编码单/双模块酶的 NPS 基因,这些基因与细菌 NRPSs 聚在一起,另一组包括主要编码多模块和仅真菌 NRPSs 的基因。AAR 与 NRPSs 的系统发育关系比与其他酰基腺苷酸化酶更密切。系统发育分析和分类分布表明,一些单/双模块亚科要么在真菌进化之前或早期就出现了,而两个多模块组似乎仅限于真菌并在真菌中扩张。较旧的单/双模块亚科显示出保守的结构域架构,暗示功能保守,而多模块 NRPSs,特别是那些仅存在于真核生物中的 NRPSs,显示出多样性的结构和产生这种多样性的遗传机制。

结论

这项工作是首次对真菌 NRPS 亚科进行特征描述。我们的分析表明,单/双模块 NRPSs 的起源比大多数多模块 NRPSs 更古老,结构域架构也更保守。它还表明,参与真菌赖氨酸生物合成的α-氨基己二酸还原酶与单/双模块 NRPSs 密切相关。几种单/双模块 NRPS 代谢物的预测在细胞代谢中发挥更关键的作用,而不是多模块 NRPS 产物的作用。相比之下,NRPS 的多模块亚科起源较晚,仅限于真菌,结构域架构稳定性较差,生物合成的代谢物比单/双模块 NRPS 产物更具有特定生态位的功能。特别是真核生物特有的 NRPS 亚科,有证据表明结构域的广泛获得和丧失表明了结构域复制和丧失在应对特定生态位压力方面的贡献。

https://cdn.ncbi.nlm.nih.gov/pmc/blobs/6055/2823734/03ea622171de/1471-2148-10-26-1.jpg

文献检索

告别复杂PubMed语法,用中文像聊天一样搜索,搜遍4000万医学文献。AI智能推荐,让科研检索更轻松。

立即免费搜索

文件翻译

保留排版,准确专业,支持PDF/Word/PPT等文件格式,支持 12+语言互译。

免费翻译文档

深度研究

AI帮你快速写综述,25分钟生成高质量综述,智能提取关键信息,辅助科研写作。

立即免费体验