• 文献检索
  • 文档翻译
  • 深度研究
  • 学术资讯
  • Suppr Zotero 插件Zotero 插件
  • 邀请有礼
  • 套餐&价格
  • 历史记录
应用&插件
Suppr Zotero 插件Zotero 插件浏览器插件Mac 客户端Windows 客户端微信小程序
定价
高级版会员购买积分包购买API积分包
服务
文献检索文档翻译深度研究API 文档MCP 服务
关于我们
关于 Suppr公司介绍联系我们用户协议隐私条款
关注我们

Suppr 超能文献

核心技术专利:CN118964589B侵权必究
粤ICP备2023148730 号-1Suppr @ 2026

文献检索

告别复杂PubMed语法,用中文像聊天一样搜索,搜遍4000万医学文献。AI智能推荐,让科研检索更轻松。

立即免费搜索

文件翻译

保留排版,准确专业,支持PDF/Word/PPT等文件格式,支持 12+语言互译。

免费翻译文档

深度研究

AI帮你快速写综述,25分钟生成高质量综述,智能提取关键信息,辅助科研写作。

立即免费体验

流式细胞术评价药物对疟原虫配子体的抗疟活性。

Flow cytometry for the evaluation of anti-plasmodial activity of drugs on Plasmodium falciparum gametocytes.

机构信息

Université de Toulouse-3, LPSNPR (Laboratoire Pharmacochimie des Substances Naturelles et Pharmacophores Redox), Toulouse, France.

出版信息

Malar J. 2010 Feb 11;9:49. doi: 10.1186/1475-2875-9-49.

DOI:10.1186/1475-2875-9-49
PMID:20149239
原文链接:https://pmc.ncbi.nlm.nih.gov/articles/PMC2830217/
Abstract

BACKGROUND

The activity of promising anti-malarial drugs against Plasmodium gametocytes is hard to evaluate even in vitro. This is because visual examination of stained smears, which is commonly used, is not totally convenient. In the current study, flow cytometry has been used to study the effect of established anti-malarial drugs against sexual stages obtained from W2 strain of Plasmodium falciparum. Gametocytes were treated for 48 h with different drug concentrations and the gametocytaemia was then determined by flow cytometry and compared with visual estimation by microscopy.

RESULTS AND CONCLUSIONS

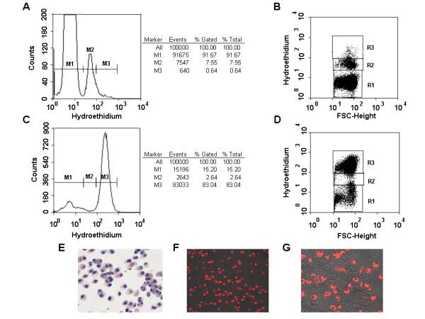
Initially gametocytaemia was evaluated either using light microscopy or flow cytometry. A direct correlation (r2 = 0.9986) was obtained. Two distinct peaks were observed on cytometry histograms and were attributed to gametocyte populations. The activities of established anti-malarial compounds were then measured by flow cytometry and the results were equivalent to those obtained using light microscopy. Primaquine and artemisinin had IC50 of 17.6 microM and 1.0 microM, respectively. Gametocyte sex was apparently distinguishable by flow cytometry as evaluated after induction of exflagellation by xanthurenic acid. These data form the basis of further studies for developing new methods in drug discovery to decrease malaria transmission.

摘要

背景

即使在体外,有前景的抗疟药物对疟原虫配子体的活性也难以评估。这是因为常用的染色涂片目视检查并不完全方便。在本研究中,使用流式细胞术研究了从恶性疟原虫 W2 株获得的性阶段对已建立的抗疟药物的作用。用不同药物浓度处理配子体 48 小时,然后通过流式细胞术和显微镜目视估计来确定配子体血症,并进行比较。

结果和结论

最初使用显微镜或流式细胞术评估配子体血症。直接获得了相关性(r2 = 0.9986)。在细胞仪的直方图上观察到两个明显的峰,归因于配子体群体。然后通过流式细胞术测量已建立的抗疟化合物的活性,结果与使用显微镜观察获得的结果相当。伯氨喹和青蒿素的 IC50 分别为 17.6μM 和 1.0μM。黄嘌呤酸诱导出芽后,通过流式细胞术显然可以区分配子体的性别。这些数据为开发新的药物发现方法以减少疟疾传播的进一步研究奠定了基础。

https://cdn.ncbi.nlm.nih.gov/pmc/blobs/671a/2830217/6462e732ea11/1475-2875-9-49-3.jpg
https://cdn.ncbi.nlm.nih.gov/pmc/blobs/671a/2830217/204f4dfc785f/1475-2875-9-49-1.jpg
https://cdn.ncbi.nlm.nih.gov/pmc/blobs/671a/2830217/3fc7d9e1bef0/1475-2875-9-49-2.jpg
https://cdn.ncbi.nlm.nih.gov/pmc/blobs/671a/2830217/6462e732ea11/1475-2875-9-49-3.jpg
https://cdn.ncbi.nlm.nih.gov/pmc/blobs/671a/2830217/204f4dfc785f/1475-2875-9-49-1.jpg
https://cdn.ncbi.nlm.nih.gov/pmc/blobs/671a/2830217/3fc7d9e1bef0/1475-2875-9-49-2.jpg
https://cdn.ncbi.nlm.nih.gov/pmc/blobs/671a/2830217/6462e732ea11/1475-2875-9-49-3.jpg

相似文献

1
Flow cytometry for the evaluation of anti-plasmodial activity of drugs on Plasmodium falciparum gametocytes.流式细胞术评价药物对疟原虫配子体的抗疟活性。
Malar J. 2010 Feb 11;9:49. doi: 10.1186/1475-2875-9-49.
2
Revisiting the circulation time of Plasmodium falciparum gametocytes: molecular detection methods to estimate the duration of gametocyte carriage and the effect of gametocytocidal drugs.重新审视恶性疟原虫配子体的循环时间:用于估计配子体携带时间的分子检测方法和配子体杀灭药物的效果。
Malar J. 2010 May 24;9:136. doi: 10.1186/1475-2875-9-136.
3
Primaquine for reducing Plasmodium falciparum transmission.伯氨喹用于减少恶性疟原虫传播。
Cochrane Database Syst Rev. 2012 Sep 12(9):CD008152. doi: 10.1002/14651858.CD008152.pub2.
4
Sustained efficacy of artesunate-sulfadoxine-pyrimethamine against Plasmodium falciparum in Yemen and a renewed call for an adjunct single dose primaquine to clear gametocytes.青蒿琥酯-磺胺多辛-乙胺嘧啶在也门对恶性疟原虫的持续疗效以及再次呼吁使用单剂量伯氨喹作为辅助药物以清除配子体。
Malar J. 2016 May 27;15(1):295. doi: 10.1186/s12936-016-1344-0.
5
Methylene blue induced morphological deformations in Plasmodium falciparum gametocytes: implications for transmission-blocking.亚甲蓝诱导恶性疟原虫配子体形态畸形:对阻断传播的影响。
Malar J. 2018 Jan 8;17(1):11. doi: 10.1186/s12936-017-2153-9.
6
Plasmodium falciparum gametocyte dynamics in areas of different malaria endemicity.不同疟疾流行程度地区的恶性疟原虫配子体动态
Malar J. 2008 Dec 3;7:249. doi: 10.1186/1475-2875-7-249.
7
A flow cytometry-based quantitative drug sensitivity assay for all Plasmodium falciparum gametocyte stages.一种基于流式细胞术的针对所有恶性疟原虫配子体阶段的定量药物敏感性检测方法。
PLoS One. 2014 Apr 15;9(4):e93825. doi: 10.1371/journal.pone.0093825. eCollection 2014.
8
The effect of primaquine on gametocyte development and clearance in the treatment of uncomplicated falciparum malaria with dihydroartemisinin-piperaquine in South sumatra, Western indonesia: an open-label, randomized, controlled trial.在印度尼西亚西苏门答腊用二氢青蒿素-哌喹治疗无并发症恶性疟原虫疟疾时,伯氨喹对配子体发育和清除的影响:一项开放标签、随机、对照试验。
Clin Infect Dis. 2013 Mar;56(5):685-93. doi: 10.1093/cid/cis959. Epub 2012 Nov 21.
9
Monitoring for Plasmodium falciparum drug resistance to artemisinin and artesunate in Binh Phuoc Province, Vietnam: 1998-2009.监测越南平定省恶性疟原虫对青蒿素和青蒿琥酯的耐药性:1998-2009 年。
Malar J. 2010 Jun 24;9:181. doi: 10.1186/1475-2875-9-181.
10
[Therapeutic efficacy of a regimen of artesunate-mefloquine-primaquine treatment for Plasmodium falciparum malaria and treatment effects on gametocytic development].青蒿琥酯-甲氟喹-伯氨喹治疗方案对恶性疟原虫疟疾的治疗效果及对配子体发育的治疗作用
Biomedica. 2009 Jun;29(2):307-19.

引用本文的文献

1
Natural products as transmission-blocking agents against malaria: a comprehensive review of bioactive compounds and their therapeutic potential.天然产物作为疟疾传播阻断剂:生物活性化合物及其治疗潜力的全面综述。
Malar J. 2025 May 26;24(1):164. doi: 10.1186/s12936-025-05395-6.
2
Progress and challenges in the use of fluorescence-based flow cytometric assays for anti-malarial drug susceptibility tests.荧光流式细胞术检测抗疟药物敏感性试验的进展与挑战。
Malar J. 2021 Jan 21;20(1):57. doi: 10.1186/s12936-021-03591-8.
3
Novel Method for the Separation of Male and Female Gametocytes of the Malaria Parasite That Enables Biological and Drug Discovery.

本文引用的文献

1
A green fluorescent protein-based assay for determining gametocyte production in Plasmodium falciparum.一种基于绿色荧光蛋白的用于测定恶性疟原虫配子体产生的检测方法。
Mol Biochem Parasitol. 2009 Feb;163(2):123-6. doi: 10.1016/j.molbiopara.2008.10.004. Epub 2008 Nov 5.
2
Design, synthesis, and biological activities of conformationally restricted analogs of primaquine with a 1,10-phenanthroline framework.具有1,10-菲咯啉骨架的伯氨喹构象受限类似物的设计、合成及生物活性
Bioorg Med Chem Lett. 2008 Aug 15;18(16):4666-9. doi: 10.1016/j.bmcl.2008.07.013. Epub 2008 Jul 10.
3
Concentration and purification by magnetic separation of the erythrocytic stages of all human Plasmodium species.
新型方法可分离疟疾寄生虫的雄配子体和雌配子体,有助于生物学和药物发现。
mSphere. 2020 Aug 12;5(4):e00671-20. doi: 10.1128/mSphere.00671-20.
4
Alsinol, an arylamino alcohol derivative active against Plasmodium, Babesia, Trypanosoma, and Leishmania: past and new outcomes.阿尔西诺醇,一种对疟原虫、巴贝斯虫、锥虫和利什曼原虫有活性的芳基氨基醇衍生物:过去与新的研究成果
Parasitol Res. 2020 Oct;119(10):3503-3515. doi: 10.1007/s00436-020-06832-y. Epub 2020 Aug 8.
5
Primaquine or other 8-aminoquinolines for reducing Plasmodium falciparum transmission.用于减少恶性疟原虫传播的伯氨喹或其他8-氨基喹啉类药物。
Cochrane Database Syst Rev. 2018 Feb 2;2(2):CD008152. doi: 10.1002/14651858.CD008152.pub5.
6
Life-span of in vitro differentiated Plasmodium falciparum gametocytes.体外分化疟原虫配子体的寿命。
Malar J. 2017 Aug 11;16(1):330. doi: 10.1186/s12936-017-1986-6.
7
Adaptation and optimization of a fluorescence-based assay for in vivo antimalarial drug screening.用于体内抗疟药物筛选的基于荧光的检测方法的适配与优化。
Parasitol Res. 2017 Jul;116(7):1955-1962. doi: 10.1007/s00436-017-5477-z. Epub 2017 May 16.
8
Susceptibility Testing of Medically Important Parasites.医学重要寄生虫的药敏试验
Clin Microbiol Rev. 2017 Jul;30(3):647-669. doi: 10.1128/CMR.00111-16.
9
A novel validated assay to support the discovery of new anti-malarial gametocytocidal agents.一种经过验证的新型检测方法,用于支持新型抗疟配子体杀灭剂的发现。
Malar J. 2016 Jul 22;15(1):385. doi: 10.1186/s12936-016-1429-9.
10
Gametocyte clearance dynamics following oral artesunate treatment of uncomplicated falciparum malaria in Malian children.在马里儿童中,口服青蒿琥酯治疗单纯性恶性疟原虫疟疾后的配子体清除动力学。
Parasite. 2016;23:3. doi: 10.1051/parasite/2016003. Epub 2016 Feb 2.
通过磁选对所有人类疟原虫物种的红细胞阶段进行浓缩和纯化。
Malar J. 2008 Mar 5;7:45. doi: 10.1186/1475-2875-7-45.
4
Monitoring Plasmodium falciparum growth and development by UV flow cytometry using an optimized Hoechst-thiazole orange staining strategy.使用优化的 Hoechst-噻唑橙染色策略,通过紫外流式细胞术监测恶性疟原虫的生长和发育。
Cytometry A. 2008 Jun;73(6):546-54. doi: 10.1002/cyto.a.20541.
5
Re-evaluating acridine orange for rapid flow cytometric enumeration of parasitemia in malaria-infected rodents.重新评估吖啶橙用于疟原虫感染啮齿动物中疟原虫血症的快速流式细胞术计数。
Cytometry A. 2007 Sep;71(9):662-7. doi: 10.1002/cyto.a.20406.
6
Development and validation of flow cytometric measurement for parasitemia in cultures of P. falciparum vitally stained with YOYO-1.用于对经YOYO-1活体染色的恶性疟原虫培养物中疟原虫血症进行流式细胞术测量的方法的开发与验证。
Cytometry A. 2007 May;71(5):297-307. doi: 10.1002/cyto.a.20380.
7
Trioxaquines are new antimalarial agents active on all erythrocytic forms, including gametocytes.三氧喹啉是新型抗疟药,对所有红细胞内期疟原虫包括配子体均有活性。
Antimicrob Agents Chemother. 2007 Apr;51(4):1463-72. doi: 10.1128/AAC.00967-06. Epub 2007 Jan 22.
8
Set regulation in asexual and sexual Plasmodium parasites reveals a novel mechanism of stage-specific expression.无性和有性疟原虫中的调控机制揭示了一种阶段特异性表达的新机制。
Mol Microbiol. 2006 May;60(4):870-82. doi: 10.1111/j.1365-2958.2006.05141.x.
9
Proteome analysis of separated male and female gametocytes reveals novel sex-specific Plasmodium biology.对分离出的雄配子体和雌配子体进行蛋白质组分析,揭示了疟原虫新的性别特异性生物学特性。
Cell. 2005 Jun 3;121(5):675-87. doi: 10.1016/j.cell.2005.03.027.
10
Gametocytogenesis: the puberty of Plasmodium falciparum.配子体形成:恶性疟原虫的青春期。
Malar J. 2004 Jul 14;3:24. doi: 10.1186/1475-2875-3-24.