Suppr超能文献

脆性 X 智力低下蛋白调节成年神经干细胞/祖细胞的增殖和分化。

Fragile x mental retardation protein regulates proliferation and differentiation of adult neural stem/progenitor cells.

机构信息

Department of Neurosciences, University of New Mexico School of Medicine, Albuquerque, New Mexico, United States of America.

出版信息

PLoS Genet. 2010 Apr 8;6(4):e1000898. doi: 10.1371/journal.pgen.1000898.

Abstract

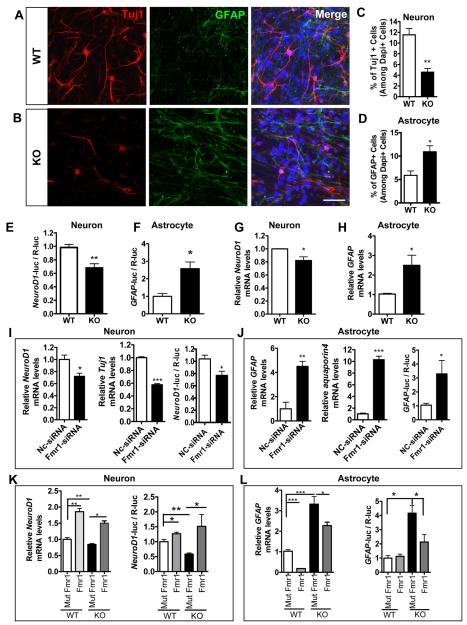
Fragile X syndrome (FXS), the most common form of inherited mental retardation, is caused by the loss of functional fragile X mental retardation protein (FMRP). FMRP is an RNA-binding protein that can regulate the translation of specific mRNAs. Adult neurogenesis, a process considered important for neuroplasticity and memory, is regulated at multiple molecular levels. In this study, we investigated whether Fmrp deficiency affects adult neurogenesis. We show that in a mouse model of fragile X syndrome, adult neurogenesis is indeed altered. The loss of Fmrp increases the proliferation and alters the fate specification of adult neural progenitor/stem cells (aNPCs). We demonstrate that Fmrp regulates the protein expression of several components critical for aNPC function, including CDK4 and GSK3beta. Dysregulation of GSK3beta led to reduced Wnt signaling pathway activity, which altered the expression of neurogenin1 and the fate specification of aNPCs. These data unveil a novel regulatory role for Fmrp and translational regulation in adult neurogenesis.

摘要

脆性 X 综合征(FXS)是最常见的遗传性智力障碍,由功能性脆性 X 智力低下蛋白(FMRP)的缺失引起。FMRP 是一种 RNA 结合蛋白,可调节特定 mRNA 的翻译。成人神经发生,被认为对神经可塑性和记忆很重要的过程,在多个分子水平上受到调节。在这项研究中,我们研究了 Fmrp 缺乏是否会影响成年神经发生。我们发现,在脆性 X 综合征的小鼠模型中,成年神经发生确实发生了改变。Fmrp 的缺失增加了成年神经前体细胞/干细胞(aNPC)的增殖,并改变了其命运特化。我们证明 Fmrp 调节了几个对 aNPC 功能至关重要的成分的蛋白表达,包括 CDK4 和 GSK3β。GSK3β 的失调导致 Wnt 信号通路活性降低,从而改变了神经基因 1 的表达和 aNPC 的命运特化。这些数据揭示了 Fmrp 在成年神经发生中的新的调节作用和翻译调控作用。

https://cdn.ncbi.nlm.nih.gov/pmc/blobs/75f1/2851565/52d557f629a2/pgen.1000898.g001.jpg

文献AI研究员

20分钟写一篇综述,助力文献阅读效率提升50倍。

立即体验

用中文搜PubMed

大模型驱动的PubMed中文搜索引擎

马上搜索

文档翻译

学术文献翻译模型,支持多种主流文档格式。

立即体验