Division of Infectious Diseases, Department of Pathology, Childrens Hospital Los Angeles and University of Southern California Keck School of Medicine, Los Angeles, CA 90027, USA.
J Exp Med. 2010 Jun 7;207(6):1307-19. doi: 10.1084/jem.20092265. Epub 2010 May 24.
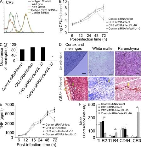
Ineffectiveness of antibiotics in treating neonatal Escherichia coli K1 meningitis and the emergence of antibiotic-resistant strains evidently warrants new prevention strategies. We observed that administration of interleukin (IL)-10 during high-grade bacteremia clears antibiotic-sensitive and -resistant E. coli from blood of infected mice. Micro-CT studies of brains from infected animals displayed gross morphological changes similar to those observed in infected human neonates. In mice, IL-10, but not antibiotic or anti-TNF antibody treatment prevented brain damage caused by E. coli. IL-10 administration elevated CR3 expression in neutrophils and macrophages of infected mice, whereas infected and untreated mice displayed increased expression of FcgammaRI and TLR2. Neutrophils or macrophages pretreated with IL-10 ex vivo exhibited a significantly greater microbicidal activity against E. coli compared with cells isolated from wild-type or IL-10-/- mice. The protective effect of IL-10 was abrogated when CR3 was knocked-down in vivo by siRNA. The increased expression of CR3 in phagocytes was caused by inhibition of prostaglandin E-2 (PGE-2) levels, which were significantly increased in neutrophils and macrophages upon E. coli infection. These findings describe a novel modality of IL-10-mediated E. coli clearance by diverting the entry of bacteria via CR3 and preventing PGE-2 formation in neonatal meningitis.
抗生素治疗新生儿大肠杆菌 K1 脑膜炎无效,且抗生素耐药菌株的出现显然需要新的预防策略。我们观察到,在高等级菌血症期间给予白细胞介素 (IL)-10 可清除感染小鼠血液中的抗生素敏感和耐药大肠杆菌。受感染动物大脑的微 CT 研究显示出与感染人类新生儿相似的大体形态变化。在小鼠中,IL-10 而不是抗生素或抗 TNF 抗体治疗可预防大肠杆菌引起的脑损伤。IL-10 给药可提高感染小鼠中性粒细胞和巨噬细胞中 CR3 的表达,而感染和未治疗的小鼠则显示出 FcγRI 和 TLR2 的表达增加。用 IL-10 预处理的中性粒细胞或巨噬细胞对大肠杆菌的杀菌活性明显高于从野生型或 IL-10-/-小鼠中分离的细胞。当体内通过 siRNA 敲低 CR3 时,IL-10 的保护作用被消除。吞噬细胞中 CR3 的表达增加是由于前列腺素 E-2 (PGE-2) 水平的抑制所致,大肠杆菌感染后中性粒细胞和巨噬细胞中的 PGE-2 水平显著增加。这些发现描述了一种通过 CR3 引导细菌进入并防止新生儿脑膜炎中 PGE-2 形成来介导 IL-10 清除大肠杆菌的新方法。