Suppr超能文献

体内基因表达的动态变化可预测接受他莫昔芬治疗的乳腺癌患者的预后。

Dynamic changes in gene expression in vivo predict prognosis of tamoxifen-treated patients with breast cancer.

机构信息

CRUK Cancer Research Centre and Academic Breast Unit, Institute of Genetics and Molecular Medicine, University of Edinburgh, Crewe Road South, Edinburgh, UK.

出版信息

Breast Cancer Res. 2010;12(3):R39. doi: 10.1186/bcr2593. Epub 2010 Jun 22.

Abstract

INTRODUCTION

Tamoxifen is the most widely prescribed anti-estrogen treatment for patients with estrogen receptor (ER)-positive breast cancer. However, there is still a need for biomarkers that reliably predict endocrine sensitivity in breast cancers and these may well be expressed in a dynamic manner.

METHODS

In this study we assessed gene expression changes at multiple time points (days 1, 2, 4, 7, 14) after tamoxifen treatment in the ER-positive ZR-75-1 xenograft model that displays significant changes in apoptosis, proliferation and angiogenesis within 2 days of therapy.

RESULTS

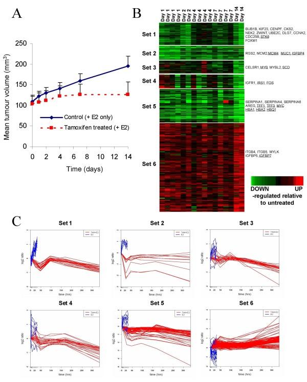
Hierarchical clustering identified six time-related gene expression patterns, which separated into three groups: two with early/transient responses, two with continuous/late responses and two with variable response patterns. The early/transient response represented reductions in many genes that are involved in cell cycle and proliferation (e.g. BUB1B, CCNA2, CDKN3, MKI67, UBE2C), whereas the continuous/late changed genes represented the more classical estrogen response genes (e.g. TFF1, TFF3, IGFBP5). Genes and the proteins they encode were confirmed to have similar temporal patterns of expression in vitro and in vivo and correlated with reduction in tumour volume in primary breast cancer. The profiles of genes that were most differentially expressed on days 2, 4 and 7 following treatment were able to predict prognosis, whereas those most changed on days 1 and 14 were not, in four tamoxifen treated datasets representing a total of 404 patients.

CONCLUSIONS

Both early/transient/proliferation response genes and continuous/late/estrogen-response genes are able to predict prognosis of primary breast tumours in a dynamic manner. Temporal expression of therapy-response genes is clearly an important factor in characterising the response to endocrine therapy in breast tumours which has significant implications for the timing of biopsies in neoadjuvant biomarker studies.

摘要

简介

他莫昔芬是治疗雌激素受体(ER)阳性乳腺癌患者最广泛应用的抗雌激素药物。然而,我们仍然需要可靠的生物标志物来预测乳腺癌的内分泌敏感性,这些标志物很可能以动态的方式表达。

方法

在这项研究中,我们评估了在 ER 阳性 ZR-75-1 异种移植模型中,在他莫昔芬治疗后多个时间点(第 1、2、4、7、14 天)的基因表达变化,该模型在治疗后 2 天内显示出明显的凋亡、增殖和血管生成变化。

结果

层次聚类确定了六个与时间相关的基因表达模式,这些模式分为三组:两组具有早期/短暂的反应,两组具有连续/晚期的反应,两组具有可变的反应模式。早期/短暂的反应代表了许多与细胞周期和增殖有关的基因的减少(例如 BUB1B、CCNA2、CDKN3、MKI67、UBE2C),而连续/晚期变化的基因代表了更经典的雌激素反应基因(例如 TFF1、TFF3、IGFBP5)。在体外和体内,基因及其编码的蛋白质都证实了具有相似的时间表达模式,并与原发性乳腺癌肿瘤体积的减少相关。在治疗后第 2、4 和 7 天表达差异最大的基因谱能够预测预后,而在治疗后第 1 和 14 天表达差异最大的基因则不能,这在四个代表 404 名患者的他莫昔芬治疗数据集得到了验证。

结论

早期/短暂/增殖反应基因和连续/晚期/雌激素反应基因都能够以动态的方式预测原发性乳腺癌肿瘤的预后。治疗反应基因的时间表达显然是描述乳腺癌对内分泌治疗反应的一个重要因素,这对新辅助生物标志物研究中活检的时间安排具有重要意义。

https://cdn.ncbi.nlm.nih.gov/pmc/blobs/263b/2917034/84d547b1347e/bcr2593-1.jpg

文献检索

告别复杂PubMed语法,用中文像聊天一样搜索,搜遍4000万医学文献。AI智能推荐,让科研检索更轻松。

立即免费搜索

文件翻译

保留排版,准确专业,支持PDF/Word/PPT等文件格式,支持 12+语言互译。

免费翻译文档

深度研究

AI帮你快速写综述,25分钟生成高质量综述,智能提取关键信息,辅助科研写作。

立即免费体验