Suppr超能文献

p62/SQSTM1 与 Parkin 一起使去极化线粒体在核周聚集。

p62/SQSTM1 cooperates with Parkin for perinuclear clustering of depolarized mitochondria.

机构信息

Laboratory of Protein Metabolism, Tokyo Metropolitan Institute of Medical Science, Setagaya-ku, Tokyo 156-8506, Japan.

出版信息

Genes Cells. 2010 Aug;15(8):887-900. doi: 10.1111/j.1365-2443.2010.01426.x. Epub 2010 Jul 2.

Abstract

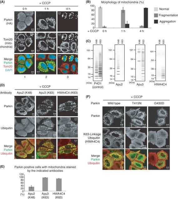
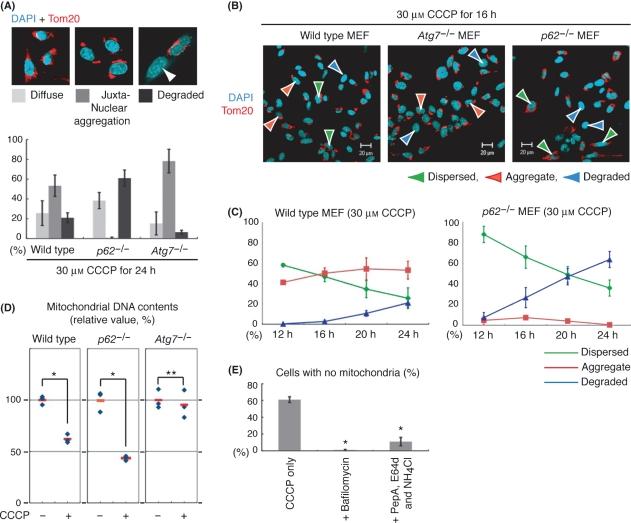
PINK1 and Parkin were first identified as the causal genes responsible for familial forms of early-onset Parkinson's disease (PD), a prevalent neurodegenerative disorder. PINK1 encodes a mitochondrial serine/threonine protein kinase, whereas Parkin encodes an ubiquitin-protein ligase. PINK1 and Parkin cooperate to maintain mitochondrial integrity; however, the detailed molecular mechanism of how Parkin-catalyzed ubiquitylation results in mitochondrial integrity remains an enigma. In this study, we show that Parkin-catalyzed K63-linked polyubiquitylation of depolarized mitochondria resulted in ubiquitylated mitochondria being transported along microtubules to cluster in the perinuclear region, which was interfered by pathogenic mutations of Parkin. In addition, p62/SQSTM1 (hereafter referred to as p62) was recruited to depolarized mitochondria after Parkin-directed ubiquitylation. Intriguingly, deletion of p62 in mouse embryonic fibroblasts resulted in a gross loss of mitochondrial perinuclear clustering but did not hinder mitochondrial degradation. Thus, p62 is required for ubiquitylation-dependent clustering of damaged mitochondria, which resembles p62-mediated 'aggresome' formation of misfolded/unfolded proteins after ubiquitylation.

摘要

PINK1 和 Parkin 最初被确定为导致早发性帕金森病(PD)的家族形式的致病基因,PD 是一种常见的神经退行性疾病。PINK1 编码一种线粒体丝氨酸/苏氨酸蛋白激酶,而 Parkin 编码一种泛素蛋白连接酶。PINK1 和 Parkin 合作以维持线粒体的完整性;然而,Parkin 催化的泛素化如何导致线粒体完整性的详细分子机制仍然是一个谜。在这项研究中,我们表明,Parkin 催化的去极化线粒体的 K63 连接多泛素化导致泛素化的线粒体沿着微管被运输到核周区域聚集,这一过程被 Parkin 的致病突变所干扰。此外,p62/SQSTM1(以下简称 p62)在 Parkin 靶向泛素化后被招募到去极化的线粒体。有趣的是,在小鼠胚胎成纤维细胞中删除 p62 会导致线粒体核周聚集的严重丢失,但不会阻碍线粒体的降解。因此,p62 对于依赖泛素化的受损线粒体的聚集是必需的,这类似于 p62 介导的错误折叠/未折叠蛋白泛素化后的“聚集物”形成。

https://cdn.ncbi.nlm.nih.gov/pmc/blobs/f9b5/2970908/30cc6727e762/gtc0015-0887-f1.jpg

文献AI研究员

20分钟写一篇综述,助力文献阅读效率提升50倍。

立即体验

用中文搜PubMed

大模型驱动的PubMed中文搜索引擎

马上搜索

文档翻译

学术文献翻译模型,支持多种主流文档格式。

立即体验