Suppr超能文献

HCV+ 肝细胞通过产生 TGF-β诱导人调节性 CD4+T 细胞。

HCV+ hepatocytes induce human regulatory CD4+ T cells through the production of TGF-beta.

机构信息

Department of Microbiology, Beirne B. Carter Center for Immunology Research, University of Virginia, Charlottesville, Virginia, USA.

出版信息

PLoS One. 2010 Aug 13;5(8):e12154. doi: 10.1371/journal.pone.0012154.

Abstract

BACKGROUND

Hepatitis C Virus (HCV) is remarkably efficient at establishing persistent infection and is associated with the development of chronic liver disease. Impaired T cell responses facilitate and maintain persistent HCV infection. Importantly, CD4(+) regulatory T cells (Tregs) act by dampening antiviral T cell responses in HCV infection. The mechanism for induction and/or expansion of Tregs in HCV is unknown.

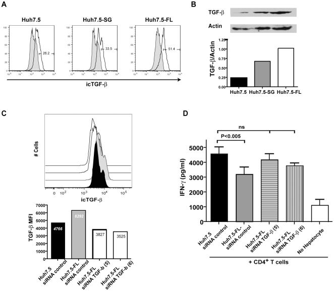
METHODOLOGY/PRINCIPAL FINDINGS: HCV-expressing hepatocytes were used to determine if hepatocytes are able to induce Tregs. The infected liver environment was modeled by establishing the co-culture of the human hepatoma cell line, Huh7.5, containing the full-length genome of HCV genotype 1a (Huh7.5-FL) with activated CD4(+) T cells. The production of IFN-gamma was diminished following co-culture with Huh7.5-FL as compared to controls. Notably, CD4(+) T cells in contact with Huh7.5-FL expressed an increased level of the Treg markers, CD25, Foxp3, CTLA-4 and LAP, and were able to suppress the proliferation of effector T cells. Importantly, HCV(+) hepatocytes upregulated the production of TGF-beta and blockade of TGF-beta abrogated Treg phenotype and function.

CONCLUSIONS/SIGNIFICANCE: These results demonstrate that HCV infected hepatocytes are capable of directly inducing Tregs development and may contribute to impaired host T cell responses.

摘要

背景

丙型肝炎病毒 (HCV) 能够非常有效地建立持续性感染,并与慢性肝病的发展有关。T 细胞应答受损有助于并维持持续性 HCV 感染。重要的是,CD4(+)调节性 T 细胞 (Treg) 通过抑制 HCV 感染中的抗病毒 T 细胞应答发挥作用。HCV 中 Treg 的诱导和/或扩增的机制尚不清楚。

方法/主要发现:使用表达 HCV 的肝细胞来确定肝细胞是否能够诱导 Treg。通过建立人肝癌细胞系 Huh7.5 的共培养物来模拟感染的肝脏环境,该细胞系含有 HCV 基因型 1a 的全长基因组 (Huh7.5-FL) 并激活了 CD4(+)T 细胞。与对照相比,与 Huh7.5-FL 共培养后 IFN-γ 的产生减少。值得注意的是,与 Huh7.5-FL 接触的 CD4(+)T 细胞表达了更高水平的 Treg 标志物 CD25、Foxp3、CTLA-4 和 LAP,并能够抑制效应 T 细胞的增殖。重要的是,HCV(+)肝细胞上调了 TGF-β 的产生,阻断 TGF-β 可消除 Treg 表型和功能。

结论/意义:这些结果表明,HCV 感染的肝细胞能够直接诱导 Treg 的发育,并可能导致宿主 T 细胞应答受损。

https://cdn.ncbi.nlm.nih.gov/pmc/blobs/3fe9/2921368/b2149298c3be/pone.0012154.g001.jpg

文献AI研究员

20分钟写一篇综述,助力文献阅读效率提升50倍。

立即体验

用中文搜PubMed

大模型驱动的PubMed中文搜索引擎

马上搜索

文档翻译

学术文献翻译模型,支持多种主流文档格式。

立即体验