Rui Bin, Shen Tie, Zhou Hong, Liu Jianping, Chen Jiusheng, Pan Xiaosong, Liu Haiyan, Wu Jihui, Zheng Haoran, Shi Yunyu
Hefei National Laboratory for Physical Sciences at Microscale and School of Life Sciences, University of Science and Technology of China, Hefei 230026, China.
BMC Syst Biol. 2010 Sep 1;4:122. doi: 10.1186/1752-0509-4-122.
The cellular responses of bacteria to superoxide stress can be used to model adaptation to severe environmental changes. Superoxide stress promotes the excessive production of reactive oxygen species (ROS) that have detrimental effects on cell metabolic and other physiological activities. To antagonize such effects, the cell needs to regulate a range of metabolic reactions in a coordinated way, so that coherent metabolic responses are generated by the cellular metabolic reaction network as a whole. In the present study, we have used a quantitative metabolic flux analysis approach, together with measurement of gene expression and activity of key enzymes, to investigate changes in central carbon metabolism that occur in Escherichia coli in response to paraquat-induced superoxide stress. The cellular regulatory mechanisms involved in the observed global flux changes are discussed.
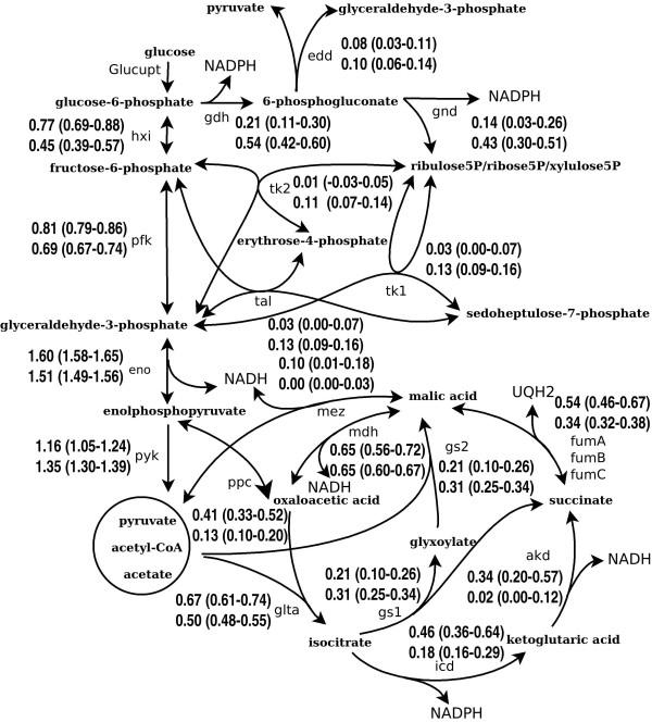
Flux analysis based on nuclear magnetic resonance (NMR) and mass spectroscopy (MS) measurements and computation provided quantitative results on the metabolic fluxes redistribution of the E. coli central carbon network under paraquat-induced oxidative stress. The metabolic fluxes of the glycolytic pathway were redirected to the pentose phosphate pathway (PP pathway). The production of acetate increased significantly, the fluxes associated with the TCA cycle decreased, and the fluxes in the glyoxylate shunt increased in response to oxidative stress. These global flux changes resulted in an increased ratio of NADPH:NADH and in the accumulation of α-ketoglutarate.
Metabolic flux analysis provided a quantitative and global picture of responses of the E. coli central carbon metabolic network to oxidative stress. Systematic adjustments of cellular physiological state clearly occurred in response to changes in metabolic fluxes induced by oxidative stress. Quantitative flux analysis therefore could reveal the physiological state of the cell at the systems level and is a useful complement to molecular systems approaches, such as proteomics and transcription analyses.
细菌对超氧化物胁迫的细胞反应可用于模拟对严重环境变化的适应。超氧化物胁迫促进活性氧(ROS)的过量产生,这些活性氧对细胞代谢和其他生理活动具有有害影响。为了对抗这种影响,细胞需要以协调的方式调节一系列代谢反应,以便细胞代谢反应网络作为一个整体产生连贯的代谢反应。在本研究中,我们使用了定量代谢通量分析方法,结合基因表达测量和关键酶活性测定,来研究大肠杆菌在百草枯诱导的超氧化物胁迫下中心碳代谢的变化。讨论了观察到的全局通量变化所涉及的细胞调节机制。
基于核磁共振(NMR)和质谱(MS)测量及计算的通量分析提供了关于百草枯诱导的氧化应激下大肠杆菌中心碳网络代谢通量重新分布的定量结果。糖酵解途径的代谢通量被重定向到磷酸戊糖途径(PP途径)。乙酸盐的产生显著增加,与三羧酸循环相关的通量减少,并且乙醛酸循环中的通量在氧化应激下增加。这些全局通量变化导致NADPH:NADH比值增加和α-酮戊二酸积累。
代谢通量分析提供了大肠杆菌中心碳代谢网络对氧化应激反应的定量和全局图景。细胞生理状态的系统性调整显然是对氧化应激诱导的代谢通量变化做出的反应。因此,定量通量分析可以在系统水平上揭示细胞的生理状态,并且是对蛋白质组学和转录分析等分子系统方法的有用补充。