Department of Neuroscience, Mount Sinai School of Medicine, New York, New York, United States of America.
PLoS One. 2010 Sep 27;5(9):e13023. doi: 10.1371/journal.pone.0013023.
Modifications on specific histone residues and DNA methylation play an essential role in lineage choice and cellular reprogramming. We have previously shown that histone modifications or combinatorial codes of transcription factors (TFs) are critical for the differentiation of multipotential progenitors into myelinating oligodendrocytes. In this study we asked whether combining global manipulation of DNA methylation and histone acetylation together with the expression of oligodendrocyte-specific TFs, was sufficient to switch the identity of fibroblasts into myelin gene-expressing cells.
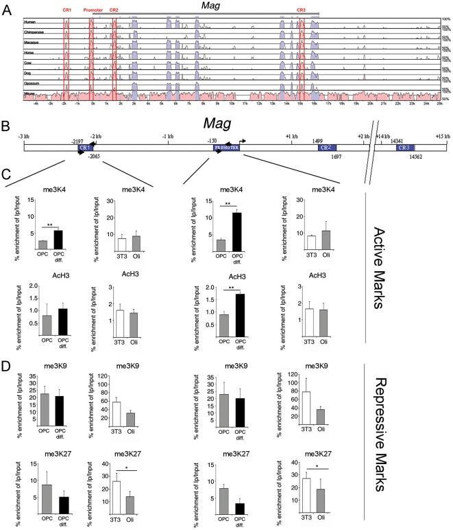
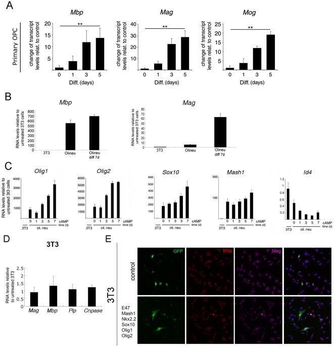
METHODOLOGY/PRINCIPAL FINDINGS: Transfection of six oligodendrocyte-specific TFs (Olig1, Olig2, Sox10, Mash1, E47 and Nkx2.2) into NIH3T3 fibroblasts was capable of inducing expression of myelin gene promoter-driven reporters, but did not activate endogenous myelin gene expression. These results suggested the existence of a transcriptionally incompetent chromatin conformation in NIH3T3 fibroblasts. Using chromatin immunoprecipitation (ChIP) analysis, we compared the histone code on the conserved regions of myelin genes (i.e. Mbp and Mag) in differentiating oligodendrocyte progenitors and NIH3T3 fibroblasts. Chromatin at myelin gene loci was characterized by the presence of repressive histone modifications (me3K9H3 and me3K27H3) in NIH3T3 fibroblasts and active histone marks (me3K4H3 and AcH3) in oligodendrocyte lineage cells. To induce a transcriptionally competent chromatin signature, NIH3T3 fibroblasts were treated with 5-azadeoxy-citidine (5-AzaC) to decrease DNA methylation, and trichostatin A (TSA) or sirtinol, to favor histone acetylation. Treatment with 5-AzaC/TSA but not sirtinol, resulted in the detection of endogenous myelin gene transcripts in fibroblasts, although not to the levels detected in myelinating cells. Transfection of oligodendrocyte-specific TFs after 5-AzaC/TSA treatment did not further increase myelin gene expression, nor did it reprogram the transcriptional network of NIH3T3 fibroblasts into that of oligodendrocytes.
CONCLUSIONS/SIGNIFICANCE: These results suggest that reprogramming of fibroblasts into myelin gene-expressing cells not only requires transcriptional activation, but also chromatin manipulations that go beyond histone acetylation and DNA methylation.
特定组蛋白残基和 DNA 甲基化的修饰在谱系选择和细胞重编程中起着至关重要的作用。我们之前已经表明,组蛋白修饰或转录因子(TFs)的组合密码对于多潜能祖细胞分化为髓鞘形成少突胶质细胞至关重要。在这项研究中,我们想知道是否将 DNA 甲基化和组蛋白乙酰化的全局操作与少突胶质细胞特异性 TF 的表达相结合,足以将成纤维细胞的身份切换为表达髓鞘基因的细胞。
方法/主要发现:将六个少突胶质细胞特异性 TF(Olig1、Olig2、Sox10、Mash1、E47 和 Nkx2.2)转染到 NIH3T3 成纤维细胞中能够诱导髓鞘基因启动子驱动的报告基因的表达,但不会激活内源性髓鞘基因表达。这些结果表明,NIH3T3 成纤维细胞中存在转录无功能的染色质构象。使用染色质免疫沉淀(ChIP)分析,我们比较了分化中的少突胶质细胞祖细胞和 NIH3T3 成纤维细胞中髓鞘基因(即 Mbp 和 Mag)保守区域的组蛋白密码。在 NIH3T3 成纤维细胞中,髓鞘基因位点的染色质特征是存在抑制性组蛋白修饰(me3K9H3 和 me3K27H3),而在少突胶质细胞谱系细胞中存在活性组蛋白标记(me3K4H3 和 AcH3)。为了诱导转录功能的染色质特征,用 5-氮杂脱氧胞苷(5-AzaC)处理 NIH3T3 成纤维细胞以降低 DNA 甲基化,并使用曲古抑菌素 A(TSA)或 Sirtinol 来促进组蛋白乙酰化。用 5-AzaC/TSA 处理,但不用 Sirtinol 处理,导致成纤维细胞中内源性髓鞘基因转录本的检测,尽管未达到在髓鞘形成细胞中检测到的水平。在用 5-AzaC/TSA 处理后转染少突胶质细胞特异性 TF 并不能进一步增加髓鞘基因的表达,也不能将 NIH3T3 成纤维细胞的转录网络重新编程为少突胶质细胞的转录网络。
结论/意义:这些结果表明,将成纤维细胞重编程为表达髓鞘基因的细胞不仅需要转录激活,还需要超越组蛋白乙酰化和 DNA 甲基化的染色质操作。