Suppr超能文献

果蝇染色质绝缘子蛋白Cp190的染色体缔合/解离由BTB/POZ结构域和两个酸性区域介导。

The chromosomal association/dissociation of the chromatin insulator protein Cp190 of Drosophila melanogaster is mediated by the BTB/POZ domain and two acidic regions.

作者信息

Oliver Daniel, Sheehan Brian, South Heather, Akbari Omar, Pai Chi-Yun

机构信息

Biology Department, University of Nevada, Reno, NV 89557, USA.

出版信息

BMC Cell Biol. 2010 Dec 31;11:101. doi: 10.1186/1471-2121-11-101.

Abstract

BACKGROUND

Chromatin insulators or boundary elements are a class of functional elements in the eukaryotic genome. They regulate gene transcription by interfering with promoter-enhancer communication. The Cp190 protein of Drosophila melanogaster is essential to the function of at least three-types of chromatin insulator complexes organized by Su(Hw), CTCF and BEAF32.

RESULTS

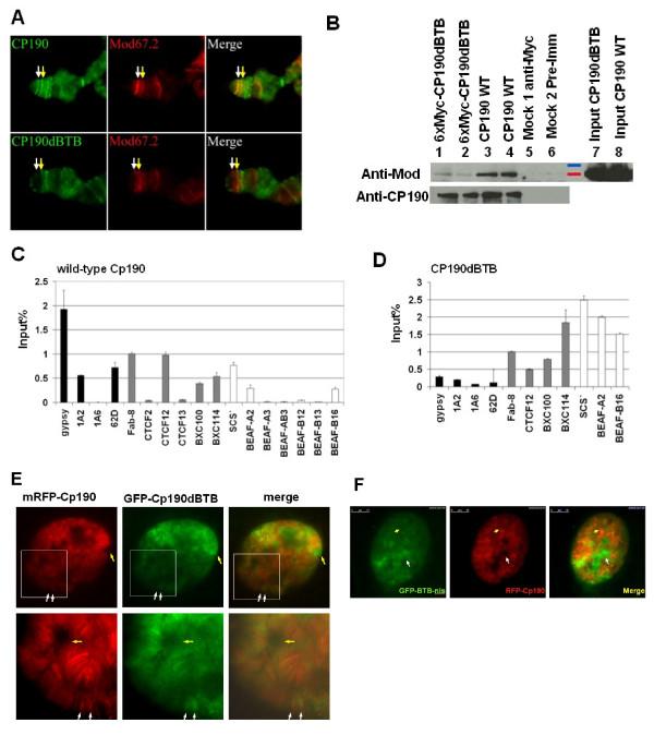
We mapped functional regions of Cp190 in vivo and identified three domains that are essential for the insulator function and for the viability of flies: the BTB/POZ domain, an aspartic acid-rich (D-rich) region and a C-terminal glutamic acid-rich (E-rich) region. Other domains including the centrosomal targeting domain and the zinc fingers are dispensable. The N-terminal CP190BTB-D fragment containing the BTB/POZ domain and the D-rich region is sufficient to mediate association with all three types of insulator complexes. The fragment however is not sufficient for insulator activity or viability. The Cp190 and CP190BTB-D are regulated differently in cells treated with heat-shock. The Cp190 dissociated from chromosomes during heat-shock, indicating that dissociation of Cp190 with chromosomes can be regulated. In contrast, the CP190BTB-D fragment didn't dissociate from chromosomes in the same heat-shocked condition, suggesting that the deleted C-terminal regions have a role in regulating the dissociation of Cp190 with chromosomes.

CONCLUSIONS

The N-terminal fragment of Cp190 containing the BTB/POZ domain and the D-rich region mediates association of Cp190 with all three types of insulator complexes and that the E-rich region of Cp190 is required for dissociation of Cp190 from chromosomes during heat-shock. The heat-shock-induced dissociation is strong evidence indicating that dissociation of the essential insulator protein Cp190 from chromosomes is regulated. Our results provide a mechanism through which activities of an insulator can be modulated by internal and external cues.

摘要

背景

染色质绝缘子或边界元件是真核生物基因组中的一类功能元件。它们通过干扰启动子 - 增强子的通讯来调节基因转录。果蝇的Cp190蛋白对于由Su(Hw)、CTCF和BEAF32组织的至少三种类型的染色质绝缘子复合物的功能至关重要。

结果

我们在体内绘制了Cp190的功能区域,并确定了对绝缘子功能和果蝇生存能力至关重要的三个结构域:BTB/POZ结构域、富含天冬氨酸的区域(富含D区域)和富含谷氨酸的C末端区域(富含E区域)。其他结构域,包括中心体靶向结构域和锌指结构域则是可有可无的。包含BTB/POZ结构域和富含D区域的N末端CP190BTB-D片段足以介导与所有三种类型的绝缘子复合物的结合。然而,该片段对于绝缘子活性或生存能力并不足够。在热休克处理的细胞中,Cp190和CP190BTB-D的调节方式不同。热休克期间,Cp190从染色体上解离,这表明Cp190与染色体的解离是可以被调节的。相比之下,在相同的热休克条件下,CP190BTB-D片段并未从染色体上解离,这表明缺失的C末端区域在调节Cp190与染色体的解离中起作用。

结论

包含BTB/POZ结构域和富含D区域的Cp190的N末端片段介导了Cp190与所有三种类型的绝缘子复合物的结合,并且Cp190的富含E区域是热休克期间Cp190从染色体上解离所必需的。热休克诱导的解离是有力的证据,表明必需的绝缘子蛋白Cp190与染色体的解离是受到调节的。我们的结果提供了一种机制,通过该机制绝缘子的活性可以受到内部和外部信号的调节。

https://cdn.ncbi.nlm.nih.gov/pmc/blobs/5d0c/3022720/c0e7f740d466/1471-2121-11-101-1.jpg

文献AI研究员

20分钟写一篇综述,助力文献阅读效率提升50倍。

立即体验

用中文搜PubMed

大模型驱动的PubMed中文搜索引擎

马上搜索

文档翻译

学术文献翻译模型,支持多种主流文档格式。

立即体验