• 文献检索
  • 文档翻译
  • 深度研究
  • 学术资讯
  • Suppr Zotero 插件Zotero 插件
  • 邀请有礼
  • 套餐&价格
  • 历史记录
应用&插件
Suppr Zotero 插件Zotero 插件浏览器插件Mac 客户端Windows 客户端微信小程序
定价
高级版会员购买积分包购买API积分包
服务
文献检索文档翻译深度研究API 文档MCP 服务
关于我们
关于 Suppr公司介绍联系我们用户协议隐私条款
关注我们

Suppr 超能文献

核心技术专利:CN118964589B侵权必究
粤ICP备2023148730 号-1Suppr @ 2026

文献检索

告别复杂PubMed语法,用中文像聊天一样搜索,搜遍4000万医学文献。AI智能推荐,让科研检索更轻松。

立即免费搜索

文件翻译

保留排版,准确专业,支持PDF/Word/PPT等文件格式,支持 12+语言互译。

免费翻译文档

深度研究

AI帮你快速写综述,25分钟生成高质量综述,智能提取关键信息,辅助科研写作。

立即免费体验

葫芦素 IIa:一种新型抗癌药物,可诱导非可逆肌动蛋白聚集,并抑制生存素,不依赖于 JAK2/STAT3 磷酸化。

Cucurbitacin IIa: a novel class of anti-cancer drug inducing non-reversible actin aggregation and inhibiting survivin independent of JAK2/STAT3 phosphorylation.

机构信息

Department of Anatomy and Cell Biology, East Carolina University, Greenville, NC 27834, USA.

出版信息

Br J Cancer. 2011 Mar 1;104(5):781-9. doi: 10.1038/bjc.2011.10. Epub 2011 Feb 8.

DOI:10.1038/bjc.2011.10
PMID:21304528
原文链接:https://pmc.ncbi.nlm.nih.gov/articles/PMC3048206/
Abstract

BACKGROUND

Cucurbitacin (Cuc) and triterpene-derived natural products exhibit anti-cancer potential in addition to their conspicuous anti-bacterial and anti-inflammatory activity. Recently, inhibition of Janus kinase 2 (JAK2)/signal transducer and activator of transcription 3 (STAT3) signaling was shown to underlie the effects of Cuc family on inducing cell death in cancer.

METHOD

We purified Cuc IIa, the active component from the medicinal plant Hemsleya amalils Diels, which shows different structural modifications from other Cuc derivatives. We investigated the mechanisms of its inhibitory effects on cancer cells in vitro and tumour growth in vivo.

RESULTS

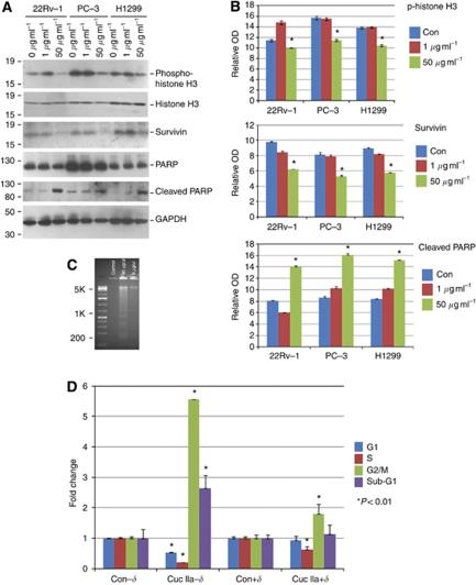
Cuc IIa induced the irreversible clustering of filamentous actin and arrested cell cycle by the increases in G2/M populations. Cuc IIa resulted in the reduced phospho-Histone H3 and markedly increased cleavage of poly-(ADP-ribose) polymerase or PARP, immediate upstream of DNA breakdown as the result of caspase activation, consistent with mitotic blockage-induced cell death. However, unlike other Cuc members, Cuc IIa did not suppress JAK2/STAT3 phosphorylation or alter phosphorylation of mitogen-activated protein kinases. Instead, the expression of the cell cycle-regulated Inhibitor of Apoptosis Protein (IAP) survivin was reduced. Introducing oncoprotein δ-catenin, which increased survivin expression and suppressed small GTPase RhoA, reduced efficacy of Cuc IIa to induce cell death. Supporting the effects of Cuc IIa on actin cytoskeletal signaling, RhoA phosphorylation was reduced suggesting its increased activity.

CONCLUSION

Cuc IIa is a novel class of anti-cancer drug in suppression of cancer cell expansion by disrupting the actin cytoskeleton and directing the cell to undergo PARP-mediated apoptosis through the inhibition of survivin downstream of JAK2/STAT3.

摘要

背景

葫芦素(Cuc)和三萜类天然产物除了具有明显的抗菌和抗炎活性外,还具有抗癌潜力。最近,抑制 Janus 激酶 2(JAK2)/信号转导和转录激活因子 3(STAT3)信号传导被证明是葫芦素家族诱导癌细胞死亡的作用机制。

方法

我们从药用植物 Hemsleya amalils Diels 中纯化了 Cuc IIa,这是一种活性成分,其结构修饰与其他 Cuc 衍生物不同。我们研究了其在体外抑制癌细胞和体内肿瘤生长的机制。

结果

Cuc IIa 通过增加 G2/M 群体诱导丝状肌动蛋白的不可逆聚集并使细胞周期停滞。Cuc IIa 导致磷酸化组蛋白 H3 减少,多聚(ADP-核糖)聚合酶或 PARP 的明显增加,这是由于 caspase 激活导致 DNA 断裂的上游结果,与有丝分裂阻断诱导的细胞死亡一致。然而,与其他 Cuc 成员不同,Cuc IIa 不会抑制 JAK2/STAT3 磷酸化或改变丝裂原激活蛋白激酶的磷酸化。相反,细胞周期调节的凋亡蛋白(IAP)生存素的表达减少。引入增加生存素表达并抑制小 GTP 酶 RhoA 的癌蛋白 δ-catenin,降低了 Cuc IIa 诱导细胞死亡的功效。支持 Cuc IIa 对肌动蛋白细胞骨架信号的影响,RhoA 磷酸化减少表明其活性增加。

结论

Cuc IIa 通过破坏肌动蛋白细胞骨架并通过抑制 JAK2/STAT3 下游的生存素来指导细胞发生 PARP 介导的凋亡来抑制癌症细胞的扩张,是一种新型的抗癌药物。

https://cdn.ncbi.nlm.nih.gov/pmc/blobs/3017/3048206/6e3560e2a777/bjc201110f5.jpg
https://cdn.ncbi.nlm.nih.gov/pmc/blobs/3017/3048206/3fb814261c17/bjc201110f1.jpg
https://cdn.ncbi.nlm.nih.gov/pmc/blobs/3017/3048206/e8e081dc9b77/bjc201110f2.jpg
https://cdn.ncbi.nlm.nih.gov/pmc/blobs/3017/3048206/0af55e3297a2/bjc201110f3.jpg
https://cdn.ncbi.nlm.nih.gov/pmc/blobs/3017/3048206/8328d2218c97/bjc201110f4.jpg
https://cdn.ncbi.nlm.nih.gov/pmc/blobs/3017/3048206/6e3560e2a777/bjc201110f5.jpg
https://cdn.ncbi.nlm.nih.gov/pmc/blobs/3017/3048206/3fb814261c17/bjc201110f1.jpg
https://cdn.ncbi.nlm.nih.gov/pmc/blobs/3017/3048206/e8e081dc9b77/bjc201110f2.jpg
https://cdn.ncbi.nlm.nih.gov/pmc/blobs/3017/3048206/0af55e3297a2/bjc201110f3.jpg
https://cdn.ncbi.nlm.nih.gov/pmc/blobs/3017/3048206/8328d2218c97/bjc201110f4.jpg
https://cdn.ncbi.nlm.nih.gov/pmc/blobs/3017/3048206/6e3560e2a777/bjc201110f5.jpg

相似文献

1
Cucurbitacin IIa: a novel class of anti-cancer drug inducing non-reversible actin aggregation and inhibiting survivin independent of JAK2/STAT3 phosphorylation.葫芦素 IIa:一种新型抗癌药物,可诱导非可逆肌动蛋白聚集,并抑制生存素,不依赖于 JAK2/STAT3 磷酸化。
Br J Cancer. 2011 Mar 1;104(5):781-9. doi: 10.1038/bjc.2011.10. Epub 2011 Feb 8.
2
Cucurbitacin Q: a selective STAT3 activation inhibitor with potent antitumor activity.葫芦素Q:一种具有强大抗肿瘤活性的选择性信号转导和转录激活因子3(STAT3)激活抑制剂。
Oncogene. 2005 May 5;24(20):3236-45. doi: 10.1038/sj.onc.1208470.
3
Regulation of Janus-activated kinase-2 (JAK2) by diindolylmethane in ovarian cancer in vitro and in vivo.二吲哚甲烷在体外和体内对卵巢癌中Janus激活激酶2(JAK2)的调控
Drug Discov Ther. 2012 Apr;6(2):94-101.
4
High density lipoprotein (HDL)-associated sphingosine 1-phosphate (S1P) inhibits macrophage apoptosis by stimulating STAT3 activity and survivin expression.高密度脂蛋白(HDL)相关的鞘氨醇 1-磷酸(S1P)通过刺激 STAT3 活性和生存素表达抑制巨噬细胞凋亡。
Atherosclerosis. 2017 Feb;257:29-37. doi: 10.1016/j.atherosclerosis.2016.12.009. Epub 2016 Dec 9.
5
Thymoquinone induces apoptosis in human colon cancer HCT116 cells through inactivation of STAT3 by blocking JAK2- and Src‑mediated phosphorylation of EGF receptor tyrosine kinase.百里醌通过阻断JAK2和Src介导的表皮生长因子受体酪氨酸激酶磷酸化使信号转导和转录激活因子3失活,从而诱导人结肠癌HCT116细胞凋亡。
Oncol Rep. 2014 Aug;32(2):821-8. doi: 10.3892/or.2014.3223. Epub 2014 May 29.
6
Scoparone exerts anti-tumor activity against DU145 prostate cancer cells via inhibition of STAT3 activity.山苍子酮通过抑制 STAT3 活性对 DU145 前列腺癌细胞发挥抗肿瘤活性。
PLoS One. 2013 Nov 15;8(11):e80391. doi: 10.1371/journal.pone.0080391. eCollection 2013.
7
A novel small molecule, LLL12, inhibits STAT3 phosphorylation and activities and exhibits potent growth-suppressive activity in human cancer cells.一种新型小分子 LLL12 可抑制 STAT3 磷酸化和活性,并在人类癌细胞中表现出强大的生长抑制活性。
Neoplasia. 2010 Jan;12(1):39-50. doi: 10.1593/neo.91196.
8
Carnosol induces apoptosis through generation of ROS and inactivation of STAT3 signaling in human colon cancer HCT116 cells.卡诺醇通过产生 ROS 和失活 STAT3 信号通路诱导人结肠癌 HCT116 细胞凋亡。
Int J Oncol. 2014 Apr;44(4):1309-15. doi: 10.3892/ijo.2014.2281. Epub 2014 Jan 27.
9
Ginkgolic acid (GA) suppresses gastric cancer growth by inducing apoptosis and suppressing STAT3/JAK2 signaling regulated by ROS.银杏酸(GA)通过诱导细胞凋亡和抑制 ROS 调控的 STAT3/JAK2 信号通路来抑制胃癌生长。
Biomed Pharmacother. 2020 May;125:109585. doi: 10.1016/j.biopha.2019.109585. Epub 2020 Feb 25.
10
JAK2 regulation by licochalcone H inhibits the cell growth and induces apoptosis in oral squamous cell carcinoma.甘草查尔酮 H 通过调节 JAK2 抑制口腔鳞状细胞癌细胞生长并诱导其凋亡。
Phytomedicine. 2019 Jan;52:60-69. doi: 10.1016/j.phymed.2018.09.180. Epub 2018 Sep 18.

引用本文的文献

1
Cucurbitacin IIa Alleviates Colitis via Promoting the Release of Host-Derived Extracellular Vesicles Encapsulating microRNA-30b-5p.葫芦素IIa通过促进包裹微小RNA-30b-5p的宿主来源细胞外囊泡的释放来减轻结肠炎。
J Inflamm Res. 2025 Jan 31;18:1447-1458. doi: 10.2147/JIR.S500722. eCollection 2025.
2
Cucurbitacin IIa Ameliorates DSS-Induced Ulcerative Colitis via Enhancing Intestinal Barrier Function and Inhibiting PERK/ATF4/CHOP Signaling Pathway.葫芦素IIa通过增强肠道屏障功能和抑制PERK/ATF4/CHOP信号通路改善右旋糖酐硫酸钠诱导的溃疡性结肠炎。
Turk J Gastroenterol. 2024 Dec 23;36(4):229-240. doi: 10.5152/tjg.2024.24449.
3

本文引用的文献

1
Curcumin inhibits constitutive STAT3 phosphorylation in human pancreatic cancer cell lines and downregulation of survivin/BIRC5 gene expression.姜黄素抑制人胰腺癌细胞系中组成性 STAT3 磷酸化和 survivin/BIRC5 基因表达下调。
Cancer Invest. 2010 Feb;28(2):166-71. doi: 10.3109/07357900903287006.
2
Cucurbitacin B induces apoptosis by inhibition of the JAK/STAT pathway and potentiates antiproliferative effects of gemcitabine on pancreatic cancer cells.葫芦素B通过抑制JAK/STAT途径诱导细胞凋亡,并增强吉西他滨对胰腺癌细胞的抗增殖作用。
Cancer Res. 2009 Jul 15;69(14):5876-84. doi: 10.1158/0008-5472.CAN-09-0536.
3
Cucurbitacin IIa promotes the immunogenic cell death‑inducing effect of doxorubicin and modulates immune microenvironment in liver cancer.
葫芦素 IIa 增强阿霉素的免疫原性细胞死亡诱导作用,并调节肝癌的免疫微环境。
Int J Oncol. 2024 Apr;64(4). doi: 10.3892/ijo.2024.5625. Epub 2024 Feb 23.
4
A key protein from could stimulate cytokines in human microglial cells and inhibitory effects of Cucurbitacin IIa.来自[具体来源未明确]的一种关键蛋白可刺激人小胶质细胞中的细胞因子以及葫芦素IIa的抑制作用。
IBRO Neurosci Rep. 2023 Nov 13;15:376-385. doi: 10.1016/j.ibneur.2023.11.004. eCollection 2023 Dec.
5
Recent Advances in the Application of Cucurbitacins as Anticancer Agents.葫芦素作为抗癌剂应用的最新进展
Metabolites. 2023 Oct 14;13(10):1081. doi: 10.3390/metabo13101081.
6
Apoptotic and antimetastatic effect of cucurbitacins in cancer: recent trends and advancement.葫芦素在癌症中的凋亡和抗转移作用:最新趋势和进展。
Naunyn Schmiedebergs Arch Pharmacol. 2023 Sep;396(9):1867-1878. doi: 10.1007/s00210-023-02471-z. Epub 2023 Apr 3.
7
Pharmacological and Clinical Efficacy of and Its Secondary Metabolites: A Comprehensive Review.及其次生代谢产物的药理和临床疗效:全面综述。
Molecules. 2022 Nov 29;27(23):8316. doi: 10.3390/molecules27238316.
8
Modulation of Cytoskeleton, Protein Trafficking, and Signaling Pathways by Metabolites from , and Plant Families.来自、和植物科的代谢产物对细胞骨架、蛋白质运输和信号通路的调节
Pharmaceuticals (Basel). 2022 Nov 10;15(11):1380. doi: 10.3390/ph15111380.
9
Pharmacokinetics and Biological Activity of Cucurbitacins.葫芦素的药代动力学和生物活性
Pharmaceuticals (Basel). 2022 Oct 26;15(11):1325. doi: 10.3390/ph15111325.
10
Cucurbitacin I inhibits the proliferation of pancreatic cancer through the JAK2/STAT3 signalling pathway and .葫芦素I通过JAK2/STAT3信号通路抑制胰腺癌的增殖。
J Cancer. 2022 Mar 28;13(7):2050-2060. doi: 10.7150/jca.65875. eCollection 2022.
Apoptosis and cancer: the genesis of a research field.
细胞凋亡与癌症:一个研究领域的起源
Nat Rev Cancer. 2009 Jul;9(7):501-7. doi: 10.1038/nrc2663.
4
Signaling through Rho GTPase pathway as viable drug target.通过Rho GTP酶途径进行信号传导作为可行的药物靶点。
Curr Med Chem. 2009;16(11):1355-65. doi: 10.2174/092986709787846569.
5
delta-Catenin promotes prostate cancer cell growth and progression by altering cell cycle and survival gene profiles.δ-连环蛋白通过改变细胞周期和生存基因谱促进前列腺癌细胞的生长和进展。
Mol Cancer. 2009 Mar 10;8:19. doi: 10.1186/1476-4598-8-19.
6
Direct interaction of Cucurbitacin E isolated from Alsomitra macrocarpa to actin filament.从大籽雪胆中分离得到的葫芦素 E 与肌动蛋白丝的直接相互作用。
Cytotechnology. 2008 Jan;56(1):33-9. doi: 10.1007/s10616-007-9100-5. Epub 2007 Nov 7.
7
Actin-aggregating cucurbitacins from Physocarpus capitatus.Physocarpus capitatus 中的聚合肌动蛋白葫芦素。
J Nat Prod. 2008 Nov;71(11):1927-9. doi: 10.1021/np8005259. Epub 2008 Oct 29.
8
Ras oncogenes: split personalities.Ras癌基因:具有双重特性。
Nat Rev Mol Cell Biol. 2008 Jul;9(7):517-31. doi: 10.1038/nrm2438.
9
Activated kRas protects colon cancer cells from cucurbitacin-induced apoptosis: the role of p53 and p21.激活的kRas保护结肠癌细胞免受葫芦素诱导的凋亡:p53和p21的作用。
Biochem Pharmacol. 2008 Jul 15;76(2):198-207. doi: 10.1016/j.bcp.2008.05.004. Epub 2008 May 8.
10
Cell type variation in responses to antimitotic drugs that target microtubules and kinesin-5.针对微管和驱动蛋白-5的抗有丝分裂药物反应中的细胞类型差异。
Cancer Res. 2008 May 1;68(9):3269-76. doi: 10.1158/0008-5472.CAN-07-6699.